Zanon Veronica, Pilipow Karolina, Scamardella Eloise, De Paoli Federica, De Simone Gabriele, Price David A, Martinez Usatorre Amaia, Romero Pedro, Mavilio Domenico, Roberto Alessandra, Lugli Enrico
Laboratory of Translational Immunology, Humanitas Clinical and Research Center, Rozzano, Milan, Italy.
Institution of Infection and Immunity, Cardiff University School of Medicine, Cardiff, Wales, UK.
Eur J Immunol. 2017 Sep;47(9):1468-1476. doi: 10.1002/eji.201646732. Epub 2017 Jul 28.
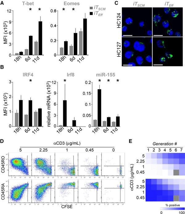
Human T memory stem (T ) cells with superior persistence capacity and effector functions are emerging as important players in the maintenance of long-lived T-cell memory and are thus considered an attractive population to be used in adoptive transfer-based immunotherapy of cancer. However, the molecular signals regulating their generation remain poorly defined. Here we show that curtailed T-cell receptor stimulation curbs human effector CD8 T-cell differentiation and allows the generation of CD45RO CD45RA CCR7 CD27 CD95 -phenotype cells from highly purified naïve T-cell precursors, resembling naturally-occurring human T . These cells proliferate extensively in vitro and in vivo, express low amounts of effector-associated genes and transcription factors and undergo considerable self-renewal in response to IL-15 while retaining effector differentiation potential. Such a phenotype is associated with a lower number of mitochondria compared to highly-activated effector T cells committed to terminal differentiation. These results shed light on the molecular signals that are required to generate long-lived memory T cells with potential application in adoptive cell transfer immunotherapy.
具有卓越持久能力和效应功能的人类记忆性干细胞(T 细胞)正逐渐成为维持长期 T 细胞记忆的重要参与者,因此被视为在基于过继性转移的癌症免疫治疗中极具吸引力的细胞群体。然而,调节其生成的分子信号仍不清楚。在此,我们表明,减少 T 细胞受体刺激可抑制人类效应性 CD8 T 细胞分化,并允许从高度纯化的初始 T 细胞前体中产生 CD45RO CD45RA CCR7 CD27 CD95 表型的细胞,类似于天然存在的人类 T 细胞。这些细胞在体外和体内广泛增殖,表达少量效应相关基因和转录因子,并在响应白细胞介素-15 时进行大量自我更新,同时保留效应分化潜能。与致力于终末分化的高度活化效应 T 细胞相比,这种表型与较少的线粒体数量相关。这些结果揭示了产生具有过继性细胞转移免疫治疗潜在应用的长寿记忆 T 细胞所需的分子信号。