Lin Alexander Y T, Pearson Bret J
Hospital for Sick Children, Program in Developmental and Stem Cell Biology, Toronto, ON, Canada.
Department of Molecular Genetics, University of Toronto, Toronto, ON, Canada.
PLoS Genet. 2017 Jul 7;13(7):e1006874. doi: 10.1371/journal.pgen.1006874. eCollection 2017 Jul.
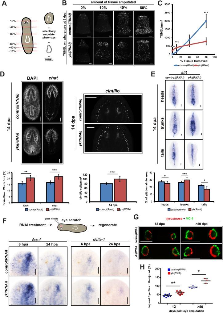
Regeneration requires the precise integration of cues that initiate proliferation, direct differentiation, and ultimately re-pattern tissues to the proper size and scale. Yet how these processes are integrated with wounding responses remains relatively unknown. The freshwater planarian, Schmidtea mediterranea, is an ideal model to study the stereotyped proliferative and transcriptional responses to injury due to its high capacity for regeneration. Here, we characterize the effector of the Hippo signalling cascade, yorkie, during planarian regeneration and its role in restricting early injury responses. In yki(RNAi) regenerating animals, wound responses are hyper-activated such that both stem cell proliferation and the transcriptional wound response program are heighted and prolonged. Using this observation, we also uncovered novel wound-induced genes by RNAseq that were de-repressed in yki(RNAi) animals compared with controls. Additionally, we show that yki(RNAi) animals have expanded epidermal and muscle cell populations, which we hypothesize are the increased sources of wound-induced genes. Finally, we show that in yki(RNAi) animals, the sensing of the size of an injury by eyes or the pharynx is not appropriate, and the brain, gut, and midline cannot remodel or scale correctly to the size of the regenerating fragment. Taken together, our results suggest that yki functions as a key molecule that can integrate multiple aspects of the injury response including proliferation, apoptosis, injury-induced transcription, and patterning.
组织再生需要精确整合启动细胞增殖、引导分化并最终将组织重新塑造为适当大小和比例的信号。然而,这些过程如何与伤口反应整合仍相对未知。淡水涡虫(Schmidtea mediterranea)因其强大的再生能力,是研究对损伤的定型增殖和转录反应的理想模型。在这里,我们描述了Hippo信号级联效应因子yorkie在涡虫再生过程中的作用及其在限制早期损伤反应中的角色。在进行yki(RNA干扰)的再生动物中,伤口反应被过度激活,导致干细胞增殖和转录性伤口反应程序均增强并延长。基于这一观察结果,我们还通过RNA测序发现了新的伤口诱导基因,这些基因在yki(RNA干扰)动物中与对照组相比被去抑制。此外,我们表明yki(RNA干扰)动物的表皮和肌肉细胞群体有所扩大,我们推测这是伤口诱导基因增加的来源。最后,我们表明在yki(RNA干扰)动物中,眼睛或咽部对损伤大小的感知不准确,并且大脑、肠道和中线无法正确重塑或调整到再生片段的大小。综上所述,我们的结果表明yki作为一个关键分子,可以整合损伤反应的多个方面,包括增殖、凋亡、损伤诱导转录和模式形成。