Center of Animal Biotechnology and Gene Therapy (CBATEG), Spain.
Department of Biochemistry and Molecular Biology, School of Veterinary Medicine, Universitat Autònoma de Barcelona, 08193 Bellaterra, Spain.
Mol Metab. 2017 May 17;6(7):664-680. doi: 10.1016/j.molmet.2017.05.007. eCollection 2017 Jul.
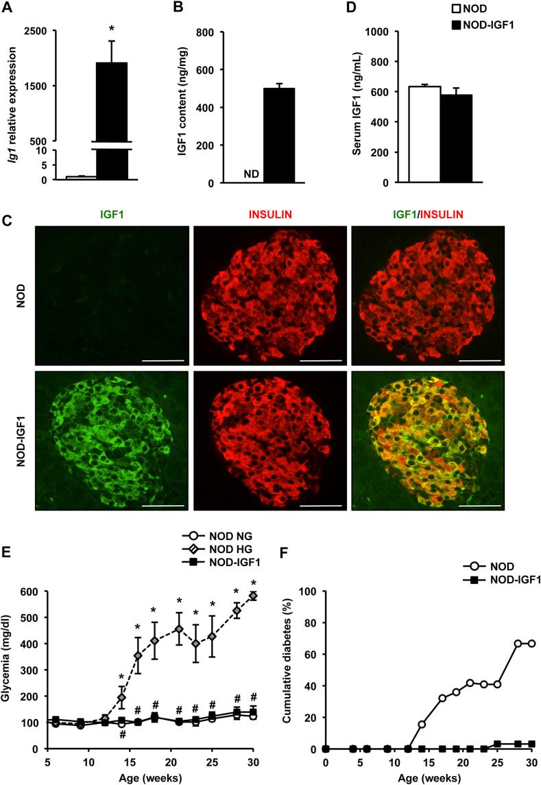
Type 1 diabetes is characterized by autoimmune destruction of β-cells leading to severe insulin deficiency. Although many improvements have been made in recent years, exogenous insulin therapy is still imperfect; new therapeutic approaches, focusing on preserving/expanding β-cell mass and/or blocking the autoimmune process that destroys islets, should be developed. The main objective of this work was to test in non-obese diabetic (NOD) mice, which spontaneously develop autoimmune diabetes, the effects of local expression of Insulin-like growth factor 1 (IGF1), a potent mitogenic and pro-survival factor for β-cells with immunomodulatory properties.
Transgenic NOD mice overexpressing IGF1 specifically in β-cells (NOD-IGF1) were generated and phenotyped. In addition, miRT-containing, IGF1-encoding adeno-associated viruses (AAV) of serotype 8 (AAV8-IGF1-dmiRT) were produced and administered to 4- or 11-week-old non-transgenic NOD females through intraductal delivery. Several histological, immunological, and metabolic parameters were measured to monitor disease over a period of 28-30 weeks.
In transgenic mice, local IGF1 expression led to long-term suppression of diabetes onset and robust protection of β-cell mass from the autoimmune insult. AAV-mediated pancreatic-specific overexpression of IGF1 in adult animals also dramatically reduced diabetes incidence, both when vectors were delivered before pathology onset or once insulitis was established. Transgenic NOD-IGF1 and AAV8-IGF1-dmiRT-treated NOD animals had much less islet infiltration than controls, preserved β-cell mass, and normal insulinemia. Transgenic and AAV-treated islets showed less expression of antigen-presenting molecules, inflammatory cytokines, and chemokines important for tissue-specific homing of effector T cells, suggesting IGF1 modulated islet autoimmunity in NOD mice.
Local expression of by AAV-mediated gene transfer counteracts progression to diabetes in NOD mice. This study suggests a therapeutic strategy for autoimmune diabetes in humans.
1 型糖尿病的特征是β细胞的自身免疫破坏,导致严重的胰岛素缺乏。尽管近年来有了许多改进,但外源性胰岛素治疗仍不完善;应该开发新的治疗方法,重点是保护/扩大β细胞的数量和/或阻断破坏胰岛的自身免疫过程。这项工作的主要目的是在非肥胖型糖尿病(NOD)小鼠中测试胰岛素样生长因子 1(IGF1)的局部表达,IGF1 是一种具有免疫调节特性的β细胞有丝分裂原和生存促进因子。
生成并表型分析了在β细胞中特异性过表达 IGF1 的转基因 NOD 小鼠(NOD-IGF1)。此外,还生产了含有 miR-T 的、编码 IGF1 的血清型 8 腺相关病毒(AAV8-IGF1-dmiRT),并通过导管内给药递送至 4 或 11 周龄的非转基因 NOD 雌性小鼠。在 28-30 周的时间内,测量了几个组织学、免疫学和代谢参数以监测疾病。
在转基因小鼠中,局部 IGF1 表达导致糖尿病发病的长期抑制和β细胞数量从自身免疫攻击中得到有力保护。在成年动物中,AAV 介导的胰腺特异性 IGF1 过表达也显著降低了糖尿病的发生率,无论是在载体在发病前还是在胰岛炎建立后给药。与对照组相比,转基因 NOD-IGF1 和 AAV8-IGF1-dmiRT 处理的 NOD 动物的胰岛浸润少得多,β细胞数量得以保留,且胰岛素血症正常。转基因和 AAV 处理的胰岛显示出较少的抗原呈递分子、炎症细胞因子和趋化因子的表达,这些分子对于效应 T 细胞在组织特异性归巢很重要,这表明 IGF1 调节了 NOD 小鼠的胰岛自身免疫。
通过 AAV 介导的基因转移的局部表达,阻止了 NOD 小鼠向糖尿病的进展。这项研究为人类自身免疫性糖尿病提供了一种治疗策略。