Suppr超能文献

病毒驱动的表观遗传事件改变了 Epstein-Barr 病毒自然感染的 Burkitt 淋巴瘤细胞系中与癌症相关的基因表达。

Viral driven epigenetic events alter the expression of cancer-related genes in Epstein-Barr-virus naturally infected Burkitt lymphoma cell lines.

机构信息

International Agency for Research on Cancer, World Health Organization, Lyon, 69372, France.

CIRI, (Oncogenic Herpesviruses Team), Lyon, France.

出版信息

Sci Rep. 2017 Jul 19;7(1):5852. doi: 10.1038/s41598-017-05713-2.

Abstract

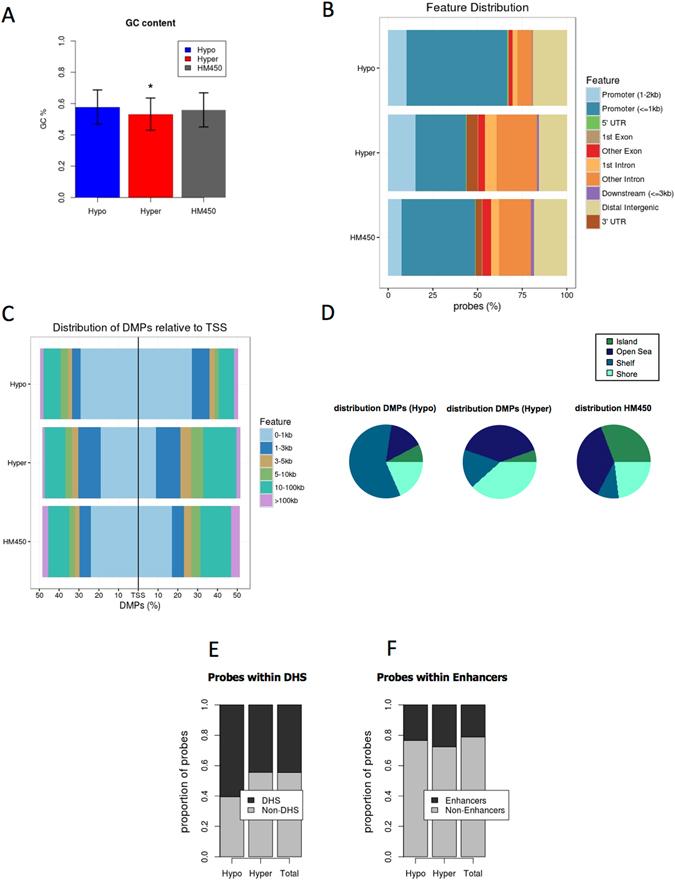
Epstein-Barr virus (EBV) was identified as the first human virus to be associated with a human malignancy, Burkitt's lymphoma (BL), a pediatric cancer endemic in sub-Saharan Africa. The exact mechanism of how EBV contributes to the process of lymphomagenesis is not fully understood. Recent studies have highlighted a genetic difference between endemic (EBV+) and sporadic (EBV-) BL, with the endemic variant showing a lower somatic mutation load, which suggests the involvement of an alternative virally-driven process of transformation in the pathogenesis of endemic BL. We tested the hypothesis that a global change in DNA methylation may be induced by infection with EBV, possibly thereby accounting for the lower mutation load observed in endemic BL. Our comparative analysis of the methylation profiles of a panel of BL derived cell lines, naturally infected or not with EBV, revealed that the presence of the virus is associated with a specific pattern of DNA methylation resulting in altered expression of cellular genes with a known or potential role in lymphomagenesis. These included ID3, a gene often found to be mutated in sporadic BL. In summary this study provides evidence that EBV may contribute to the pathogenesis of BL through an epigenetic mechanism.

摘要

爱泼斯坦-巴尔病毒(EBV)被确定为第一种与人类恶性肿瘤相关的人类病毒,即伯基特淋巴瘤(BL),这是一种在撒哈拉以南非洲流行的儿科癌症。EBV 如何促进淋巴瘤发生的具体机制尚未完全阐明。最近的研究强调了地方性(EBV+)和散发性(EBV-)BL 之间存在遗传差异,地方性变异体显示出较低的体细胞突变负荷,这表明在地方性 BL 的发病机制中涉及替代性病毒驱动的转化过程。我们检验了这样一个假设,即 EBV 感染可能会诱导 DNA 甲基化的全面改变,从而解释了在地方性 BL 中观察到的较低突变负荷。我们对一组 BL 衍生细胞系的甲基化谱进行了比较分析,这些细胞系或自然感染 EBV 或未感染 EBV,结果表明病毒的存在与特定的 DNA 甲基化模式相关,导致具有已知或潜在淋巴瘤发生作用的细胞基因表达改变。其中包括 ID3,这是在散发性 BL 中经常发现突变的基因。总之,这项研究提供了证据,表明 EBV 可能通过表观遗传机制促进 BL 的发病机制。

https://cdn.ncbi.nlm.nih.gov/pmc/blobs/5410/5517637/e428a404234c/41598_2017_5713_Fig1_HTML.jpg

文献AI研究员

20分钟写一篇综述,助力文献阅读效率提升50倍。

立即体验

用中文搜PubMed

大模型驱动的PubMed中文搜索引擎

马上搜索

文档翻译

学术文献翻译模型,支持多种主流文档格式。

立即体验