• 文献检索
  • 文档翻译
  • 深度研究
  • 学术资讯
  • Suppr Zotero 插件Zotero 插件
  • 邀请有礼
  • 套餐&价格
  • 历史记录
应用&插件
Suppr Zotero 插件Zotero 插件浏览器插件Mac 客户端Windows 客户端微信小程序
定价
高级版会员购买积分包购买API积分包
服务
文献检索文档翻译深度研究API 文档MCP 服务
关于我们
关于 Suppr公司介绍联系我们用户协议隐私条款
关注我们

Suppr 超能文献

核心技术专利:CN118964589B侵权必究
粤ICP备2023148730 号-1Suppr @ 2026

文献检索

告别复杂PubMed语法,用中文像聊天一样搜索,搜遍4000万医学文献。AI智能推荐,让科研检索更轻松。

立即免费搜索

文件翻译

保留排版,准确专业,支持PDF/Word/PPT等文件格式,支持 12+语言互译。

免费翻译文档

深度研究

AI帮你快速写综述,25分钟生成高质量综述,智能提取关键信息,辅助科研写作。

立即免费体验

TRPM2 介导线粒体 Zn 内流促进棕榈酸诱导的线粒体分裂和啮齿动物胰岛β细胞死亡。

TRPM2-mediated rise in mitochondrial Zn promotes palmitate-induced mitochondrial fission and pancreatic β-cell death in rodents.

机构信息

Faculty of Biological Sciences, School of Biomedical Sciences, University of Leeds, Leeds LS2 9JT, UK.

Multidisciplinary Cardiovascular Research Centre, University of Leeds, Leeds LS2 9JT, UK.

出版信息

Cell Death Differ. 2017 Dec;24(12):1999-2012. doi: 10.1038/cdd.2017.118. Epub 2017 Jul 28.

DOI:10.1038/cdd.2017.118
PMID:28753206
原文链接:https://pmc.ncbi.nlm.nih.gov/articles/PMC5686341/
Abstract

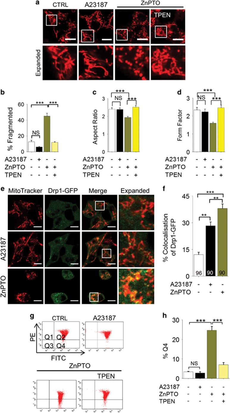
Rise in plasma free fatty acids (FFAs) represents a major risk factor for obesity-induced type 2 diabetes. Saturated FFAs cause a progressive decline in insulin secretion by promoting pancreatic β-cell death through increased production of reactive oxygen species (ROS). Recent studies have demonstrated that palmitate (a C-FFA)-induced rise in ROS causes β-cell death by triggering mitochondrial fragmentation, but the underlying mechanisms are unclear. Using the INS1-832/13 β-cell line, here we demonstrate that palmitate generates the ROS required for mitochondrial fission by activating NOX (NADPH oxidase)-2. More importantly, we show that chemical inhibition, RNAi-mediated silencing and knockout of ROS-sensitive TRPM (transient receptor potential melastatin)-2 channels prevent palmitate-induced mitochondrial fission. Although TRPM2 activation affects the intracellular dynamics of Ca and Zn, chelation of Zn alone was sufficient to prevent mitochondrial fission. Consistent with the role of Zn, palmitate caused a rise in mitochondrial Zn, leading to Zn-dependent mitochondrial recruitment of Drp-1 (a protein that catalyses mitochondrial fission) and loss of mitochondrial membrane potential. In agreement with the previous reports, Ca caused Drp-1 recruitment, but it failed to induce mitochondrial fission in the absence of Zn. These results indicate a novel role for Zn in mitochondrial dynamics. Inhibition or knockout of TRPM2 channels in mouse islets and RNAi-mediated silencing of TRPM2 expression in human islets prevented FFA/cytokine-induced β-cell death, findings that are consistent with the role of abnormal mitochondrial fission in cell death. To conclude, our results reveal a novel, potentially druggable signalling pathway for FFA-induced β-cell death. The cascade involves NOX-2-dependent production of ROS, activation of TRPM2 channels, rise in mitochondrial Zn, Drp-1 recruitment and abnormal mitochondrial fission.

摘要

血浆游离脂肪酸(FFAs)的升高是肥胖引起的 2 型糖尿病的一个主要危险因素。饱和 FFAs 通过增加活性氧物种(ROS)的产生来促进胰腺β细胞死亡,从而导致胰岛素分泌逐渐下降。最近的研究表明,棕榈酸(一种 C-FFA)诱导的 ROS 升高通过触发线粒体片段化导致β细胞死亡,但潜在机制尚不清楚。在这里,我们使用 INS1-832/13β细胞系证明,棕榈酸通过激活 NADPH 氧化酶-2(NOX-2)产生线粒体裂变所需的 ROS。更重要的是,我们表明,ROS 敏感的瞬时受体电位 melastatin-2(TRPM)通道的化学抑制、RNAi 介导的沉默和敲除可防止棕榈酸诱导的线粒体裂变。尽管 TRPM2 激活会影响 Ca 和 Zn 的细胞内动力学,但单独螯合 Zn 就足以防止线粒体裂变。与 Zn 的作用一致,棕榈酸导致线粒体 Zn 升高,导致 Zn 依赖性 Drp-1(一种催化线粒体裂变的蛋白质)募集和线粒体膜电位丧失。与之前的报告一致,Ca 引起 Drp-1 募集,但在没有 Zn 的情况下未能诱导线粒体裂变。这些结果表明 Zn 在线粒体动力学中具有新的作用。在小鼠胰岛中抑制或敲除 TRPM2 通道以及在人胰岛中 RNAi 介导的 TRPM2 表达沉默可防止 FFA/细胞因子诱导的β细胞死亡,这与异常线粒体裂变在细胞死亡中的作用一致。总之,我们的研究结果揭示了一种新的、潜在可药物治疗的 FFA 诱导的β细胞死亡信号通路。该级联反应涉及 NOX-2 依赖性 ROS 产生、TRPM2 通道激活、线粒体 Zn 升高、Drp-1 募集和异常线粒体裂变。

https://cdn.ncbi.nlm.nih.gov/pmc/blobs/c33f/5686341/2d31dff8c8b4/cdd2017118f8.jpg
https://cdn.ncbi.nlm.nih.gov/pmc/blobs/c33f/5686341/be6bbd65f803/cdd2017118f1.jpg
https://cdn.ncbi.nlm.nih.gov/pmc/blobs/c33f/5686341/466998c40b38/cdd2017118f2.jpg
https://cdn.ncbi.nlm.nih.gov/pmc/blobs/c33f/5686341/056060574114/cdd2017118f3.jpg
https://cdn.ncbi.nlm.nih.gov/pmc/blobs/c33f/5686341/2b26899e8103/cdd2017118f4.jpg
https://cdn.ncbi.nlm.nih.gov/pmc/blobs/c33f/5686341/694458b49854/cdd2017118f5.jpg
https://cdn.ncbi.nlm.nih.gov/pmc/blobs/c33f/5686341/3092348ad3aa/cdd2017118f6.jpg
https://cdn.ncbi.nlm.nih.gov/pmc/blobs/c33f/5686341/4ba98305805f/cdd2017118f7.jpg
https://cdn.ncbi.nlm.nih.gov/pmc/blobs/c33f/5686341/2d31dff8c8b4/cdd2017118f8.jpg
https://cdn.ncbi.nlm.nih.gov/pmc/blobs/c33f/5686341/be6bbd65f803/cdd2017118f1.jpg
https://cdn.ncbi.nlm.nih.gov/pmc/blobs/c33f/5686341/466998c40b38/cdd2017118f2.jpg
https://cdn.ncbi.nlm.nih.gov/pmc/blobs/c33f/5686341/056060574114/cdd2017118f3.jpg
https://cdn.ncbi.nlm.nih.gov/pmc/blobs/c33f/5686341/2b26899e8103/cdd2017118f4.jpg
https://cdn.ncbi.nlm.nih.gov/pmc/blobs/c33f/5686341/694458b49854/cdd2017118f5.jpg
https://cdn.ncbi.nlm.nih.gov/pmc/blobs/c33f/5686341/3092348ad3aa/cdd2017118f6.jpg
https://cdn.ncbi.nlm.nih.gov/pmc/blobs/c33f/5686341/4ba98305805f/cdd2017118f7.jpg
https://cdn.ncbi.nlm.nih.gov/pmc/blobs/c33f/5686341/2d31dff8c8b4/cdd2017118f8.jpg

相似文献

1
TRPM2-mediated rise in mitochondrial Zn promotes palmitate-induced mitochondrial fission and pancreatic β-cell death in rodents.TRPM2 介导线粒体 Zn 内流促进棕榈酸诱导的线粒体分裂和啮齿动物胰岛β细胞死亡。
Cell Death Differ. 2017 Dec;24(12):1999-2012. doi: 10.1038/cdd.2017.118. Epub 2017 Jul 28.
2
A critical role of the transient receptor potential melastatin 2 channel in a positive feedback mechanism for reactive oxygen species-induced delayed cell death.瞬时受体电位 melastatin 2 通道在活性氧诱导的延迟细胞死亡的正反馈机制中起关键作用。
J Cell Physiol. 2019 Apr;234(4):3647-3660. doi: 10.1002/jcp.27134. Epub 2018 Sep 19.
3
High glucose-induced ROS activates TRPM2 to trigger lysosomal membrane permeabilization and Zn-mediated mitochondrial fission.高糖诱导的 ROS 激活 TRPM2 引发溶酶体膜通透性增加和 Zn 介导的线粒体分裂。
Sci Signal. 2017 Aug 1;10(490):eaal4161. doi: 10.1126/scisignal.aal4161.
4
TRPM2-mediated intracellular Zn2+ release triggers pancreatic β-cell death.瞬时受体电位阳离子通道M2型(TRPM2)介导的细胞内锌离子释放引发胰腺β细胞死亡。
Biochem J. 2015 Mar 15;466(3):537-46. doi: 10.1042/BJ20140747.
5
Signalling mechanisms mediating Zn-induced TRPM2 channel activation and cell death in microglial cells.介导 Zn 诱导的 TRPM2 通道激活和小胶质细胞死亡的信号机制。
Sci Rep. 2017 Mar 21;7:45032. doi: 10.1038/srep45032.
6
Multiple molecular mechanisms form a positive feedback loop driving amyloid β42 peptide-induced neurotoxicity via activation of the TRPM2 channel in hippocampal neurons.多种分子机制形成正反馈回路,通过激活海马神经元中的 TRPM2 通道,驱动淀粉样β42 肽诱导的神经毒性。
Cell Death Dis. 2018 Feb 7;9(2):195. doi: 10.1038/s41419-018-0270-1.
7
Free fatty acid-induced HO activates TRPM2 to aggravate endothelial insulin resistance via Ca-dependent PERK/ATF4/TRB3 cascade in obese mice.游离脂肪酸诱导的 HO 通过 Ca 依赖性 PERK/ATF4/TRB3 级联激活 TRPM2 加重肥胖小鼠内皮胰岛素抵抗。
Free Radic Biol Med. 2019 Nov 1;143:288-299. doi: 10.1016/j.freeradbiomed.2019.08.018. Epub 2019 Aug 21.
8
NOX2-TRPM2 coupling promotes Zn inhibition of complex III to exacerbate ROS production in a cellular model of Parkinson's disease.在帕金森病细胞模型中,NOX2与TRPM2的偶联促进锌对复合物III的抑制,从而加剧活性氧的产生。
Sci Rep. 2024 Aug 8;14(1):18431. doi: 10.1038/s41598-024-66630-9.
9
TRPM2: Shredding the mitochondrial network.瞬时受体电位阳离子通道蛋白2:破坏线粒体网络
Channels (Austin). 2017 Nov 2;11(6):507-509. doi: 10.1080/19336950.2017.1376982. Epub 2017 Oct 5.
10
Phosphorylation of caveolin-1 on tyrosine-14 induced by ROS enhances palmitate-induced death of beta-pancreatic cells.由活性氧诱导的小窝蛋白-1酪氨酸-14位点的磷酸化增强了棕榈酸酯诱导的β胰腺细胞死亡。
Biochim Biophys Acta. 2015 May;1852(5):693-708. doi: 10.1016/j.bbadis.2014.12.021. Epub 2015 Jan 5.

引用本文的文献

1
A TRPM2-Driven Signalling Cycle Orchestrates Abnormal Inter-Organelle Crosstalk in Cardiovascular and Metabolic Diseases.TRPM2驱动的信号转导循环在心血管和代谢疾病中协调异常的细胞器间串扰。
Biomolecules. 2025 Aug 19;15(8):1193. doi: 10.3390/biom15081193.
2
Mitochondrial quality control in diabetes mellitus and complications: molecular mechanisms and therapeutic strategies.糖尿病及其并发症中的线粒体质量控制:分子机制与治疗策略
Cell Death Dis. 2025 Aug 27;16(1):652. doi: 10.1038/s41419-025-07936-y.
3
Inter-Organelle Crosstalk in Oxidative Distress: A Unified TRPM2-NOX2 Mediated Vicious Cycle Involving Ca, Zn, and ROS Amplification.

本文引用的文献

1
Multiple dynamin family members collaborate to drive mitochondrial division.多个发动蛋白家族成员协同作用以驱动线粒体分裂。
Nature. 2016 Dec 1;540(7631):139-143. doi: 10.1038/nature20555. Epub 2016 Oct 31.
2
OPA1 processing in cell death and disease - the long and short of it.细胞死亡与疾病中的OPA1加工——其来龙去脉
J Cell Sci. 2016 Jun 15;129(12):2297-306. doi: 10.1242/jcs.159186. Epub 2016 May 17.
3
Reciprocal regulation of actin cytoskeleton remodelling and cell migration by Ca2+ and Zn2+: role of TRPM2 channels.Ca2+和Zn2+对肌动蛋白细胞骨架重塑和细胞迁移的相互调节:TRPM2通道的作用
氧化应激中的细胞器间串扰:由TRPM2-NOX2介导的涉及钙、锌和活性氧放大的统一恶性循环
Antioxidants (Basel). 2025 Jun 24;14(7):776. doi: 10.3390/antiox14070776.
4
TRPM2 channels mediate ROS-induced actin remodeling and cell migration of prostate cancer cells.瞬时受体电位阳离子通道M2(TRPM2)介导活性氧诱导的前列腺癌细胞肌动蛋白重塑和细胞迁移。
BMC Cancer. 2025 May 28;25(1):956. doi: 10.1186/s12885-025-14333-3.
5
A Compound Screen Based on Isogenic hESC-Derived β Cell Reveals an Inhibitor Targeting ZnT8-Mediated Zinc Transportation to Protect Pancreatic β Cell from Stress-Induced Cell Death.基于同基因人胚胎干细胞衍生的β细胞的化合物筛选揭示了一种靶向锌转运体8介导的锌转运的抑制剂,以保护胰腺β细胞免受应激诱导的细胞死亡。
Adv Sci (Weinh). 2025 May;12(20):e2413161. doi: 10.1002/advs.202413161. Epub 2025 Apr 7.
6
ZnT6-mediated Zn redistribution: impact on mitochondrial fission and autophagy in H9c2 cells.锌转运体6介导的锌再分布:对H9c2细胞线粒体分裂和自噬的影响
Mol Cell Biochem. 2025 Mar 14. doi: 10.1007/s11010-025-05247-6.
7
Targeting the Galectin-7/TRPM2/Zn/DRP-1 Signaling Pathway: A Potential Therapeutic Intervention in the Pathogenesis of SJS/TEN.靶向半乳糖凝集素-7/瞬时受体电位阳离子通道蛋白2/锌/动力相关蛋白1信号通路:对中毒性表皮坏死松解症/重症多形红斑发病机制的潜在治疗干预
Allergy. 2025 May;80(5):1358-1376. doi: 10.1111/all.16510. Epub 2025 Mar 5.
8
NOX2-TRPM2 coupling promotes Zn inhibition of complex III to exacerbate ROS production in a cellular model of Parkinson's disease.在帕金森病细胞模型中,NOX2与TRPM2的偶联促进锌对复合物III的抑制,从而加剧活性氧的产生。
Sci Rep. 2024 Aug 8;14(1):18431. doi: 10.1038/s41598-024-66630-9.
9
Sunitinib malate induces cell death in adult human cardiac progenitor cells.苹果酸舒尼替尼可诱导成人人类心脏祖细胞死亡。
Curr Res Toxicol. 2024 Apr 16;6:100167. doi: 10.1016/j.crtox.2024.100167. eCollection 2024.
10
Redox Status as a Key Driver of Healthy Pancreatic Beta-Cells.氧化还原状态作为健康胰腺β细胞的关键驱动因素。
Physiol Res. 2024 Aug 30;73(S1):S139-S152. doi: 10.33549/physiolres.935259. Epub 2024 Apr 22.
J Cell Sci. 2016 May 15;129(10):2016-29. doi: 10.1242/jcs.179796. Epub 2016 Apr 11.
4
Mitofusins, from Mitochondria to Metabolism.线粒体融合蛋白:从线粒体到代谢
Mol Cell. 2016 Mar 3;61(5):683-694. doi: 10.1016/j.molcel.2016.02.022.
5
TRPM2 protects against tissue damage following oxidative stress and ischaemia-reperfusion.瞬时受体电位阳离子通道M2型(TRPM2)可保护组织免受氧化应激和缺血再灌注后的损伤。
J Physiol. 2016 Aug 1;594(15):4181-91. doi: 10.1113/JP270934. Epub 2015 Nov 11.
6
Construction of an instant structured illumination microscope.即时结构照明显微镜的构建。
Methods. 2015 Oct 15;88:37-47. doi: 10.1016/j.ymeth.2015.07.012. Epub 2015 Jul 22.
7
TRPM2-mediated intracellular Zn2+ release triggers pancreatic β-cell death.瞬时受体电位阳离子通道M2型(TRPM2)介导的细胞内锌离子释放引发胰腺β细胞死亡。
Biochem J. 2015 Mar 15;466(3):537-46. doi: 10.1042/BJ20140747.
8
Mitochondrial form and function.线粒体的形态和功能。
Nature. 2014 Jan 16;505(7483):335-43. doi: 10.1038/nature12985.
9
Mitochondrial dynamics--mitochondrial fission and fusion in human diseases.线粒体动力学——人类疾病中的线粒体分裂与融合
N Engl J Med. 2013 Dec 5;369(23):2236-51. doi: 10.1056/NEJMra1215233.
10
A calcineurin docking motif (LXVP) in dynamin-related protein 1 contributes to mitochondrial fragmentation and ischemic neuronal injury.动力相关蛋白 1 中的钙调神经磷酸酶 docking 基序(LXVP)有助于线粒体碎片化和缺血性神经元损伤。
J Biol Chem. 2013 Apr 26;288(17):12353-65. doi: 10.1074/jbc.M113.459677. Epub 2013 Mar 13.