International Research Center for Medical Sciences (IRCMS), Kumamoto University, Kumamoto, 860-0811, Japan.
Center for AIDS Research, Kumamoto University, Kumamoto, 860-0811, Japan.
Sci Rep. 2017 Jul 31;7(1):6913. doi: 10.1038/s41598-017-07307-4.
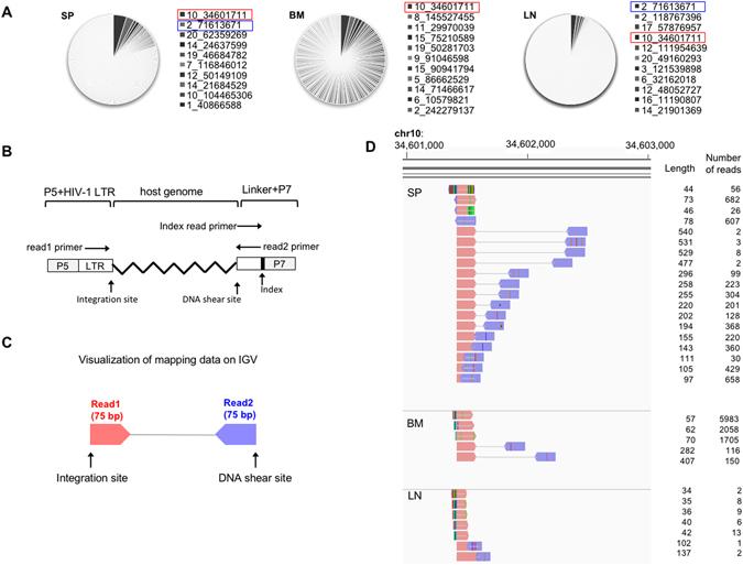
Combination anti-retroviral therapy (cART) has drastically improved the clinical outcome of HIV-1 infection. Nonetheless, despite effective cART, HIV-1 persists indefinitely in infected individuals. Clonal expansion of HIV-1-infected cells in peripheral blood has been reported recently. cART is effective in stopping the retroviral replication cycle, but not in inhibiting clonal expansion of the infected host cells. Thus, the proliferation of HIV-1-infected cells may play a role in viral persistence, but little is known about the kinetics of the generation, the tissue distribution or the underlying mechanism of clonal expansion in vivo. Here we analyzed the clonality of HIV-1-infected cells using high-throughput integration site analysis in a hematopoietic stem cell-transplanted humanized mouse model. Clonally expanded, HIV-1-infected cells were detectable at two weeks post infection, their abundance increased with time, and certain clones were present in multiple organs. Expansion of HIV-1-infected clones was significantly more frequent when the provirus was integrated near host genes in specific gene ontological classes, including cell activation and chromatin regulation. These results identify potential drivers of clonal expansion of HIV-1-infected cells in vivo.
联合抗逆转录病毒疗法(cART)极大地改善了 HIV-1 感染的临床结果。尽管有有效的 cART,但 HIV-1 仍会在受感染的个体中无限期存在。最近有报道称,外周血中 HIV-1 感染细胞的克隆扩增。cART 可有效阻止逆转录病毒复制周期,但不能抑制受感染宿主细胞的克隆扩增。因此,HIV-1 感染细胞的增殖可能在病毒持续存在中起作用,但关于体内克隆扩增的发生动力学、组织分布或潜在机制知之甚少。在这里,我们使用造血干细胞移植的人源化小鼠模型中的高通量整合位点分析来分析 HIV-1 感染细胞的克隆性。感染后两周即可检测到克隆扩增的 HIV-1 感染细胞,其丰度随时间增加,并且某些克隆存在于多个器官中。当前病毒整合到特定基因本体类别的宿主基因附近时,HIV-1 感染克隆的扩增明显更为频繁,包括细胞激活和染色质调节。这些结果确定了体内 HIV-1 感染细胞克隆扩增的潜在驱动因素。