Huang Lan-Xuan, Hu Chun-Yan, Jing Li, Wang Min-Cong, Xu Meng, Wang Jing, Wang Yu, Nan Ke-Jun, Wang Shu-Hong
Department of Oncology, First Affiliated Hospital of Xi'an Jiaotong University, Xi'an, Shaanxi Province, China.
Department of Gynecology, North-western Women's and Children's Hospital, Xi'an, Shaanxi Province, China.
Cancer Sci. 2017 Oct;108(10):1985-1995. doi: 10.1111/cas.13338. Epub 2017 Aug 29.
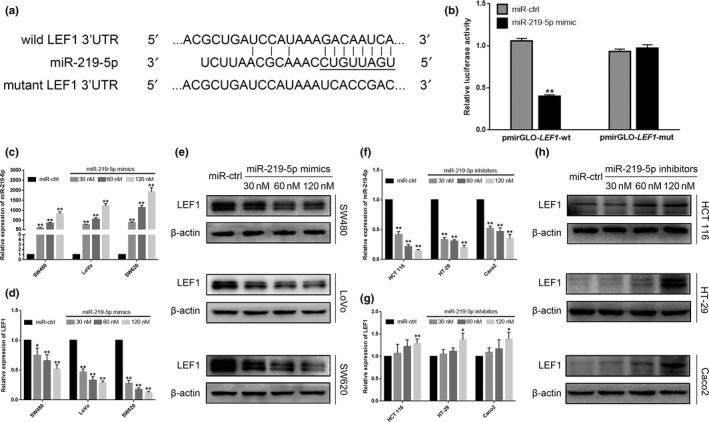
Aberrant expression of microRNAs (miRs) has been shown to play a critical role in the pathogenesis and progression of tumors. microRNA-219-5p (miR-219-5p) has been reported to be abnormally expressed in some types of human tumors. However, the mechanism between miR-219-5p and colorectal cancer (CRC) metastasis remains unclear. In the present study, miR-219-5p was found to be downregulated in CRC tissue compared with matched normal tissue. Through luciferase reporter assay, we demonstrated lymphoid enhancer-binding factor 1 (LEF1) as a direct target of miR-219-5p. Overexpression of miR-219-5p could inhibit motility, migration and invasion of CRC cells, and inhibit epithelial-mesenchymal transition (EMT). Furthermore, silencing LEF1 phenocopied this metastasis-suppressive function. The recovery experiment showed that re-expression of LEF1 rescued this suppressive effect on tumor metastasis and reversed the expression of EMT markers caused by miR-219-5p. Additionally, we demonstrated that miR-219-5p exerted this tumor-suppressive function by blocking activation of the AKT and ERK pathways. Finally, a nude mice experiment showed that miR-219-5p reduced the lung metastasis ability of CRC cells. Taken together, our findings indicate that miR-219-5p inhibits metastasis and EMT of CRC by targeting LEF1 and suppressing the AKT and ERK pathways, which may provide a new antitumor strategy to delay CRC metastasis.
微小RNA(miR)的异常表达已被证明在肿瘤的发病机制和进展中起关键作用。据报道,微小RNA - 219 - 5p(miR - 219 - 5p)在某些类型的人类肿瘤中异常表达。然而,miR - 219 - 5p与结直肠癌(CRC)转移之间的机制仍不清楚。在本研究中,发现与配对的正常组织相比,miR - 219 - 5p在CRC组织中表达下调。通过荧光素酶报告基因检测,我们证明淋巴样增强因子1(LEF1)是miR - 219 - 5p的直接靶点。miR - 219 - 5p的过表达可抑制CRC细胞的运动性、迁移和侵袭,并抑制上皮-间质转化(EMT)。此外,沉默LEF1可模拟这种转移抑制功能。恢复实验表明,LEF1的重新表达挽救了对肿瘤转移的抑制作用,并逆转了miR - 219 - 5p引起的EMT标志物的表达。此外,我们证明miR - 219 - 5p通过阻断AKT和ERK途径的激活发挥这种肿瘤抑制功能。最后,裸鼠实验表明miR - 219 - 5p降低了CRC细胞的肺转移能力。综上所述,我们的研究结果表明,miR - 219 - 5p通过靶向LEF1并抑制AKT和ERK途径来抑制CRC的转移和EMT,这可能为延缓CRC转移提供一种新的抗肿瘤策略。