• 文献检索
  • 文档翻译
  • 深度研究
  • 学术资讯
  • Suppr Zotero 插件Zotero 插件
  • 邀请有礼
  • 套餐&价格
  • 历史记录
应用&插件
Suppr Zotero 插件Zotero 插件浏览器插件Mac 客户端Windows 客户端微信小程序
定价
高级版会员购买积分包购买API积分包
服务
文献检索文档翻译深度研究API 文档MCP 服务
关于我们
关于 Suppr公司介绍联系我们用户协议隐私条款
关注我们

Suppr 超能文献

核心技术专利:CN118964589B侵权必究
粤ICP备2023148730 号-1Suppr @ 2026

文献检索

告别复杂PubMed语法,用中文像聊天一样搜索,搜遍4000万医学文献。AI智能推荐,让科研检索更轻松。

立即免费搜索

文件翻译

保留排版,准确专业,支持PDF/Word/PPT等文件格式,支持 12+语言互译。

免费翻译文档

深度研究

AI帮你快速写综述,25分钟生成高质量综述,智能提取关键信息,辅助科研写作。

立即免费体验

柚皮苷通过抑制炎症、氧化应激和NF-κB激活来减轻糖尿病视网膜病变。

Naringin attenuates diabetic retinopathy by inhibiting inflammation, oxidative stress and NF-κB activation and .

作者信息

Liu Lihua, Zuo Zhongfu, Lu Sijing, Liu Aihua, Liu Xuezheng

机构信息

Department of Anatomy, Histology and Embryology, Liaoning University of Traditional Chinese Medicine, Shenyang, Liaoning 110847 People's Republic of China.

Department of Anatomy, Jinzhou Medical University, Jinzhou, Liaoning 121001, People's Republic of China.

出版信息

Iran J Basic Med Sci. 2017 Jul;20(7):813-821. doi: 10.22038/IJBMS.2017.9017.

DOI:10.22038/IJBMS.2017.9017
PMID:28852447
原文链接:https://pmc.ncbi.nlm.nih.gov/articles/PMC5569591/
Abstract

OBJECTIVES

Naringin, an essential flavonoid, inhibits inflammatory response and oxidative stress in diabetes. However, whether naringin has beneficial effects on diabetic retinopathy (DR) remains unknown.

MATERIALS AND METHODS

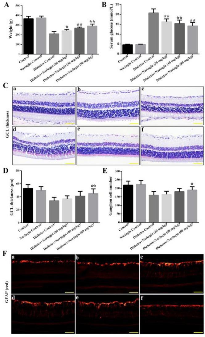
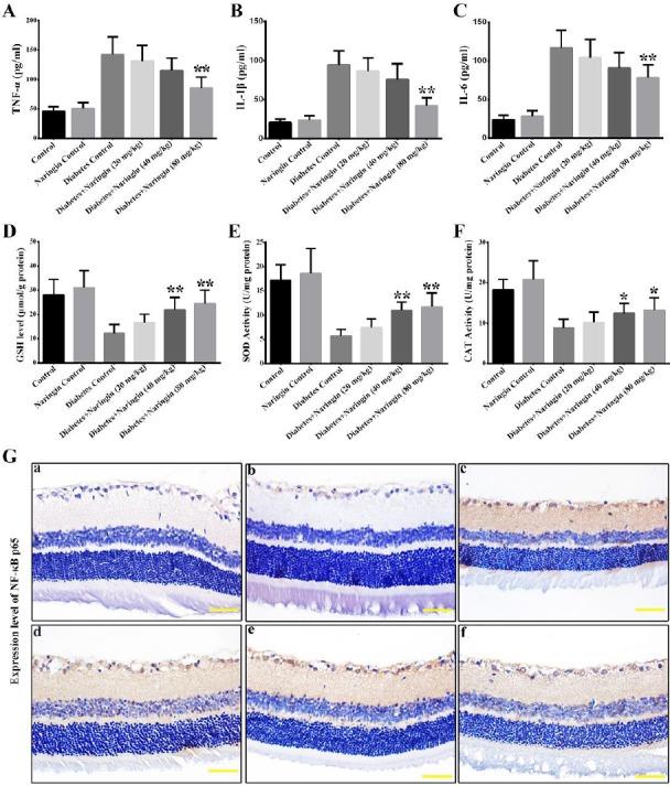
Streptozotocin (STZ, 65 mg/kg) was intraperitoneally injected into male rats (8 weeks old weighting 200-250 g) to establish diabetic model, then naringin (20, 40 or 80 mg/kg/day) was intraperitoneally injected into the diabetic rats for twelve weeks. Glial fibrillary acidic protein (GFAP) level, thickness of ganglion cell layer (GCL) and ganglion cell counts were assessed in diabetic retina . Naringin (50 μM) that significantly inhibited high glucose (HG, 25 mM)-induced cell proliferation was used to treat rat Muller cell line (rMC1) . Inflammatory response, oxidative stress and activation of nuclear factor kappa B (NF-κB) p65 were evaluated in retina and in rMC1 cells .

RESULTS

Naringin alleviated DR symptoms as evidenced by the increased retinal ganglion cells and decreased GFAP level in rat retina. Naringin exhibited anti-inflammatory and antioxidative effects as confirmed by the down-regulated pro-inflammatory cytokines, tumor necrosis factor alpha (TNF-α), interleukin-1β (IL-1β) and interleukin-6 (IL-6), and the up-regulated antioxidants, glutathione (GSH), superoxide dismutase (SOD) and catalase (CAT) in DR rats. Moreover, we found that naringin inhibited HG-induced proliferation, abnormal inflammatory response and oxidative stress in rMC1 cells. In addition, the enhanced nuclear translocation of NF-κB p65 in diabetic rat retina and HG-induced rMC1 cells was suppressed by naringin.

CONCLUSION

Naringin attenuates inflammatory response, oxidative stress and NF-κB activation in experimental models of DR.

摘要

目的

柚皮苷是一种重要的类黄酮,可抑制糖尿病中的炎症反应和氧化应激。然而,柚皮苷对糖尿病视网膜病变(DR)是否具有有益作用仍不清楚。

材料与方法

将链脲佐菌素(STZ,65mg/kg)腹腔注射到雄性大鼠(8周龄,体重200 - 250g)中以建立糖尿病模型,然后将柚皮苷(20、40或80mg/kg/天)腹腔注射到糖尿病大鼠中,持续12周。评估糖尿病视网膜中的胶质纤维酸性蛋白(GFAP)水平、神经节细胞层(GCL)厚度和神经节细胞计数。使用显著抑制高糖(HG,25mM)诱导的细胞增殖的柚皮苷(50μM)处理大鼠穆勒细胞系(rMC1)。评估视网膜和rMC1细胞中的炎症反应、氧化应激以及核因子κB(NF-κB)p65的激活情况。

结果

柚皮苷减轻了DR症状,表现为大鼠视网膜中神经节细胞增加和GFAP水平降低。柚皮苷表现出抗炎和抗氧化作用,这在DR大鼠中促炎细胞因子肿瘤坏死因子α(TNF-α)、白细胞介素-1β(IL-1β)和白细胞介素-6(IL-6)下调以及抗氧化剂谷胱甘肽(GSH)、超氧化物歧化酶(SOD)和过氧化氢酶(CAT)上调中得到证实。此外,我们发现柚皮苷抑制rMC1细胞中HG诱导的增殖、异常炎症反应和氧化应激。另外,柚皮苷抑制了糖尿病大鼠视网膜和HG诱导的rMC1细胞中NF-κB p65增强的核转位。

结论

柚皮苷可减轻DR实验模型中的炎症反应、氧化应激和NF-κB激活。

https://cdn.ncbi.nlm.nih.gov/pmc/blobs/b6eb/5569591/4fc24a73c864/IJBMS-20-813-g004.jpg
https://cdn.ncbi.nlm.nih.gov/pmc/blobs/b6eb/5569591/572f851feda4/IJBMS-20-813-g001.jpg
https://cdn.ncbi.nlm.nih.gov/pmc/blobs/b6eb/5569591/932a9c86b615/IJBMS-20-813-g002.jpg
https://cdn.ncbi.nlm.nih.gov/pmc/blobs/b6eb/5569591/6f6e81679a4e/IJBMS-20-813-g003.jpg
https://cdn.ncbi.nlm.nih.gov/pmc/blobs/b6eb/5569591/4fc24a73c864/IJBMS-20-813-g004.jpg
https://cdn.ncbi.nlm.nih.gov/pmc/blobs/b6eb/5569591/572f851feda4/IJBMS-20-813-g001.jpg
https://cdn.ncbi.nlm.nih.gov/pmc/blobs/b6eb/5569591/932a9c86b615/IJBMS-20-813-g002.jpg
https://cdn.ncbi.nlm.nih.gov/pmc/blobs/b6eb/5569591/6f6e81679a4e/IJBMS-20-813-g003.jpg
https://cdn.ncbi.nlm.nih.gov/pmc/blobs/b6eb/5569591/4fc24a73c864/IJBMS-20-813-g004.jpg

相似文献

1
Naringin attenuates diabetic retinopathy by inhibiting inflammation, oxidative stress and NF-κB activation and .柚皮苷通过抑制炎症、氧化应激和NF-κB激活来减轻糖尿病视网膜病变。
Iran J Basic Med Sci. 2017 Jul;20(7):813-821. doi: 10.22038/IJBMS.2017.9017.
2
miR-26a-5p Attenuates Oxidative Stress and Inflammation in Diabetic Retinopathy through the USP14/NF-B Signaling Pathway.miR-26a-5p通过USP14/NF-κB信号通路减轻糖尿病视网膜病变中的氧化应激和炎症反应。
J Ophthalmol. 2024 Jan 19;2024:1470898. doi: 10.1155/2024/1470898. eCollection 2024.
3
Retinal neuroprotective effects of quercetin in streptozotocin-induced diabetic rats.槲皮素对链脲佐菌素诱导的糖尿病大鼠视网膜神经保护作用。
Exp Eye Res. 2014 Aug;125:193-202. doi: 10.1016/j.exer.2014.06.009. Epub 2014 Jun 18.
4
Remote Ischemic Conditioning Protects Diabetic Retinopathy in Streptozotocin-induced Diabetic Rats via Anti-Inflammation and Antioxidation.远程缺血预处理通过抗炎和抗氧化作用保护链脲佐菌素诱导的糖尿病大鼠的糖尿病视网膜病变。
Aging Dis. 2018 Dec 4;9(6):1122-1133. doi: 10.14336/AD.2018.0711. eCollection 2018 Dec.
5
Hesperetin rescues retinal oxidative stress, neuroinflammation and apoptosis in diabetic rats.橙皮苷可挽救糖尿病大鼠视网膜氧化应激、神经炎症和细胞凋亡。
Microvasc Res. 2013 May;87:65-74. doi: 10.1016/j.mvr.2013.01.002. Epub 2013 Jan 31.
6
Catechin Weakens Diabetic Retinopathy by Inhibiting the Expression of NF-κB Signaling Pathway-Mediated Inflammatory Factors.儿茶素通过抑制NF-κB信号通路介导的炎症因子表达减轻糖尿病视网膜病变
Ann Clin Lab Sci. 2018 Sep;48(5):594-600.
7
Cystic Fibrosis Transmembrane Conductance Regulator Attenuates Oxidative Stress-Induced Injury in Diabetic Retinopathy Rats.囊性纤维化跨膜传导调节因子减轻糖尿病性视网膜病变大鼠氧化应激诱导的损伤
Curr Eye Res. 2023 Apr;48(4):416-424. doi: 10.1080/02713683.2022.2156548. Epub 2023 Feb 2.
8
Inhibition of NF-κB ameliorates aberrant retinal glia activation and inflammatory responses in streptozotocin-induced diabetic rats.抑制核因子κB可改善链脲佐菌素诱导的糖尿病大鼠异常的视网膜神经胶质细胞激活和炎症反应。
Ann Transl Med. 2023 Mar 15;11(5):197. doi: 10.21037/atm-22-2204. Epub 2023 Feb 28.
9
TLR7 deficiency contributes to attenuated diabetic retinopathy via inhibition of inflammatory response.Toll样受体7(TLR7)缺陷通过抑制炎症反应减轻糖尿病视网膜病变。
Biochem Biophys Res Commun. 2017 Nov 18;493(2):1136-1142. doi: 10.1016/j.bbrc.2017.08.085. Epub 2017 Aug 24.
10
Regulation of inflammation by VEGF/BDNF signaling in mouse retinal Müller glial cells exposed to high glucose.血管内皮生长因子/脑源性神经营养因子信号在高糖诱导的小鼠视网膜 Müller 胶质细胞炎症反应中的调控作用。
Cell Tissue Res. 2022 Jun;388(3):521-533. doi: 10.1007/s00441-022-03622-z. Epub 2022 Apr 8.

引用本文的文献

1
Modulation of Oxidative Stress in Diabetic Retinopathy: Therapeutic Role of Natural Polyphenols.糖尿病视网膜病变中氧化应激的调节:天然多酚的治疗作用
Antioxidants (Basel). 2025 Jul 17;14(7):875. doi: 10.3390/antiox14070875.
2
Organic Functional Groups and Their Substitution Sites in Natural Flavonoids: A Review on Their Contributions to Antioxidant, Anti-Inflammatory, and Analgesic Capabilities.天然黄酮类化合物中的有机官能团及其取代位点:关于它们对抗氧化、抗炎和镇痛能力贡献的综述
Food Sci Nutr. 2025 Apr 30;13(5):e70191. doi: 10.1002/fsn3.70191. eCollection 2025 May.
3
Moscatilin alleviates oxidative stress and inflammatory response of Müller cells in diabetic retinopathy through suppressing the p38 mitogen-activated protein kinase/c-Jun N-terminal kinase and nuclear factor kappa-B signaling pathways.

本文引用的文献

1
Induction of Human Hepatocellular Carcinoma HepG2 Cell Apoptosis by Naringin.柚皮苷诱导人肝癌HepG2细胞凋亡
Asian Pac J Cancer Prev. 2016;17(7):3289-94.
2
Naringin Alleviates Diabetic Kidney Disease through Inhibiting Oxidative Stress and Inflammatory Reaction.柚皮苷通过抑制氧化应激和炎症反应减轻糖尿病肾病
PLoS One. 2015 Nov 30;10(11):e0143868. doi: 10.1371/journal.pone.0143868. eCollection 2015.
3
The Identification of Maize and Arabidopsis Type I FLAVONE SYNTHASEs Links Flavones with Hormones and Biotic Interactions.
麝香石竹苷通过抑制p38丝裂原活化蛋白激酶/c-Jun氨基末端激酶和核因子κB信号通路减轻糖尿病性视网膜病变中 Müller 细胞的氧化应激和炎症反应。
J Cell Commun Signal. 2025 Feb 19;19(1):e12059. doi: 10.1002/ccs3.12059. eCollection 2025 Mar.
4
The Generation of ROS by Exposure to Trihalomethanes Promotes the IκBα/NF-κB/p65 Complex Dissociation in Human Lung Fibroblast.暴露于三卤甲烷所产生的活性氧促进人肺成纤维细胞中IκBα/NF-κB/p65复合物的解离。
Biomedicines. 2024 Oct 20;12(10):2399. doi: 10.3390/biomedicines12102399.
5
Clinical observations and mechanistic insights of traditional Chinese medicine in the management of diabetic retinopathy.糖尿病视网膜病变的中医药管理的临床观察和机制见解。
Pharm Biol. 2024 Dec;62(1):529-543. doi: 10.1080/13880209.2024.2369292. Epub 2024 Jun 26.
6
Gentiopicroside improves non-alcoholic steatohepatitis by activating PPARα and suppressing HIF1.龙胆苦苷通过激活过氧化物酶体增殖物激活受体α(PPARα)和抑制缺氧诱导因子1(HIF1)来改善非酒精性脂肪性肝炎。
Front Pharmacol. 2024 Mar 7;15:1335814. doi: 10.3389/fphar.2024.1335814. eCollection 2024.
7
Diabetic retinopathy: emerging concepts of current and potential therapy.糖尿病视网膜病变:当前及潜在治疗的新观念
Naunyn Schmiedebergs Arch Pharmacol. 2023 Dec;396(12):3395-3406. doi: 10.1007/s00210-023-02599-y. Epub 2023 Jul 4.
8
The use of medicinal plants in common ophthalmic disorders: A systematic review with meta-analysis.药用植物在常见眼科疾病中的应用:一项系统评价与荟萃分析
Heliyon. 2023 Apr 11;9(4):e15340. doi: 10.1016/j.heliyon.2023.e15340. eCollection 2023 Apr.
9
Gambogic acid affects high glucose-induced apoptosis and inflammation of retinal endothelial cells through the NOX4/NLRP3 pathway.藤黄酸通过NOX4/NLRP3途径影响高糖诱导的视网膜内皮细胞凋亡和炎症。
Ann Transl Med. 2023 Feb 28;11(4):168. doi: 10.21037/atm-22-6591. Epub 2023 Feb 16.
10
Anti-RAGE (Receptor Advanced Glycation End products) Antibody Improves Diabetic Retinopathy in Rats via Hypoglycemic and Anti-inflammatory Mechanism.抗RAGE(晚期糖基化终末产物受体)抗体通过降糖和抗炎机制改善大鼠糖尿病视网膜病变。
Rep Biochem Mol Biol. 2022 Oct;11(3):394-399. doi: 10.52547/rbmb.11.3.394.
玉米和拟南芥I型黄酮合酶的鉴定揭示了黄酮与激素及生物相互作用之间的联系。
Plant Physiol. 2015 Oct;169(2):1090-107. doi: 10.1104/pp.15.00515. Epub 2015 Aug 12.
4
Hesperidin from Citrus seed induces human hepatocellular carcinoma HepG2 cell apoptosis via both mitochondrial and death receptor pathways.柑橘种子中的橙皮苷通过线粒体和死亡受体途径诱导人肝癌HepG2细胞凋亡。
Tumour Biol. 2016 Jan;37(1):227-37. doi: 10.1007/s13277-015-3774-7. Epub 2015 Jul 21.
5
Protective role of naringin against cisplatin induced oxidative stress, inflammatory response and apoptosis in rat striatum via suppressing ROS-mediated NF-κB and P53 signaling pathways.柚皮苷通过抑制ROS介导的NF-κB和P53信号通路对顺铂诱导的大鼠纹状体氧化应激、炎症反应和细胞凋亡的保护作用。
Chem Biol Interact. 2015 Sep 5;239:76-86. doi: 10.1016/j.cbi.2015.06.036. Epub 2015 Jun 26.
6
Influence of flavonoid-rich fruit and vegetable intake on diabetic retinopathy and diabetes-related biomarkers.摄入富含类黄酮的水果和蔬菜对糖尿病视网膜病变及糖尿病相关生物标志物的影响。
J Diabetes Complications. 2014 Nov-Dec;28(6):767-71. doi: 10.1016/j.jdiacomp.2014.06.011. Epub 2014 Jun 21.
7
Naringin, a flavanone glycoside, promotes angiogenesis and inhibits endothelial apoptosis through modulation of inflammatory and growth factor expression in diabetic foot ulcer in rats.柚皮苷,一种黄烷酮糖苷,通过调节大鼠糖尿病足溃疡中的炎症和生长因子表达来促进血管生成并抑制内皮细胞凋亡。
Chem Biol Interact. 2014 Aug 5;219:101-12. doi: 10.1016/j.cbi.2014.05.012. Epub 2014 May 29.
8
Hesperetin rescues retinal oxidative stress, neuroinflammation and apoptosis in diabetic rats.橙皮苷可挽救糖尿病大鼠视网膜氧化应激、神经炎症和细胞凋亡。
Microvasc Res. 2013 May;87:65-74. doi: 10.1016/j.mvr.2013.01.002. Epub 2013 Jan 31.
9
Hesperidin and naringin attenuate hyperglycemia-mediated oxidative stress and proinflammatory cytokine production in high fat fed/streptozotocin-induced type 2 diabetic rats.橙皮苷和柚皮苷可减轻高脂肪喂养/链脲佐菌素诱导的 2 型糖尿病大鼠高血糖介导的氧化应激和促炎细胞因子产生。
J Diabetes Complications. 2012 Nov-Dec;26(6):483-90. doi: 10.1016/j.jdiacomp.2012.06.001. Epub 2012 Jul 17.
10
Eriodictyol prevents early retinal and plasma abnormalities in streptozotocin-induced diabetic rats.圣草次苷可预防链脲佐菌素诱导的糖尿病大鼠早期视网膜和血浆异常。
Biochem Pharmacol. 2012 Jul 1;84(1):88-92. doi: 10.1016/j.bcp.2012.03.019. Epub 2012 Mar 30.