Suppr超能文献

沙门氏菌利用锌来通过调节 NF-κB 信号转导来颠覆巨噬细胞的抗菌宿主防御。

Salmonella Utilizes Zinc To Subvert Antimicrobial Host Defense of Macrophages via Modulation of NF-κB Signaling.

机构信息

Department of Internal Medicine II, Medical University of Innsbruck, Innsbruck, Austria.

Animal Nutrition Institute, Key Laboratory for Animal Disease, Sichuan Agricultural University, Ya'an, Sichuan, People's Republic of China.

出版信息

Infect Immun. 2017 Nov 17;85(12). doi: 10.1128/IAI.00418-17. Print 2017 Dec.

Abstract

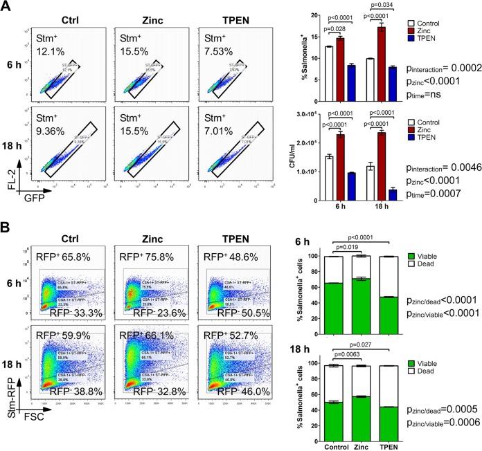
Zinc sequestration by macrophages is considered a crucial host defense strategy against infection by the intracellular bacterium serovar Typhimurium. However, the underlying mechanisms remain elusive. In this study, we found that zinc favors pathogen survival within macrophages. -hosting macrophages contained higher free zinc levels than did uninfected macrophages and cells that successfully eliminated bacteria, which was paralleled by the impaired production of reactive oxygen species (ROS) and reactive nitrogen species (RNS) in bacterium-harboring cells. A profound, zinc-mediated inhibition of NF-κB p65 transcriptional activity affecting the expression of the ROS- and RNS-forming enzymes phos47 and inducible nitric oxide synthase (iNOS) provided a mechanistic explanation for this phenomenon. Macrophages responded to infection by enhancing the expression of zinc-scavenging metallothioneins 1 and 2, whose genetic deletion caused increased free zinc levels, reduced ROS and RNS production, and increased the survival of Our data suggest that invasion of macrophages results in a bacterium-driven increase in the intracellular zinc level, which weakens antimicrobial defense and the ability of macrophages to eradicate the pathogen. Thus, limitation of cytoplasmic zinc levels may help to control infection by intracellular bacteria.

摘要

巨噬细胞对锌的螯合被认为是宿主抵抗细胞内细菌血清型鼠伤寒沙门氏菌感染的一种重要防御策略。然而,其潜在机制仍不清楚。在这项研究中,我们发现锌有利于病原体在巨噬细胞内的存活。-感染的巨噬细胞比未感染的巨噬细胞和成功清除细菌的细胞含有更高的游离锌水平,这与感染细胞中活性氧(ROS)和活性氮(RNS)的产生受损相平行。一种深刻的、由锌介导的 NF-κB p65 转录活性抑制作用,影响了形成 ROS 和 RNS 的酶磷酸 47 和诱导型一氧化氮合酶(iNOS)的表达,为这一现象提供了机制上的解释。巨噬细胞通过增强锌清除金属硫蛋白 1 和 2 的表达来应对感染,其基因缺失导致游离锌水平升高、ROS 和 RNS 产生减少,并增加了细菌的存活。我们的数据表明,巨噬细胞的入侵导致细胞内锌水平的细菌驱动增加,这削弱了抗菌防御和巨噬细胞清除病原体的能力。因此,细胞质锌水平的限制可能有助于控制细胞内细菌的感染。

https://cdn.ncbi.nlm.nih.gov/pmc/blobs/a6e6/5695101/93909d474350/zii9990922040001.jpg

文献检索

告别复杂PubMed语法,用中文像聊天一样搜索,搜遍4000万医学文献。AI智能推荐,让科研检索更轻松。

立即免费搜索

文件翻译

保留排版,准确专业,支持PDF/Word/PPT等文件格式,支持 12+语言互译。

免费翻译文档

深度研究

AI帮你快速写综述,25分钟生成高质量综述,智能提取关键信息,辅助科研写作。

立即免费体验