Suppr超能文献

极性因子Boi1和Boi2在芽殖酵母胞吐作用和分裂中的不同作用。

Distinct roles of the polarity factors Boi1 and Boi2 in the control of exocytosis and abscission in budding yeast.

作者信息

Masgrau Aina, Battola Andrea, Sanmartin Trinidad, Pryszcz Leszek P, Gabaldón Toni, Mendoza Manuel

机构信息

Centre for Genomic Regulation, The Barcelona Institute of Science and Technology, 08003 Barcelona, Spain.

Universitat Pompeu Fabra, 08003 Barcelona, Spain.

出版信息

Mol Biol Cell. 2017 Nov 1;28(22):3082-3094. doi: 10.1091/mbc.E17-06-0404. Epub 2017 Sep 13.

Abstract

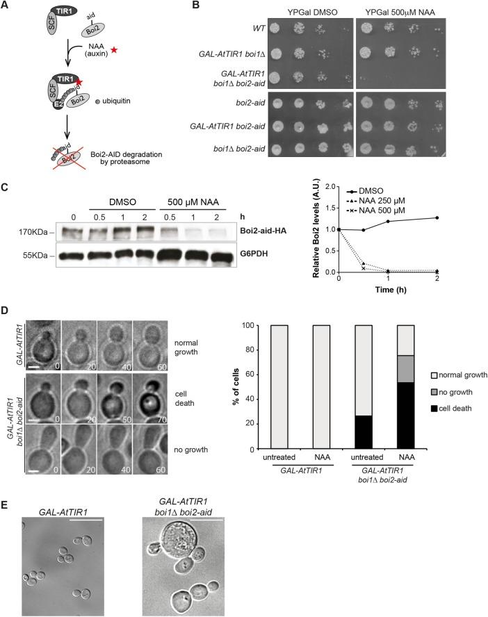
Boi1 and Boi2 (Boi1/2) are budding yeast plasma membrane proteins that function in polarized growth, and in cytokinesis inhibition in response to chromosome bridges via the NoCut abscission checkpoint. How Boi1/2 act in these two distinct processes is not understood. We demonstrate that Boi1/2 are required for a late step in the fusion of secretory vesicles with the plasma membrane of the growing bud. Cells lacking Boi1/2 accumulate secretory vesicles and are defective in bud growth. In contrast, Boi2 is specifically required for abscission inhibition in cells with chromatin bridges. The SH3 domain of Boi2, which is dispensable for bud growth and targets Boi2 to the site of abscission, is necessary and sufficient for abscission inhibition. Gain of function of the exocyst, a conserved protein complex involved in tethering of exocytic vesicles to the plasma membrane, rescued secretion and bud growth defects in mutant cells, and abrogated NoCut checkpoint function. Thus Boi2 functions redundantly with Boi1 to promote the fusion of secretory vesicles with the plasma membrane at sites of polarized growth, and acts as an abscission inhibitor during cytokinesis in response to chromatin bridges.

摘要

Boi1和Boi2(Boi1/2)是出芽酵母的质膜蛋白,在极性生长以及通过NoCut切割检查点响应染色体桥而抑制胞质分裂过程中发挥作用。目前尚不清楚Boi1/2在这两个不同过程中是如何起作用的。我们证明,Boi1/2是分泌囊泡与生长中的芽的质膜融合后期步骤所必需的。缺乏Boi1/2的细胞会积累分泌囊泡,并且芽生长存在缺陷。相比之下,Boi2是具有染色质桥的细胞中抑制切割所特需的。Boi2的SH3结构域对芽生长是可有可无的,它将Boi2靶向到切割位点,对于抑制切割而言是必需且充分的。外泌体(一种参与将胞吐囊泡拴系到质膜的保守蛋白复合物)功能的增强挽救了突变细胞中的分泌和芽生长缺陷,并消除了NoCut检查点功能。因此,Boi2与Boi1发挥冗余功能,以促进分泌囊泡在极性生长位点与质膜融合,并在胞质分裂期间作为响应染色质桥的切割抑制剂发挥作用。

https://cdn.ncbi.nlm.nih.gov/pmc/blobs/46a1/5662264/8863e97676b2/3082fig1.jpg

文献AI研究员

20分钟写一篇综述,助力文献阅读效率提升50倍。

立即体验

用中文搜PubMed

大模型驱动的PubMed中文搜索引擎

马上搜索

文档翻译

学术文献翻译模型,支持多种主流文档格式。

立即体验