Suppr超能文献

中心体三联微管对于人类细胞中稳定的中心体形成和遗传是必需的。

Centriole triplet microtubules are required for stable centriole formation and inheritance in human cells.

机构信息

Department of Biology, Stanford University, Stanford, United States.

Laboratory of Protein Dynamics and Signaling, Center for Cancer Research, Frederick, United States.

出版信息

Elife. 2017 Sep 14;6:e29061. doi: 10.7554/eLife.29061.

Abstract

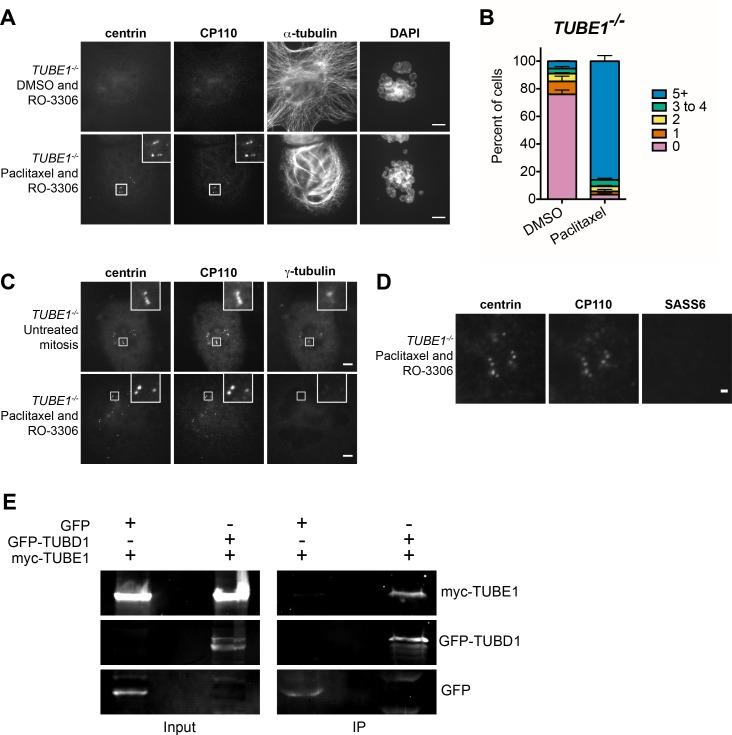
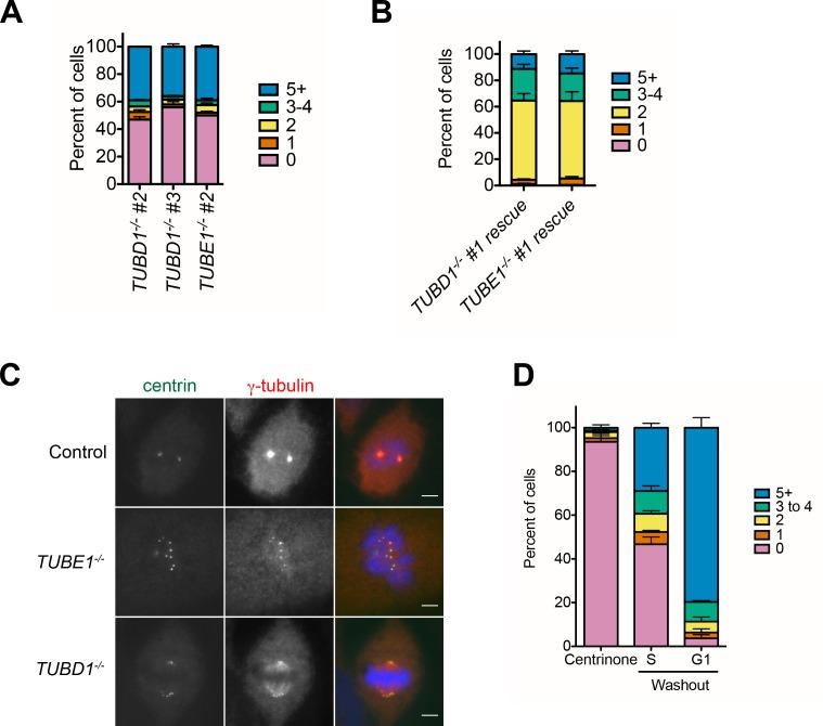
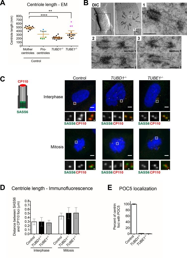
Centrioles are composed of long-lived microtubules arranged in nine triplets. However, the contribution of triplet microtubules to mammalian centriole formation and stability is unknown. Little is known of the mechanism of triplet microtubule formation, but experiments in unicellular eukaryotes indicate that delta-tubulin and epsilon-tubulin, two less-studied tubulin family members, are required. Here, we report that centrioles in delta-tubulin and epsilon-tubulin null mutant human cells lack triplet microtubules and fail to undergo centriole maturation. These aberrant centrioles are formed each cell cycle, but are unstable and do not persist to the next cell cycle, leading to a futile cycle of centriole formation and disintegration. Disintegration can be suppressed by paclitaxel treatment. Delta-tubulin and epsilon-tubulin physically interact, indicating that these tubulins act together to maintain triplet microtubules and that these are necessary for inheritance of centrioles from one cell cycle to the next.

摘要

中心体由排列成九组的长寿命微管组成。然而,三联微管对哺乳动物中心体形成和稳定性的贡献尚不清楚。三联微管形成的机制知之甚少,但单细胞真核生物的实验表明,两个研究较少的微管家族成员 delta-微管蛋白和 epsilon-微管蛋白是必需的。在这里,我们报告说,delta-微管蛋白和 epsilon-微管蛋白缺失突变的人类细胞中的中心体缺乏三联微管,并且无法进行中心体成熟。这些异常的中心体在每个细胞周期中形成,但不稳定,不会持续到下一个细胞周期,导致中心体形成和解体的无效循环。紫杉醇处理可以抑制解体。Delta-微管蛋白和 epsilon-微管蛋白相互作用,表明这些微管蛋白共同作用以维持三联微管,并且这些微管对于从一个细胞周期到下一个细胞周期的中心体遗传是必需的。

https://cdn.ncbi.nlm.nih.gov/pmc/blobs/7103/5653238/d120f8184774/elife-29061-fig1.jpg

文献检索

告别复杂PubMed语法,用中文像聊天一样搜索,搜遍4000万医学文献。AI智能推荐,让科研检索更轻松。

立即免费搜索

文件翻译

保留排版,准确专业,支持PDF/Word/PPT等文件格式,支持 12+语言互译。

免费翻译文档

深度研究

AI帮你快速写综述,25分钟生成高质量综述,智能提取关键信息,辅助科研写作。

立即免费体验