• 文献检索
  • 文档翻译
  • 深度研究
  • 学术资讯
  • Suppr Zotero 插件Zotero 插件
  • 邀请有礼
  • 套餐&价格
  • 历史记录
应用&插件
Suppr Zotero 插件Zotero 插件浏览器插件Mac 客户端Windows 客户端微信小程序
定价
高级版会员购买积分包购买API积分包
服务
文献检索文档翻译深度研究API 文档MCP 服务
关于我们
关于 Suppr公司介绍联系我们用户协议隐私条款
关注我们

Suppr 超能文献

核心技术专利:CN118964589B侵权必究
粤ICP备2023148730 号-1Suppr @ 2026

文献检索

告别复杂PubMed语法,用中文像聊天一样搜索,搜遍4000万医学文献。AI智能推荐,让科研检索更轻松。

立即免费搜索

文件翻译

保留排版,准确专业,支持PDF/Word/PPT等文件格式,支持 12+语言互译。

免费翻译文档

深度研究

AI帮你快速写综述,25分钟生成高质量综述,智能提取关键信息,辅助科研写作。

立即免费体验

小分子 RL71 触发的过度自噬细胞死亡可作为三阴性乳腺癌的一种潜在治疗策略。

Small-molecule RL71-triggered excessive autophagic cell death as a potential therapeutic strategy in triple-negative breast cancer.

机构信息

State Key Laboratory of Pharmaceutical Biotechnology, School of Life Sciences, Nanjing University, Nanjing 210093, China.

Bioorganic and Medicinal Chemistry Research Center, School of Pharmaceutical Sciences, Wenzhou Medical College, Wenzhou 325035, China.

出版信息

Cell Death Dis. 2017 Sep 14;8(9):e3049. doi: 10.1038/cddis.2017.444.

DOI:10.1038/cddis.2017.444
PMID:28906486
原文链接:https://pmc.ncbi.nlm.nih.gov/articles/PMC5636988/
Abstract

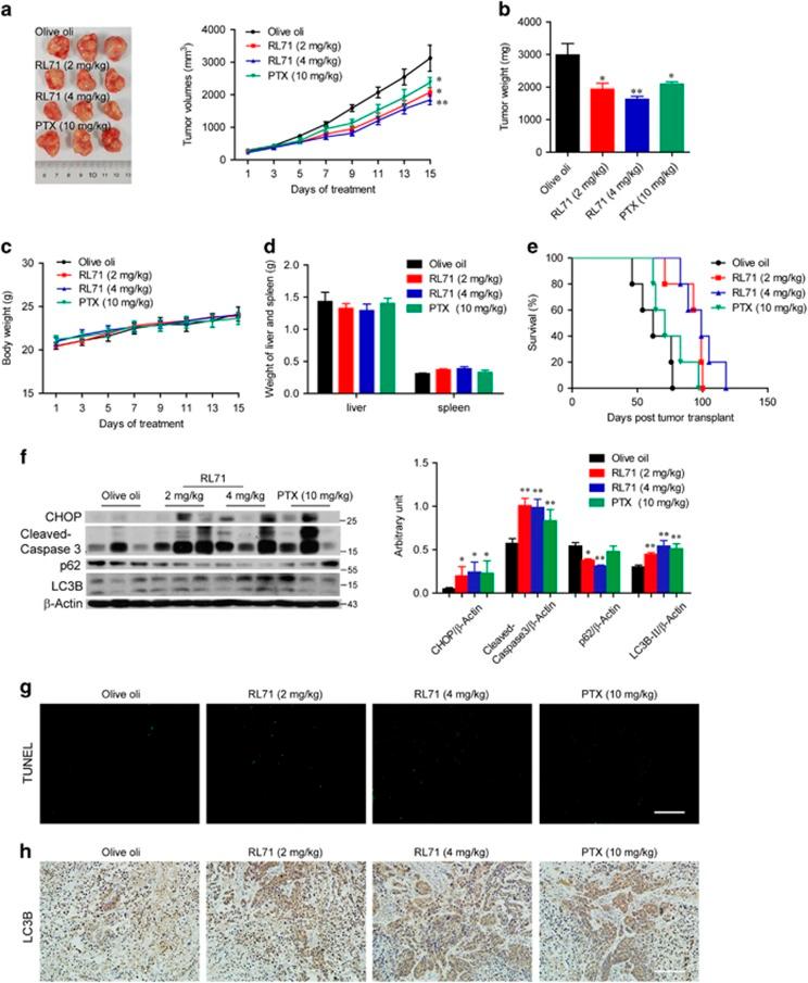
Triple-negative breast cancer (TNBC) has an aggressive phenotype and a poor prognosis owing to the high propensity for metastatic progression and the absence of specific targeted treatment. Here, we revealed that small-molecule RL71 targeting sarco/endoplasmic reticulum calcium-ATPase 2 (SERCA2) exhibited potent anti-cancer activity on all TNBC cells tested. Apart from apoptosis induction, RL71 triggered excessive autophagic cell death, the main contributor to RL71-induced TNBC cell death. RL71 augmented the release of Ca from the endoplasmic reticulum (ER) into the cytosol by inhibiting SERCA2 activity. The disruption of calcium homeostasis induced ER stress, leading to apoptosis. More importantly, the elevated intracellular calcium signals induced autophagy through the activation of the CaMKK-AMPK-mTOR pathway and mitochondrial damage. In two TNBC xenograft mouse models, RL71 also displayed strong efficacy including the inhibition of tumor growth, the reduction of metastasis, as well as the prolongation of survival time. These findings suggest SERCA2 as a previous unknown target candidate for TNBC treatment and support the idea that autophagy inducers could be useful as new therapeutics in TNBC treatment.

摘要

三阴性乳腺癌(TNBC)具有侵袭性表型和不良预后,这归因于转移性进展的高倾向和缺乏特异性靶向治疗。在这里,我们揭示了小分子 RL71 靶向肌浆/内质网钙 ATP 酶 2(SERCA2),对所有测试的 TNBC 细胞均表现出强大的抗癌活性。除了诱导细胞凋亡外,RL71 还引发过度的自噬细胞死亡,这是 RL71 诱导 TNBC 细胞死亡的主要原因。RL71 通过抑制 SERCA2 活性,增加内质网(ER)中钙向细胞质的释放。钙稳态的破坏诱导内质网应激,导致细胞凋亡。更重要的是,升高的细胞内钙信号通过激活 CaMKK-AMPK-mTOR 通路和线粒体损伤诱导自噬。在两种 TNBC 异种移植小鼠模型中,RL71 也表现出强大的疗效,包括抑制肿瘤生长、减少转移以及延长生存时间。这些发现表明 SERCA2 是 TNBC 治疗中以前未知的靶标候选物,并支持自噬诱导剂可作为 TNBC 治疗的新疗法的观点。

https://cdn.ncbi.nlm.nih.gov/pmc/blobs/954c/5636988/65d1adf97a70/cddis2017444f8.jpg
https://cdn.ncbi.nlm.nih.gov/pmc/blobs/954c/5636988/7d45644842c4/cddis2017444f1.jpg
https://cdn.ncbi.nlm.nih.gov/pmc/blobs/954c/5636988/e41cca0fd419/cddis2017444f2.jpg
https://cdn.ncbi.nlm.nih.gov/pmc/blobs/954c/5636988/b541d96e1edd/cddis2017444f3.jpg
https://cdn.ncbi.nlm.nih.gov/pmc/blobs/954c/5636988/e9d90766db80/cddis2017444f4.jpg
https://cdn.ncbi.nlm.nih.gov/pmc/blobs/954c/5636988/7240d6915908/cddis2017444f5.jpg
https://cdn.ncbi.nlm.nih.gov/pmc/blobs/954c/5636988/6df228a39c24/cddis2017444f6.jpg
https://cdn.ncbi.nlm.nih.gov/pmc/blobs/954c/5636988/2986ea31f795/cddis2017444f7.jpg
https://cdn.ncbi.nlm.nih.gov/pmc/blobs/954c/5636988/65d1adf97a70/cddis2017444f8.jpg
https://cdn.ncbi.nlm.nih.gov/pmc/blobs/954c/5636988/7d45644842c4/cddis2017444f1.jpg
https://cdn.ncbi.nlm.nih.gov/pmc/blobs/954c/5636988/e41cca0fd419/cddis2017444f2.jpg
https://cdn.ncbi.nlm.nih.gov/pmc/blobs/954c/5636988/b541d96e1edd/cddis2017444f3.jpg
https://cdn.ncbi.nlm.nih.gov/pmc/blobs/954c/5636988/e9d90766db80/cddis2017444f4.jpg
https://cdn.ncbi.nlm.nih.gov/pmc/blobs/954c/5636988/7240d6915908/cddis2017444f5.jpg
https://cdn.ncbi.nlm.nih.gov/pmc/blobs/954c/5636988/6df228a39c24/cddis2017444f6.jpg
https://cdn.ncbi.nlm.nih.gov/pmc/blobs/954c/5636988/2986ea31f795/cddis2017444f7.jpg
https://cdn.ncbi.nlm.nih.gov/pmc/blobs/954c/5636988/65d1adf97a70/cddis2017444f8.jpg

相似文献

1
Small-molecule RL71-triggered excessive autophagic cell death as a potential therapeutic strategy in triple-negative breast cancer.小分子 RL71 触发的过度自噬细胞死亡可作为三阴性乳腺癌的一种潜在治疗策略。
Cell Death Dis. 2017 Sep 14;8(9):e3049. doi: 10.1038/cddis.2017.444.
2
Small molecule RL71 targets SERCA2 at a novel site in the treatment of human colorectal cancer.小分子RL71在治疗人类结直肠癌时作用于一个新位点的肌浆网钙ATP酶2。
Oncotarget. 2015 Nov 10;6(35):37613-25. doi: 10.18632/oncotarget.6068.
3
Styrene maleic acid-encapsulated RL71 micelles suppress tumor growth in a murine xenograft model of triple negative breast cancer.苯乙烯马来酸包裹的RL71胶束在三阴性乳腺癌小鼠异种移植模型中抑制肿瘤生长。
Int J Nanomedicine. 2017 Oct 4;12:7225-7237. doi: 10.2147/IJN.S148908. eCollection 2017.
4
Novel SERCA2 inhibitor Diphyllin displays anti-tumor effect in non-small cell lung cancer by promoting endoplasmic reticulum stress and mitochondrial dysfunction.新型 SERCA2 抑制剂二苯乙烯苷通过促进内质网应激和线粒体功能障碍显示出在非小细胞肺癌中的抗肿瘤作用。
Cancer Lett. 2024 Aug 28;598:217075. doi: 10.1016/j.canlet.2024.217075. Epub 2024 Jun 21.
5
SBF-1 exerts strong anticervical cancer effect through inducing endoplasmic reticulum stress-associated cell death via targeting sarco/endoplasmic reticulum Ca(2+)-ATPase 2.SBF-1 通过靶向肌浆/内质网 Ca(2+) -ATP 酶 2 诱导内质网应激相关细胞死亡,发挥强大的抗宫颈癌作用。
Cell Death Dis. 2014 Dec 18;5(12):e1581. doi: 10.1038/cddis.2014.538.
6
Combination of the novel histone deacetylase inhibitor YCW1 and radiation induces autophagic cell death through the downregulation of BNIP3 in triple-negative breast cancer cells in vitro and in an orthotopic mouse model.新型组蛋白去乙酰化酶抑制剂YCW1与放疗联合通过下调三阴性乳腺癌细胞中BNIP3在体外和原位小鼠模型中诱导自噬性细胞死亡。
Mol Cancer. 2016 Jun 10;15(1):46. doi: 10.1186/s12943-016-0531-5.
7
Cross-talk between endoplasmic reticulum (ER) stress and the MEK/ERK pathway potentiates apoptosis in human triple negative breast carcinoma cells: role of a dihydropyrimidone, nifetepimine.内质网(ER)应激与MEK/ERK通路之间的相互作用增强人三阴性乳腺癌细胞的凋亡:二氢嘧啶酮尼非替平的作用
J Biol Chem. 2015 Feb 13;290(7):3936-49. doi: 10.1074/jbc.M114.594028. Epub 2014 Dec 19.
8
RL71, a second-generation curcumin analog, induces apoptosis and downregulates Akt in ER-negative breast cancer cells.RL71,一种第二代姜黄素类似物,在 ER 阴性乳腺癌细胞中诱导细胞凋亡并下调 Akt。
Int J Oncol. 2012 Sep;41(3):1119-27. doi: 10.3892/ijo.2012.1521. Epub 2012 Jun 15.
9
Curcumin-derivative nanomicelles for the treatment of triple negative breast cancer.姜黄素衍生物纳米胶束用于治疗三阴性乳腺癌。
J Drug Target. 2013 Aug;21(7):675-83. doi: 10.3109/1061186X.2013.796955. Epub 2013 May 16.
10
Flubendazole elicits anti-cancer effects via targeting EVA1A-modulated autophagy and apoptosis in Triple-negative Breast Cancer.氟苯达唑通过靶向 EVA1A 调节的自噬和凋亡在三阴性乳腺癌中发挥抗癌作用。
Theranostics. 2020 Jul 2;10(18):8080-8097. doi: 10.7150/thno.43473. eCollection 2020.

引用本文的文献

1
Mitochondrial metabolism and cancer therapeutic innovation.线粒体代谢与癌症治疗创新。
Signal Transduct Target Ther. 2025 Aug 4;10(1):245. doi: 10.1038/s41392-025-02311-x.
2
Curcuminoids as Anticancer Drugs: Pleiotropic Effects, Potential for Metabolic Reprogramming and Prospects for the Future.姜黄素类化合物作为抗癌药物:多效性作用、代谢重编程潜力及未来展望
Pharmaceutics. 2023 May 29;15(6):1612. doi: 10.3390/pharmaceutics15061612.
3
Novel Anti-Cancer Products Targeting AMPK: Natural Herbal Medicine against Breast Cancer.

本文引用的文献

1
A small-molecule activator induces ULK1-modulating autophagy-associated cell death in triple negative breast cancer.一种小分子激活剂可诱导三阴性乳腺癌中与ULK1调节的自噬相关的细胞死亡。
Autophagy. 2017 Apr 3;13(4):777-778. doi: 10.1080/15548627.2017.1283470. Epub 2017 Feb 6.
2
Extracellular ATP induces apoptosis through P2X7R activation in acute myeloid leukemia cells but not in normal hematopoietic stem cells.细胞外ATP通过激活P2X7R诱导急性髓系白血病细胞凋亡,但对正常造血干细胞无此作用。
Oncotarget. 2017 Jan 24;8(4):5895-5908. doi: 10.18632/oncotarget.13927.
3
Triple-negative breast cancer: is there a treatment on the horizon?
新型靶向 AMPK 的抗癌产品:天然草药防治乳腺癌。
Molecules. 2023 Jan 11;28(2):740. doi: 10.3390/molecules28020740.
4
Highly expressed SERCA2 triggers tumor cell autophagy and is a druggable vulnerability in triple-negative breast cancer.高表达的肌浆网Ca2+-ATP酶2(SERCA2)触发肿瘤细胞自噬,是三阴性乳腺癌中一个可靶向治疗的弱点。
Acta Pharm Sin B. 2022 Dec;12(12):4407-4423. doi: 10.1016/j.apsb.2022.05.009. Epub 2022 May 13.
5
A bavachinin analog, D36, induces cell death by targeting both autophagy and apoptosis pathway in acute myeloid leukemia cells.一种黄桐素类似物 D36 通过靶向急性髓系白血病细胞的自噬和凋亡途径诱导细胞死亡。
Cancer Chemother Pharmacol. 2022 Sep;90(3):251-265. doi: 10.1007/s00280-022-04462-y. Epub 2022 Aug 12.
6
Calcium Signalling in Breast Cancer Associated Bone Pain.乳腺癌相关性骨痛中的钙信号转导
Int J Mol Sci. 2022 Feb 8;23(3):1902. doi: 10.3390/ijms23031902.
7
Intracellular CYTL1, a novel tumor suppressor, stabilizes NDUFV1 to inhibit metabolic reprogramming in breast cancer.细胞内 CYTL1,一种新的肿瘤抑制因子,稳定 NDUFV1 以抑制乳腺癌中的代谢重编程。
Signal Transduct Target Ther. 2022 Feb 4;7(1):35. doi: 10.1038/s41392-021-00856-1.
8
Naringenin Regulates FKBP4/NR3C1/NRF2 Axis in Autophagy and Proliferation of Breast Cancer and Differentiation and Maturation of Dendritic Cell.柚皮素调节 FKBP4/NR3C1/NRF2 轴在乳腺癌的自噬和增殖以及树突状细胞的分化和成熟中的作用。
Front Immunol. 2022 Jan 11;12:745111. doi: 10.3389/fimmu.2021.745111. eCollection 2021.
9
The Interplay of the Unfolded Protein Response in Neurodegenerative Diseases: A Therapeutic Role of Curcumin.未折叠蛋白反应在神经退行性疾病中的相互作用:姜黄素的治疗作用
Front Aging Neurosci. 2021 Nov 19;13:767493. doi: 10.3389/fnagi.2021.767493. eCollection 2021.
10
The methyltransferase PRMT1 regulates γ-globin translation.甲基转移酶 PRMT1 调控 γ-珠蛋白翻译。
J Biol Chem. 2021 Jan-Jun;296:100417. doi: 10.1016/j.jbc.2021.100417. Epub 2021 Feb 13.
三阴性乳腺癌:即将出现治疗方法了吗?
Oncotarget. 2017 Jan 3;8(1):1913-1924. doi: 10.18632/oncotarget.12284.
4
Compounds Triggering ER Stress Exert Anti-Melanoma Effects and Overcome BRAF Inhibitor Resistance.化合物触发内质网应激发挥抗黑色素瘤作用并克服 BRAF 抑制剂耐药性。
Cancer Cell. 2016 Jun 13;29(6):805-819. doi: 10.1016/j.ccell.2016.04.013. Epub 2016 May 26.
5
Triple-negative breast cancer: challenges and opportunities of a heterogeneous disease.三阴性乳腺癌:一种异质性疾病的挑战与机遇
Nat Rev Clin Oncol. 2016 Nov;13(11):674-690. doi: 10.1038/nrclinonc.2016.66. Epub 2016 May 17.
6
Cancer stem cells, cancer-initiating cells and methods for their detection.癌症干细胞、癌症起始细胞及其检测方法。
Drug Discov Today. 2016 May;21(5):836-42. doi: 10.1016/j.drudis.2016.03.004. Epub 2016 Mar 11.
7
Decreased expression of autophagy protein LC3 and stemness (CD44+/CD24-/low) indicate poor prognosis in triple-negative breast cancer.自噬蛋白LC3的表达降低以及干性(CD44+/CD24-/低)表明三阴性乳腺癌预后不良。
Hum Pathol. 2016 Feb;48:48-55. doi: 10.1016/j.humpath.2015.09.034. Epub 2015 Oct 26.
8
Small molecule RL71 targets SERCA2 at a novel site in the treatment of human colorectal cancer.小分子RL71在治疗人类结直肠癌时作用于一个新位点的肌浆网钙ATP酶2。
Oncotarget. 2015 Nov 10;6(35):37613-25. doi: 10.18632/oncotarget.6068.
9
Advances in small-molecule drug discovery for triple-negative breast cancer.三阴性乳腺癌小分子药物研发进展
Future Med Chem. 2015;7(15):2019-39. doi: 10.4155/fmc.15.129. Epub 2015 Oct 23.
10
Exploiting the potential of autophagy in cisplatin therapy: A new strategy to overcome resistance.挖掘自噬在顺铂治疗中的潜力:一种克服耐药性的新策略。
Oncotarget. 2015 Jun 20;6(17):15551-65. doi: 10.18632/oncotarget.3902.