Department of Biochemistry and Molecular Biology, Dalian Medical University, Liaoning Provincial Core Lab of Glycobiology and Glycoengineering, Dalian 116044, China.
Department of Pathology, the Secondary Affiliated Hospital of Dalian Medical University, Dalian 116000, People's Republic of China.
Cell Death Differ. 2017 Dec;24(12):2161-2172. doi: 10.1038/cdd.2017.136. Epub 2017 Sep 15.
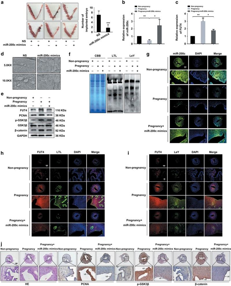
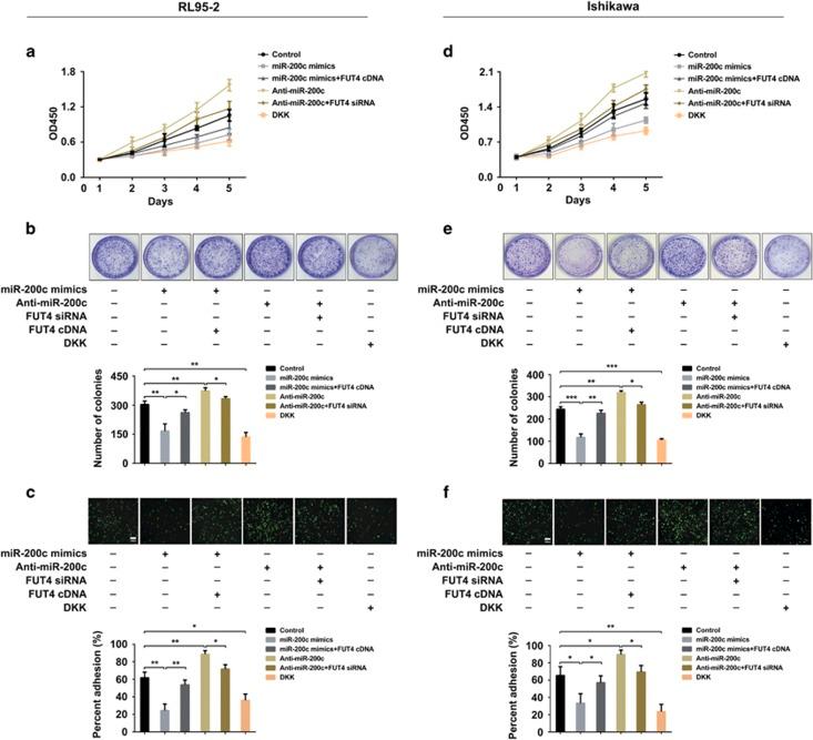
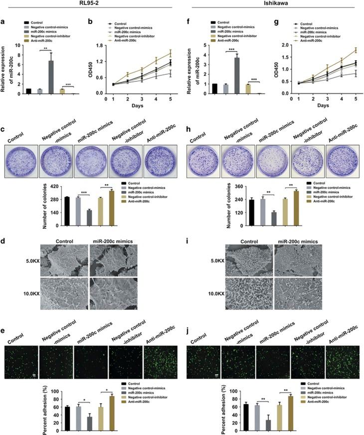
Successful embryo implantation requires the establishment of a receptive endometrium. Poor endometrial receptivity has generally been considered as a major cause of infertility. Protein glycosylation is associated with many physiological and pathological processes. The fucosylation is catalyzed by the specific fucosyltransferases. Fucosyltransferase IV (FUT4) is the key enzyme for the biosynthesis of α1,3-fucosylated glycans carried by glycoproteins, and the previous studies showed FUT4 expression changed dynamically during perimplantation. MicroRNAs (miRNAs) are known to regulate specific gene expression. However, the relationship between specific miRNA and FUT4, as well as the role of miRNA/FUT4 in the establishment of uterine receptivity remains elusive. In the current study, we reported that the levels of miR-200 family members were significantly increased in serum from infertility and abortion patients relative to healthy non-pregnancy and early-pregnancy women. Among these, miR-200c was the most sensitive diagnostic criterion for infertility by receiver operating characteristic curve analysis. FUT4 was lower in the serum from infertility and abortion patients compared with the healthy non-pregnancy and early-pregnancy women. Using endometrial cell lines and a mouse model, we demonstrated that miR-200c targeted and inhibited FUT4 expression, leading to the dysfunction of uterine receptivity. Our results also revealed that miR-200c decreased α1.3-fucosylation on glycoprotein CD44, which further inactivated Wnt/β-catenin signaling pathway. Taken together, miR-200c hampers uterine receptivity formation by targeting FUT4 and α1.3-fucosylation on CD44. miR-200c and FUT4 may be applied together as the potential markers for endometrial receptivity, and useful diagnostic and therapeutic targets for infertility.
成功的胚胎着床需要建立一个接受的子宫内膜。子宫内膜容受性差通常被认为是不孕的主要原因。蛋白质糖基化与许多生理和病理过程有关。岩藻糖基化由特定的岩藻糖基转移酶催化。岩藻糖基转移酶 IV(FUT4)是糖蛋白携带的α1,3-岩藻糖基化聚糖生物合成的关键酶,先前的研究表明 FUT4 表达在着床期间动态变化。microRNAs(miRNAs)被认为可以调节特定基因的表达。然而,特定 miRNA 与 FUT4 之间的关系以及 miRNA/FUT4 在建立子宫接受性中的作用仍不清楚。在本研究中,我们报道了与健康未妊娠和早孕妇女相比,不孕和流产患者血清中 miR-200 家族成员的水平显着升高。在这些 miRNA 中,miR-200c 通过接受者操作特征曲线分析是诊断不孕的最敏感标准。与健康未妊娠和早孕妇女相比,不孕和流产患者血清中的 FUT4 水平较低。使用子宫内膜细胞系和小鼠模型,我们证明 miR-200c 靶向并抑制 FUT4 表达,导致子宫接受性功能障碍。我们的结果还表明,miR-200c 降低了糖蛋白 CD44 上的α1.3-岩藻糖基化,从而进一步使 Wnt/β-catenin 信号通路失活。总之,miR-200c 通过靶向 FUT4 和 CD44 上的α1.3-岩藻糖基化来阻碍子宫接受性的形成。miR-200c 和 FUT4 可作为子宫内膜接受性的潜在标志物,以及不孕的有用诊断和治疗靶点一起应用。