Suppr超能文献

泛素特异性蛋白酶44的过表达通过稳定肿瘤促进因子分离酶促进神经胶质瘤的恶性发展。

Overexpression of ubiquitin specific proteases 44 promotes the malignancy of glioma by stabilizing tumor-promoter securin.

作者信息

Zou Yongxiang, Qiu Guanzhong, Jiang Lei, Cai Zheng, Sun Wei, Hu Hongkang, Lu Chengyin, Jin Weilin, Hu Guohan

机构信息

Department of Neurosurgery, Changzheng Hospital, Second Military Medical University, Shanghai, PR China.

Department of Neurosurgery, General Hospital of Jinan Military Command, Jinan, PR China.

出版信息

Oncotarget. 2017 Mar 22;8(35):58231-58246. doi: 10.18632/oncotarget.16447. eCollection 2017 Aug 29.

Abstract

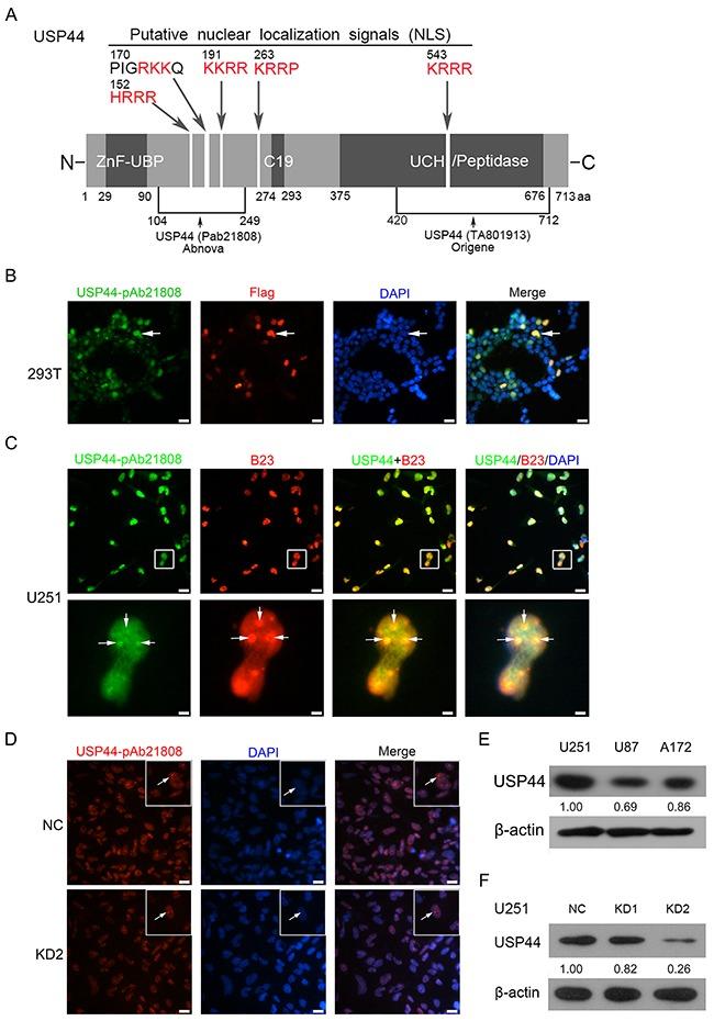
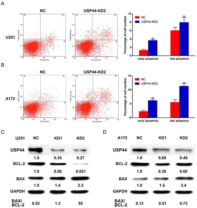
Ubiquitin specific peptidase 44 (USP44) has been identified as an important component of spindle assemble checkpoint (SAC) to prevent the formation of aneuploidy. However, recent study raised a controversy about the effect of USP44 in tumor. Here, we first confirmed the intranuclear localization of USP44 by testing several specific antibodies to recognize endogenous USP44. Then, data from IHC and qRT-PCR assay indicated that the high expression of USP44 existed in high-grade glioma tissues and signified a poor prognosis. Knockdown of USP44 inhibited proliferation, migration and invasion, induced apoptosis, and arrested cell cycle in G2/M phase in the established glioma cell lines. Down-regulation of oncoprotein securin was detected in USP44 deficient cells, and the interaction of endogenous USP44 and securin was confirmed by immunoprecipitation in U251MG cells, which indicated that securin was a substrate of USP44, and might be stabilized by USP44. , knockdown of USP44 inhibited the tumorigenicity of U87MG cells significantly. Consequently, our findings suggested that overexpression of USP44 could enhance the malignancy of glioma via securin. USP44 might serve as a predictive biomarker, and the USP44-securin pathway might provide a new therapeutic strategy for the treatment of glioma.

摘要

泛素特异性蛋白酶44(USP44)已被确定为纺锤体组装检查点(SAC)的重要组成部分,以防止非整倍体的形成。然而,最近的研究对USP44在肿瘤中的作用引发了争议。在此,我们首先通过测试几种特异性抗体以识别内源性USP44,证实了USP44的核内定位。然后,免疫组化(IHC)和定量逆转录聚合酶链反应(qRT-PCR)检测数据表明,USP44在高级别胶质瘤组织中高表达,提示预后不良。在已建立的胶质瘤细胞系中,敲低USP44可抑制细胞增殖、迁移和侵袭,诱导细胞凋亡,并使细胞周期停滞于G2/M期。在USP44缺陷细胞中检测到癌蛋白分离酶表达下调,并且在U251MG细胞中通过免疫沉淀证实了内源性USP44与分离酶的相互作用,这表明分离酶是USP44的底物,可能被USP44稳定化。此外,敲低USP44可显著抑制U87MG细胞的致瘤性。因此,我们的研究结果表明,USP44的过表达可通过分离酶增强胶质瘤的恶性程度。USP44可能作为一种预测性生物标志物,并且USP44-分离酶途径可能为胶质瘤的治疗提供一种新的治疗策略。

https://cdn.ncbi.nlm.nih.gov/pmc/blobs/6f82/5601647/6f62800fd7de/oncotarget-08-58231-g001.jpg

文献AI研究员

20分钟写一篇综述,助力文献阅读效率提升50倍。

立即体验

用中文搜PubMed

大模型驱动的PubMed中文搜索引擎

马上搜索

文档翻译

学术文献翻译模型,支持多种主流文档格式。

立即体验