Suppr超能文献

感染后诱导产生白细胞介素-10的调节性B细胞对囊肿形成很重要。

Induction of IL-10-producing regulatory B cells following infection is important to the cyst formation.

作者信息

Jeong Young-Il, Hong Sung-Hee, Cho Shin-Hyeong, Park Mi Yeoun, Lee Sang-Eun

机构信息

Division of Malaria & Parasitic Diseases, Korea National Institute of Health, Cheongwon-gun, Chungbuk, South Korea.

National Yeosu Quarantine Station, Centers for Disease Control and Prevention, Yeosu-si, Jeollanam, South Korea.

出版信息

Biochem Biophys Rep. 2016 May 27;7:91-97. doi: 10.1016/j.bbrep.2016.05.008. eCollection 2016 Sep.

Abstract

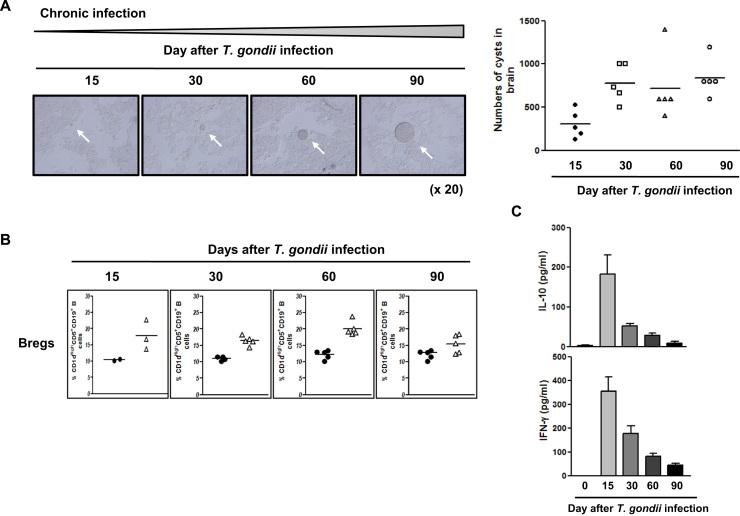
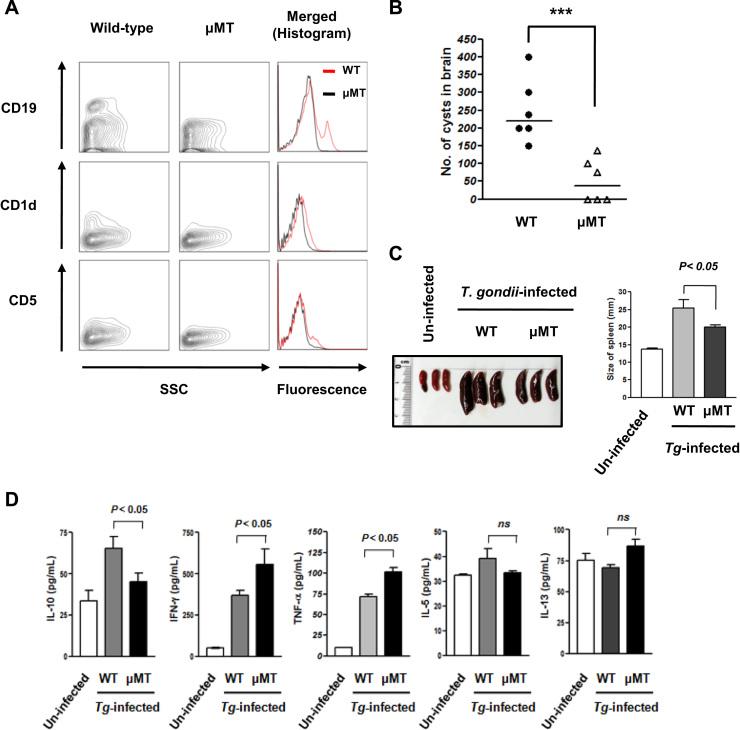
is a protozoan parasite that infects humans and animals via congenital or postnatal routes. During parasite infection, IL-10-producing Bregs are stimulated as part of the parasite-induced host immune responses that favor infection. In this study, we investigated whether infection induces immune regulatory cells including IL-10-producing CD1dCD5 regulatory B cells (Bregs) and whether Breg induction is critical for the development of chronic infection of . Furthermore, B cell-deficient (μMT) mice revealed that the IL-10-producing B cells might be associated with the development of chronic infection. To better understand the mechanism underlying the accumulation of IL-10-producing B cells upon infection, we determined the effect of products released by on the induction and differentiation of IL-10-producing B cells during the acute stage of infection using transgenic green fluorescent protein (GFP)-expressing strain. We demonstrated that products secreted at the stage of cell lysis by fully replicated tachyzoites induced the differentiation of naive B cells to IL-10-producing Bregs. Our results indicated that the downregulation of the immune response via Bregs during infection is related to cyst formation in the host brain and to the establishment of chronic infection.

摘要

是一种原生动物寄生虫,可通过先天性或产后途径感染人类和动物。在寄生虫感染期间,产生白细胞介素-10(IL-10)的调节性B细胞(Bregs)受到刺激,作为有利于感染的寄生虫诱导宿主免疫反应的一部分。在本研究中,我们调查了感染是否会诱导包括产生IL-10的CD1dCD5调节性B细胞(Bregs)在内的免疫调节细胞,以及Breg诱导对于慢性感染的发展是否至关重要。此外,B细胞缺陷(μMT)小鼠显示,产生IL-10的B细胞可能与慢性感染的发展有关。为了更好地理解感染后产生IL-10的B细胞积累的潜在机制,我们使用表达转基因绿色荧光蛋白(GFP)的菌株,确定了在感染急性期释放的产物对产生IL-10的B细胞诱导和分化的影响。我们证明,完全复制的速殖子在细胞裂解阶段分泌的产物可诱导幼稚B细胞分化为产生IL-10的Bregs。我们的结果表明,感染期间通过Bregs对免疫反应的下调与宿主大脑中的囊肿形成以及慢性感染的建立有关。

https://cdn.ncbi.nlm.nih.gov/pmc/blobs/3d22/5613251/058290c95f3d/gr1.jpg

文献检索

告别复杂PubMed语法,用中文像聊天一样搜索,搜遍4000万医学文献。AI智能推荐,让科研检索更轻松。

立即免费搜索

文件翻译

保留排版,准确专业,支持PDF/Word/PPT等文件格式,支持 12+语言互译。

免费翻译文档

深度研究

AI帮你快速写综述,25分钟生成高质量综述,智能提取关键信息,辅助科研写作。

立即免费体验