• 文献检索
  • 文档翻译
  • 深度研究
  • 学术资讯
  • Suppr Zotero 插件Zotero 插件
  • 邀请有礼
  • 套餐&价格
  • 历史记录
应用&插件
Suppr Zotero 插件Zotero 插件浏览器插件Mac 客户端Windows 客户端微信小程序
定价
高级版会员购买积分包购买API积分包
服务
文献检索文档翻译深度研究API 文档MCP 服务
关于我们
关于 Suppr公司介绍联系我们用户协议隐私条款
关注我们

Suppr 超能文献

核心技术专利:CN118964589B侵权必究
粤ICP备2023148730 号-1Suppr @ 2026

文献检索

告别复杂PubMed语法,用中文像聊天一样搜索,搜遍4000万医学文献。AI智能推荐,让科研检索更轻松。

立即免费搜索

文件翻译

保留排版,准确专业,支持PDF/Word/PPT等文件格式,支持 12+语言互译。

免费翻译文档

深度研究

AI帮你快速写综述,25分钟生成高质量综述,智能提取关键信息,辅助科研写作。

立即免费体验

丙烯酰胺通过上调miR-21表达诱导HepG2细胞增殖。

Acrylamide induces HepG2 cell proliferation through upregulation of miR-21 expression.

作者信息

Xu Yuyu, Wang Pengqi, Xu Chaoqi, Shan Xiaoyun, Feng Qing

机构信息

Department of Nutrition and Food Safety, School of Public Health, Nanjing Medical University, Nanjing, Jiangsu 211166, China.

Station of Sanitary Surveillance of Lianyungang, Lianyungang, Jiangsu 222002, China.

出版信息

J Biomed Res. 2019 Jun 4;33(3):181-191. doi: 10.7555/JBR.31.20170016.

DOI:10.7555/JBR.31.20170016
PMID:28963442
原文链接:https://pmc.ncbi.nlm.nih.gov/articles/PMC6551424/
Abstract

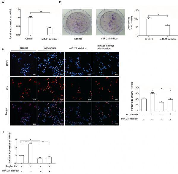
Acrylamide, a potential carcinogen, exists in carbohydrate-rich foods cooked at a high temperature. It has been reported that acrylamide can cause DNA damage and cytotoxicity. The present study aimed to investigate the potential mechanism of human hepatocarcinoma HepG2 cell proliferation induced by acrylamide and to explore the antagonistic effects of a natural polyphenol curcumin against acrylamide via miR-21. The results indicated that acrylamide (≤100 μmol/L) significantly increased HepG2 cell proliferation and miR-21 expression. In addition, acrylamide reduced the PTEN expression in protein level, while induced the expressions of p-AKT, EGFR and cyclin D1. The PI3K/AKT inhibitor decreased p-AKT protein expression and inhibited the proliferation of HepG2 cells. In addition, curcumin effectively reduced acrylamide-induced HepG2 cell proliferation and induced apoptosis through the expression of miR-21. In conclusion, the results showed that acrylamide increased HepG2 cell proliferation via upregulating miR-21 expression, which may be a new target for the treatment and prevention of cancer.

摘要

丙烯酰胺是一种潜在致癌物,存在于高温烹制的富含碳水化合物的食物中。据报道,丙烯酰胺可导致DNA损伤和细胞毒性。本研究旨在探讨丙烯酰胺诱导人肝癌HepG2细胞增殖的潜在机制,并通过miR-21探索天然多酚姜黄素对丙烯酰胺的拮抗作用。结果表明,丙烯酰胺(≤100μmol/L)显著增加HepG2细胞增殖和miR-21表达。此外,丙烯酰胺降低了PTEN蛋白水平的表达,同时诱导了p-AKT、EGFR和细胞周期蛋白D1的表达。PI3K/AKT抑制剂降低了p-AKT蛋白表达并抑制了HepG2细胞的增殖。此外,姜黄素通过miR-21的表达有效降低了丙烯酰胺诱导的HepG2细胞增殖并诱导了细胞凋亡。总之,结果表明丙烯酰胺通过上调miR-21表达增加了HepG2细胞增殖,这可能是癌症治疗和预防的新靶点。

https://cdn.ncbi.nlm.nih.gov/pmc/blobs/212e/6551424/f2ca06101986/jbr-33-3-181-fig6.jpg
https://cdn.ncbi.nlm.nih.gov/pmc/blobs/212e/6551424/22040caa3bf6/jbr-33-3-181-fig1.jpg
https://cdn.ncbi.nlm.nih.gov/pmc/blobs/212e/6551424/edfbc8b28207/jbr-33-3-181-fig2.jpg
https://cdn.ncbi.nlm.nih.gov/pmc/blobs/212e/6551424/b4a23b416f81/jbr-33-3-181-fig3.jpg
https://cdn.ncbi.nlm.nih.gov/pmc/blobs/212e/6551424/d16abe3135f4/jbr-33-3-181-fig4.jpg
https://cdn.ncbi.nlm.nih.gov/pmc/blobs/212e/6551424/f1de23f44ced/jbr-33-3-181-fig5.jpg
https://cdn.ncbi.nlm.nih.gov/pmc/blobs/212e/6551424/f2ca06101986/jbr-33-3-181-fig6.jpg
https://cdn.ncbi.nlm.nih.gov/pmc/blobs/212e/6551424/22040caa3bf6/jbr-33-3-181-fig1.jpg
https://cdn.ncbi.nlm.nih.gov/pmc/blobs/212e/6551424/edfbc8b28207/jbr-33-3-181-fig2.jpg
https://cdn.ncbi.nlm.nih.gov/pmc/blobs/212e/6551424/b4a23b416f81/jbr-33-3-181-fig3.jpg
https://cdn.ncbi.nlm.nih.gov/pmc/blobs/212e/6551424/d16abe3135f4/jbr-33-3-181-fig4.jpg
https://cdn.ncbi.nlm.nih.gov/pmc/blobs/212e/6551424/f1de23f44ced/jbr-33-3-181-fig5.jpg
https://cdn.ncbi.nlm.nih.gov/pmc/blobs/212e/6551424/f2ca06101986/jbr-33-3-181-fig6.jpg

相似文献

1
Acrylamide induces HepG2 cell proliferation through upregulation of miR-21 expression.丙烯酰胺通过上调miR-21表达诱导HepG2细胞增殖。
J Biomed Res. 2019 Jun 4;33(3):181-191. doi: 10.7555/JBR.31.20170016.
2
Curcumin and (-)-epigallocatechin-3-gallate attenuate acrylamide-induced proliferation in HepG2 cells.姜黄素和(-)-表没食子儿茶素-3-没食子酸酯可减轻丙烯酰胺诱导的HepG2细胞增殖。
Food Chem Toxicol. 2014 Apr;66:194-202. doi: 10.1016/j.fct.2014.01.046. Epub 2014 Feb 4.
3
Curcumin inhibits cell proliferation and induces apoptosis of human non-small cell lung cancer cells through the upregulation of miR-192-5p and suppression of PI3K/Akt signaling pathway.姜黄素通过上调miR-192-5p和抑制PI3K/Akt信号通路来抑制人非小细胞肺癌细胞的增殖并诱导其凋亡。
Oncol Rep. 2015 Nov;34(5):2782-9. doi: 10.3892/or.2015.4258. Epub 2015 Sep 8.
4
Curcumin attenuates acrylamide-induced cytotoxicity and genotoxicity in HepG2 cells by ROS scavenging.姜黄素通过清除活性氧减轻丙烯酰胺诱导的HepG2细胞的细胞毒性和遗传毒性。
J Agric Food Chem. 2008 Dec 24;56(24):12059-63. doi: 10.1021/jf8026827.
5
Curcumin inhibits cell proliferation and promotes apoptosis of laryngeal cancer cells through Bcl-2 and PI3K/Akt, and by upregulating miR-15a.姜黄素通过Bcl-2和PI3K/Akt并上调miR-15a来抑制喉癌细胞增殖并促进其凋亡。
Oncol Lett. 2017 Oct;14(4):4937-4942. doi: 10.3892/ol.2017.6739. Epub 2017 Aug 10.
6
miR-18a promotes cell proliferation of esophageal squamous cell carcinoma cells by increasing cylin D1 via regulating PTEN-PI3K-AKT-mTOR signaling axis.微小RNA-18a通过调控PTEN-PI3K-AKT-mTOR信号轴增加细胞周期蛋白D1,从而促进食管鳞状细胞癌细胞的增殖。
Biochem Biophys Res Commun. 2016 Aug 12;477(1):144-149. doi: 10.1016/j.bbrc.2016.06.034. Epub 2016 Jun 9.
7
Interaction of lncRNA-MALAT1 and miR-124 regulates HBx-induced cancer stem cell properties in HepG2 through PI3K/Akt signaling.lncRNA-MALAT1 与 miR-124 的相互作用通过 PI3K/Akt 信号通路调节 HBx 诱导的 HepG2 肿瘤干细胞特性。
J Cell Biochem. 2019 Mar;120(3):2908-2918. doi: 10.1002/jcb.26823. Epub 2018 Nov 30.
8
miR-214 targets the PTEN-mediated PI3K/Akt signaling pathway and regulates cell proliferation and apoptosis in ovarian cancer.微小RNA-214靶向磷酸酶和张力蛋白同源物(PTEN)介导的磷脂酰肌醇-3激酶/蛋白激酶B(PI3K/Akt)信号通路,并调节卵巢癌细胞的增殖和凋亡。
Oncol Lett. 2017 Nov;14(5):5711-5718. doi: 10.3892/ol.2017.6953. Epub 2017 Sep 15.
9
MicroRNA-21 promotes cell proliferation, migration, and resistance to apoptosis through PTEN/PI3K/AKT signaling pathway in esophageal cancer.微小RNA-21通过PTEN/PI3K/AKT信号通路促进食管癌细胞的增殖、迁移及抗凋亡能力。
Tumour Biol. 2016 Sep;37(9):12061-12070. doi: 10.1007/s13277-016-5074-2. Epub 2016 May 17.
10
MicroRNA-196a overexpression promotes cell proliferation and inhibits cell apoptosis through PTEN/Akt/FOXO1 pathway.微小RNA-196a过表达通过PTEN/Akt/FOXO1通路促进细胞增殖并抑制细胞凋亡。
Int J Clin Exp Pathol. 2015 Mar 1;8(3):2461-72. eCollection 2015.

引用本文的文献

1
Morphological analysis and cytotoxicity of acrylamide on SPC212 human mesothelioma cells: Do low doses induce proliferation, while high doses cause toxicity?丙烯酰胺对 SPC212 人胸膜间皮瘤细胞的形态分析和细胞毒性:低剂量诱导增殖,而高剂量导致毒性?
J Cell Mol Med. 2024 Nov;28(21):e70190. doi: 10.1111/jcmm.70190.
2
The role of microRNAs in acrylamide toxicity.微小RNA在丙烯酰胺毒性中的作用。
Front Nutr. 2024 Feb 22;11:1344159. doi: 10.3389/fnut.2024.1344159. eCollection 2024.
3
In Vivo Investigation of the Effect of Dietary Acrylamide and Evaluation of Its Clinical Relevance in Colon Cancer.

本文引用的文献

1
Gedunin abrogates aldose reductase, PI3K/Akt/mToR, and NF-κB signaling pathways to inhibit angiogenesis in a hamster model of oral carcinogenesis.格杜宁通过废除醛糖还原酶、PI3K/Akt/mToR和NF-κB信号通路来抑制口腔癌发生仓鼠模型中的血管生成。
Tumour Biol. 2016 Feb;37(2):2083-93. doi: 10.1007/s13277-015-4003-0. Epub 2015 Sep 5.
2
Phosphoinositide 3-kinase-related overgrowth: cellular phenotype and future therapeutic options.磷酸肌醇 3-激酶相关过度生长:细胞表型和未来的治疗选择。
Lancet. 2015 Feb 26;385 Suppl 1:S77. doi: 10.1016/S0140-6736(15)60392-0.
3
Noncatalytic PTEN missense mutation predisposes to organ-selective cancer development in vivo.
膳食丙烯酰胺作用的体内研究及其在结肠癌中的临床相关性评估
Toxics. 2023 Oct 13;11(10):856. doi: 10.3390/toxics11100856.
4
The Chemopreventive Effects of Polyphenols and Coffee, Based upon a DMBA Mouse Model with microRNA and mTOR Gene Expression Biomarkers.基于 DMBA 小鼠模型和 miRNA、mTOR 基因表达生物标志物的多酚和咖啡的化学预防作用。
Cells. 2022 Apr 12;11(8):1300. doi: 10.3390/cells11081300.
5
Health Benefits of Turmeric and Curcumin Against Food Contaminants.姜黄和姜黄素对食品污染物的健康益处。
Adv Exp Med Biol. 2021;1328:171-197. doi: 10.1007/978-3-030-73234-9_12.
6
The effects of flavonoids, green tea polyphenols and coffee on DMBA induced LINE-1 DNA hypomethylation.黄酮类化合物、绿茶多酚和咖啡对 DMBA 诱导的 LINE-1 基因 DNA 低甲基化的影响。
PLoS One. 2021 Apr 20;16(4):e0250157. doi: 10.1371/journal.pone.0250157. eCollection 2021.
非催化性PTEN错义突变在体内易引发器官选择性癌症发展。
Genes Dev. 2015 Aug 15;29(16):1707-20. doi: 10.1101/gad.262568.115.
4
The tumor suppressor PTEN regulates motor responses to striatal dopamine in normal and Parkinsonian animals.肿瘤抑制因子 PTEN 调节正常和帕金森病动物纹状体多巴胺的运动反应。
Neurobiol Dis. 2015 Oct;82:487-494. doi: 10.1016/j.nbd.2015.07.013. Epub 2015 Jul 29.
5
PTEN Overexpression Cooperates With Lithium to Reduce the Malignancy and to Increase Cell Death by Apoptosis via PI3K/Akt Suppression in Colorectal Cancer Cells.PTEN过表达与锂协同作用,通过抑制PI3K/Akt来降低结直肠癌细胞的恶性程度并增加细胞凋亡导致的细胞死亡。
J Cell Biochem. 2016 Feb;117(2):458-69. doi: 10.1002/jcb.25294.
6
Curcumin inhibits cancer stem cell phenotypes in ex vivo models of colorectal liver metastases, and is clinically safe and tolerable in combination with FOLFOX chemotherapy.姜黄素在结直肠癌肝转移的体外模型中抑制癌症干细胞表型,并且与FOLFOX化疗联合使用时在临床上是安全且可耐受的。
Cancer Lett. 2015 Aug 10;364(2):135-41. doi: 10.1016/j.canlet.2015.05.005. Epub 2015 May 12.
7
MicroRNA-21 plays an oncogenic role by targeting FOXO1 and activating the PI3K/AKT pathway in diffuse large B-cell lymphoma.微小RNA-21通过靶向FOXO1并激活弥漫性大B细胞淋巴瘤中的PI3K/AKT通路发挥致癌作用。
Oncotarget. 2015 Jun 20;6(17):15035-49. doi: 10.18632/oncotarget.3729.
8
miR-21 Inhibition Reduces Liver Fibrosis and Prevents Tumor Development by Inducing Apoptosis of CD24+ Progenitor Cells.miR-21抑制通过诱导CD24+祖细胞凋亡减轻肝纤维化并预防肿瘤发展。
Cancer Res. 2015 May 1;75(9):1859-67. doi: 10.1158/0008-5472.CAN-14-1254. Epub 2015 Mar 13.
9
Curcumin and omega-3 fatty acids enhance NK cell-induced apoptosis of pancreatic cancer cells but curcumin inhibits interferon-γ production: benefits of omega-3 with curcumin against cancer.姜黄素和ω-3脂肪酸可增强自然杀伤细胞诱导的胰腺癌细胞凋亡,但姜黄素会抑制γ-干扰素的产生:ω-3与姜黄素联合抗癌的益处。
Molecules. 2015 Feb 12;20(2):3020-6. doi: 10.3390/molecules20023020.
10
Curcumin mediates chemosensitization to 5-fluorouracil through miRNA-induced suppression of epithelial-to-mesenchymal transition in chemoresistant colorectal cancer.姜黄素通过微小RNA诱导抑制化疗耐药性结直肠癌中的上皮-间质转化来介导对5-氟尿嘧啶的化疗增敏作用。
Carcinogenesis. 2015 Mar;36(3):355-67. doi: 10.1093/carcin/bgv006. Epub 2015 Feb 4.