Suppr超能文献

Agdc1p——一种参与酵母中单宁酸降解的没食子酸脱羧酶

Agdc1p - a Gallic Acid Decarboxylase Involved in the Degradation of Tannic Acid in the Yeast .

作者信息

Meier Anna K, Worch Sebastian, Böer Erik, Hartmann Anja, Mascher Martin, Marzec Marek, Scholz Uwe, Riechen Jan, Baronian Kim, Schauer Frieder, Bode Rüdiger, Kunze Gotthard

机构信息

Leibniz Institute of Plant Genetics and Crop Plant ResearchGatersleben, Germany.

Department of Genetics, Faculty of Biology and Environmental Protection, University of SilesiaKatowice, Poland.

出版信息

Front Microbiol. 2017 Sep 15;8:1777. doi: 10.3389/fmicb.2017.01777. eCollection 2017.

Abstract

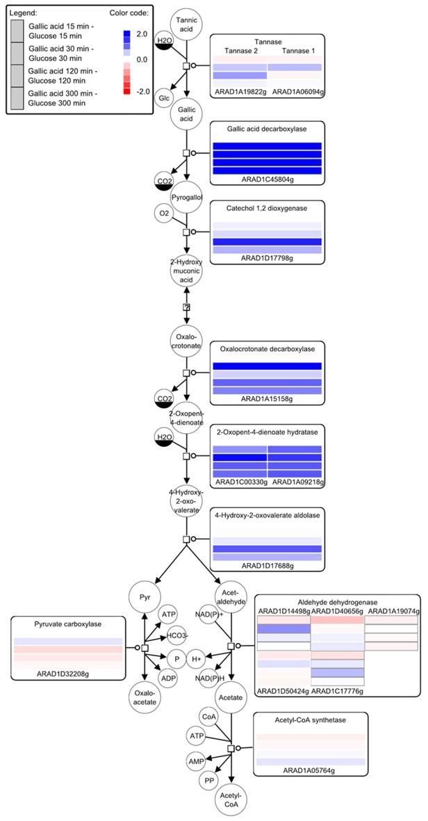
Tannins and hydroxylated aromatic acids, such as gallic acid (3,4,5-trihydroxybenzoic acid), are plant secondary metabolites which protect plants against herbivores and plant-associated microorganisms. Some microbes, such as the yeast are resistant to these antimicrobial substances and are able to use tannins and gallic acid as carbon sources. In this study, the gallic acid decarboxylase (Agdc1p) which degrades gallic acid to pyrogallol was characterized and its function in tannin catabolism analyzed. The enzyme has a higher affinity for gallic acid (K -0.7 ± 0.2 mM, k -42.0 ± 8.2 s) than to protocatechuic acid (3,4-dihydroxybenzoic acid) (K -3.2 ± 0.2 mM, k -44.0 ± 3.2 s). Other hydroxylated aromatic acids, such as 3-hydroxybenzoic acid, 4-hydroxybenzoic acid, 2,3-dihydroxybenzoic acid, 2,4-dihydroxybenzoic acid and 2,5-dihydroxybenzoic acid are not gallic acid decarboxylase substrates. G1212/YRC102-AYNI1-AGDC1, which expresses the gene under the control of the strong nitrate inducible promoter achieved a maximum gallic acid decarboxylase activity of 1064.4 U/l and 97.5 U/g of dry cell weight in yeast grown in minimal medium with nitrate as nitrogen source and glucose as carbon source. In the same medium, gallic acid decarboxylase activity was not detected for the control strain G1212/YRC102 with expression under the control of the endogenous promoter. Gene expression analysis showed that is induced by gallic acid and protocatechuic acid. In contrast to G1212/YRC102-AYNI1-AGDC1 and G1212/YRC102, G1234 [Δ] is not able to grow on medium with gallic acid as carbon source but can grow in presence of protocatechuic acid. This confirms that Agdc1p plays an essential role in the tannic acid catabolism and could be useful in the production of catechol and -muconic acid. However, the protocatechuic acid catabolism via Agdc1p to catechol seems to be not the only degradation pathway.

摘要

单宁和羟基化芳香酸,如没食子酸(3,4,5 - 三羟基苯甲酸),是植物的次生代谢产物,可保护植物免受食草动物和与植物相关的微生物侵害。一些微生物,如酵母,对这些抗菌物质具有抗性,并能够利用单宁和没食子酸作为碳源。在本研究中,对将没食子酸降解为焦性没食子酸的没食子酸脱羧酶(Agdc1p)进行了表征,并分析了其在单宁分解代谢中的功能。该酶对没食子酸的亲和力(K -0.7 ± 0.2 mM,k -42.0 ± 8.2 s⁻¹)高于对原儿茶酸(3,4 - 二羟基苯甲酸)的亲和力(K -3.2 ± 0.2 mM,k -44.0 ± 3.2 s⁻¹)。其他羟基化芳香酸,如3 - 羟基苯甲酸、4 - 羟基苯甲酸、2,3 - 二羟基苯甲酸、2,4 - 二羟基苯甲酸和2,5 - 二羟基苯甲酸不是没食子酸脱羧酶的底物。在以硝酸盐为氮源、葡萄糖为碳源的基本培养基中生长的酵母中,受强硝酸盐诱导型启动子控制表达该基因的G1212/YRC102 - AYNI1 - AGDC1,没食子酸脱羧酶的最大活性达到1064.4 U/l和97.5 U/g干细胞重量。在相同培养基中,在内源启动子控制下表达的对照菌株G1212/YRC102未检测到没食子酸脱羧酶活性。基因表达分析表明,该基因受没食子酸和原儿茶酸诱导。与G1212/YRC102 - AYNI1 - AGDC1和G1212/YRC102相比,G1234[Δ]不能在以没食子酸为碳源的培养基上生长,但能在原儿茶酸存在的情况下生长。这证实了Agdc1p在单宁酸分解代谢中起重要作用,并且在儿茶酚和γ - 粘康酸的生产中可能有用。然而,通过Agdc1p将原儿茶酸分解代谢为儿茶酚似乎不是唯一的降解途径。

https://cdn.ncbi.nlm.nih.gov/pmc/blobs/f459/5605622/7966169ba025/fmicb-08-01777-g0001.jpg

文献AI研究员

20分钟写一篇综述,助力文献阅读效率提升50倍。

立即体验

用中文搜PubMed

大模型驱动的PubMed中文搜索引擎

马上搜索

文档翻译

学术文献翻译模型,支持多种主流文档格式。

立即体验