Suppr超能文献

微小RNA-122-细胞因子信号转导抑制因子1- Janus激酶2轴调控过敏性炎症及过敏性炎症促进的细胞间相互作用。

miR-122-SOCS1-JAK2 axis regulates allergic inflammation and allergic inflammation-promoted cellular interactions.

作者信息

Noh Kyeonga, Kim Misun, Kim Youngmi, Kim Hanearl, Kim Hyuna, Byun Jaehwan, Park Yeongseo, Lee Hansoo, Lee Yun Sil, Choe Jongseon, Kim Young Myeong, Jeoung Dooil

机构信息

Department of Biochemistry, Kangwon National University, Chunchon 24341, Korea.

Department of Biological Sciences, Kangwon National University, Chunchon 24341, Korea.

出版信息

Oncotarget. 2017 Jul 10;8(38):63155-63176. doi: 10.18632/oncotarget.19149. eCollection 2017 Sep 8.

Abstract

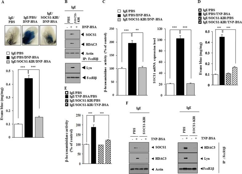
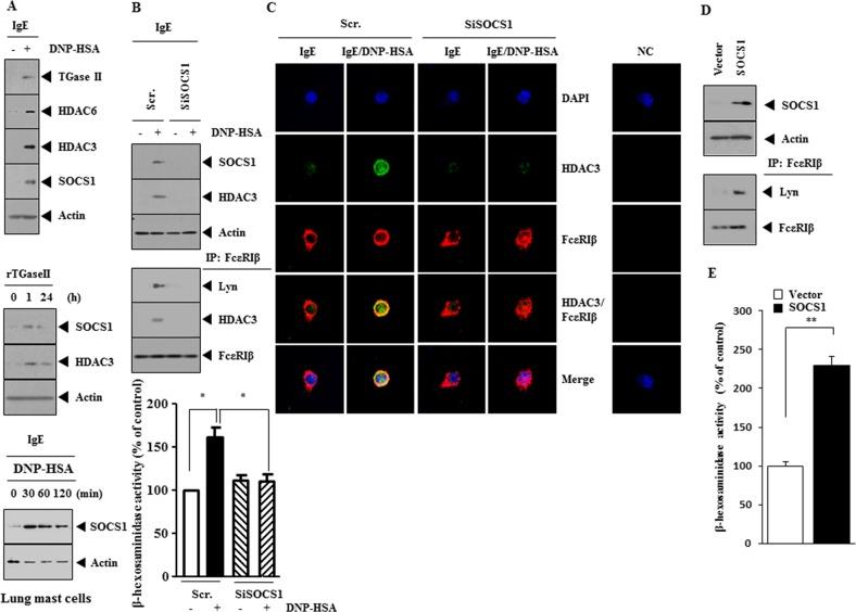
The regulatory role of suppressor of cytokine signaling 1 (SOCS1) in inflammation has been reported. However, its role in allergic inflammation has not been previously reported. SOCS1 mediated and allergic inflammation. Histone deacetylase-3 (HDAC3), a mediator of allergic inflammation, interacted with SOCS1, and miR-384 inhibitor, a positive regulator of HDAC3, induced features of allergic inflammation in an SOCS1-dependent manner. miRNA array analysis showed that the expression of miR-122 was decreased by antigen-stimulation. TargetScan analysis predicted the binding of miR-122 to the 3'-UTR of SOCS1. miR-122 inhibitor induced and allergic features in SOCS1-dependent manner. SOCS1 was necessary for allergic inflammation-promoted enhanced tumorigenic and metastatic potential of cancer cells. SOCS1 and miR-122 regulated cellular interactions involving cancer cells, mast cells and macrophages during allergic inflammation. SOCS1 mimetic peptide, D-T-H-F-R-T-F-R-S-H-S-D-Y-R-R-I, inhibited and allergic inflammation, allergic inflammation-promoted enhanced tumorigenic and metastatic potential of cancer cells, and cellular interactions during allergic inflammation. Janus kinase 2 (JAK2) exhibited binding to SOCS1 mimetic peptide and mediated allergic inflammation. Transforming growth factor- Δ1 (TGF-Δ1) was decreased during allergic inflammation and showed an anti-allergic effect. SOCS1 and JAK2 regulated the production of anti-allergic TGF-Δ1. Taken together, our results show that miR-122-SOCS1 feedback loop can be employed as a target for the development of anti-allergic and anti-cancer drugs.

摘要

细胞因子信号转导抑制因子1(SOCS1)在炎症中的调节作用已有报道。然而,其在过敏性炎症中的作用此前尚未见报道。SOCS1介导了过敏性炎症。组蛋白去乙酰化酶3(HDAC3)是过敏性炎症的介质,它与SOCS1相互作用,而HDAC3的正向调节因子miR - 384抑制剂以SOCS1依赖的方式诱导了过敏性炎症特征。miRNA芯片分析表明,抗原刺激会降低miR - 122的表达。TargetScan分析预测miR - 122与SOCS1的3'-UTR结合。miR - 122抑制剂以SOCS1依赖的方式诱导了过敏性特征。SOCS1是过敏性炎症促进癌细胞增强致瘤和转移潜能所必需的。在过敏性炎症期间,SOCS1和miR - 122调节涉及癌细胞、肥大细胞和巨噬细胞的细胞间相互作用。SOCS1模拟肽D - T - H - F - R - T - F - R - S - H - S - D - Y - R - R - I抑制了过敏性炎症、过敏性炎症促进的癌细胞增强致瘤和转移潜能以及过敏性炎症期间的细胞间相互作用。Janus激酶2(JAK2)显示与SOCS1模拟肽结合并介导过敏性炎症。转化生长因子 - Δ1(TGF - Δ1)在过敏性炎症期间减少并表现出抗过敏作用。SOCS1和JAK2调节抗过敏TGF - Δ1的产生。综上所述,我们的结果表明,miR - 122 - SOCS1反馈环可作为开发抗过敏和抗癌药物的靶点。

https://cdn.ncbi.nlm.nih.gov/pmc/blobs/6e49/5609911/7e9a097c44ab/oncotarget-08-63155-g001.jpg

文献检索

告别复杂PubMed语法,用中文像聊天一样搜索,搜遍4000万医学文献。AI智能推荐,让科研检索更轻松。

立即免费搜索

文件翻译

保留排版,准确专业,支持PDF/Word/PPT等文件格式,支持 12+语言互译。

免费翻译文档

深度研究

AI帮你快速写综述,25分钟生成高质量综述,智能提取关键信息,辅助科研写作。

立即免费体验