Suppr超能文献

晚期卵巢癌紫杉醇耐药患者长链非编码RNA特征的鉴定

Identification of long non-coding RNA signature for paclitaxel-resistant patients with advanced ovarian cancer.

作者信息

Wang Luqing, Hu Yanjun, Xiang Xiaohong, Qu Kai, Teng Yue

机构信息

Department of Nuclear Medicine, Liaocheng People's Hospital, Taishan Medical College, Liaocheng 252000, China.

Department of Clinical Laboratory, Liaocheng People's Hospital, Taishan Medical College, Liaocheng 252000, China.

出版信息

Oncotarget. 2017 Aug 2;8(38):64191-64202. doi: 10.18632/oncotarget.19828. eCollection 2017 Sep 8.

Abstract

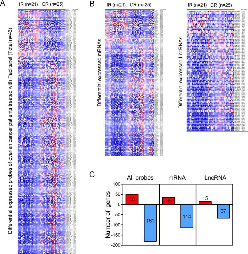
Ovarian cancer is the most lethal gynecologic malignancy, characterized by late diagnosis, frequent relapse, and easy development of chemoresistance. Recent studies suggest that lncRNAs are involved in ovarian cancer onset and progression, as well as the resistance in paclitaxel-containing chemotherapy. However, the genome-wide expression pattern and associated functional implications of lncRNAs in paclitaxel-resistant ovarian cancer cells remain undetermined. In the present study, we identified a panel of lncRNAs aberrantly expressed in both paclitaxel resistant ovarian cancer tissues and cell lines, including XR_948297, XR_947831, XR_938728, XR_938392, NR_103801, NR_073113, and NR_036503. Moreover, the seven-lncRNA signature showed a relatively high predictive accuracy of chemoresistance with an area under the ROC curve (AUC) of 0.93, and was associated with progression-free survival inovarian cancer patients (HR=2.05, =0.015). Our function prediction demonstrated that the seven-lncRNA signature was positively correlated with a cluster containing 129 genes enriched in insulin secretion-related pathway. Our findings suggest that the seven-lncRNA signature may be utilized as potent biomarkers for predicting chemoresistance for ovarian cancer patients with paclitaxel-containing chemotherapy.

摘要

卵巢癌是最致命的妇科恶性肿瘤,其特征为诊断较晚、频繁复发且易产生化疗耐药性。最近的研究表明,长链非编码RNA(lncRNAs)参与卵巢癌的发生和发展,以及含紫杉醇化疗中的耐药性。然而,lncRNAs在耐紫杉醇卵巢癌细胞中的全基因组表达模式及其相关功能仍未明确。在本研究中,我们鉴定出一组在耐紫杉醇卵巢癌组织和细胞系中异常表达的lncRNAs,包括XR_948297、XR_947831、XR_938728、XR_938392、NR_103801、NR_073113和NR_036503。此外,这七个lncRNA特征显示出相对较高的化疗耐药预测准确性,ROC曲线下面积(AUC)为0.93,并且与卵巢癌患者的无进展生存期相关(HR = 2.05,P = 0.015)。我们的功能预测表明,这七个lncRNA特征与一个包含129个基因的簇呈正相关,这些基因富集于胰岛素分泌相关途径。我们的研究结果表明,这七个lncRNA特征可作为预测含紫杉醇化疗的卵巢癌患者化疗耐药性的有效生物标志物。

https://cdn.ncbi.nlm.nih.gov/pmc/blobs/e5d4/5609994/00250e961a75/oncotarget-08-64191-g001.jpg

文献AI研究员

20分钟写一篇综述,助力文献阅读效率提升50倍。

立即体验

用中文搜PubMed

大模型驱动的PubMed中文搜索引擎

马上搜索

文档翻译

学术文献翻译模型,支持多种主流文档格式。

立即体验