Suppr超能文献

O157:H7通过Tir介导的且不依赖环磷酸腺苷的蛋白激酶A激活来抑制宿主自噬并促进上皮黏附。

O157:H7 suppresses host autophagy and promotes epithelial adhesion via Tir-mediated and cAMP-independent activation of protein kinase A.

作者信息

Xue Yansong, Du Min, Sheng Haiqing, Hovde Carolyn J, Zhu Mei-Jun

机构信息

School of Food Science, Washington State University, Pullman, WA 99164, USA.

Department of Animal Science, Washington State University, Pullman, WA 99164, USA.

出版信息

Cell Death Discov. 2017 Oct 2;3:17055. doi: 10.1038/cddiscovery.2017.55. eCollection 2017.

Abstract

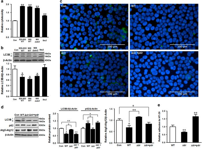
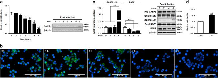
Autophagy is a pivotal innate immune response that not only degrades cytosolic components, but also serves as one of the critical antimicrobial mechanisms eliminating intracellular pathogens. However, its role in host defense against extracellular pathogens is largely unknown. Here we showed that O157:H7 altered autophagy to evade host defense and facilitate adhesion. Enhancing host cell autophagy with tumor necrosis factor (TNF), host starvation or rapamycin reduced the adherence of O157:H7 to HT-29 cells. As a key regulator of autophagy, protein kinase A (PKA) was activated by O157:H7 infection. PKA inhibition by H89 abrogated O157:H7 inhibition of autophagy and prevented bacterial epithelial adhesion. Thus, PKA had a mediatory role in blocking autophagy and O157:H7 epithelial adhesion. Furthermore, deletion of translocated intimin receptor () prevented PKA activation, whereas ectopic expression in a Δ mutant strain restored its ability to activate PKA and inhibited autophagy in host cells. This indicated that Tir and PKA played pivotal roles in manipulating host autophagy during infection. Consistent with autophagy inhibition, O157:H7 infection inhibited endoplasmic reticulum (ER) stress in HT-29 cells, which was reversed by TNF, starvation, or H89 treatment. Additionally, O157:H7-induced PKA activation suppressed extracellular signal-regulated kinase 1/2 (ERK1/2) activation and enhanced phosphatidylinositol 3-kinase/Akt (PI3K/Akt) signaling, thereby repressing autophagic signaling. Conversely, PKA inhibition prevented downregulation of ERK1/2 signaling due to O157:H7 infection. In summary, O157:H7 inhibited host autophagy via Tir-mediated PKA activation that favored bacterial persistence on intestinal epithelial cell surfaces.

摘要

自噬是一种关键的固有免疫反应,不仅可降解胞质成分,还作为清除细胞内病原体的关键抗菌机制之一。然而,其在宿主抵御细胞外病原体中的作用在很大程度上尚不清楚。在此我们表明,O157:H7改变自噬以逃避宿主防御并促进黏附。用肿瘤坏死因子(TNF)、宿主饥饿或雷帕霉素增强宿主细胞自噬可降低O157:H7对HT-29细胞的黏附。作为自噬的关键调节因子,蛋白激酶A(PKA)被O157:H7感染激活。H89对PKA的抑制消除了O157:H7对自噬的抑制,并阻止了细菌与上皮细胞的黏附。因此,PKA在阻断自噬和O157:H7与上皮细胞黏附中起介导作用。此外,转位紧密素受体(Tir)的缺失阻止了PKA激活,而在Δ突变菌株中的异位表达恢复了其激活PKA并抑制宿主细胞自噬的能力。这表明Tir和PKA在感染期间操纵宿主自噬中起关键作用。与自噬抑制一致,O157:H7感染抑制了HT-29细胞中的内质网(ER)应激,TNF、饥饿或H89处理可逆转这种应激。此外,O157:H7诱导的PKA激活抑制了细胞外信号调节激酶1/2(ERK1/2)的激活,并增强了磷脂酰肌醇3-激酶/蛋白激酶B(PI3K/Akt)信号传导,从而抑制自噬信号传导。相反,PKA抑制阻止了由于O157:H7感染导致的ERK1/2信号传导的下调。总之,O157:H7通过Tir介导的PKA激活抑制宿主自噬,这有利于细菌在肠上皮细胞表面的持续存在。

https://cdn.ncbi.nlm.nih.gov/pmc/blobs/5467/5624281/4456ffeb7e2f/cddiscovery201755-f1.jpg

文献检索

告别复杂PubMed语法,用中文像聊天一样搜索,搜遍4000万医学文献。AI智能推荐,让科研检索更轻松。

立即免费搜索

文件翻译

保留排版,准确专业,支持PDF/Word/PPT等文件格式,支持 12+语言互译。

免费翻译文档

深度研究

AI帮你快速写综述,25分钟生成高质量综述,智能提取关键信息,辅助科研写作。

立即免费体验