Suppr超能文献

ADARs的一种不依赖RNA编辑/dsRNA结合的基因调控机制及其在癌症中的临床意义。

An RNA editing/dsRNA binding-independent gene regulatory mechanism of ADARs and its clinical implication in cancer.

作者信息

Qi Lihua, Song Yangyang, Chan Tim Hon Man, Yang Henry, Lin Chi Ho, Tay Daryl Jin Tai, Hong HuiQi, Tang Sze Jing, Tan Kar Tong, Huang Xi Xiao, Lin Jaymie Siqi, Ng Vanessa Hui En, Maury Julien Jean Pierre, Tenen Daniel G, Chen Leilei

机构信息

Cancer Science Institute of Singapore, National University of Singapore, Singapore.

Duke-NUS Medical School, National University of Singapore, Singapore.

出版信息

Nucleic Acids Res. 2017 Oct 13;45(18):10436-10451. doi: 10.1093/nar/gkx667.

Abstract

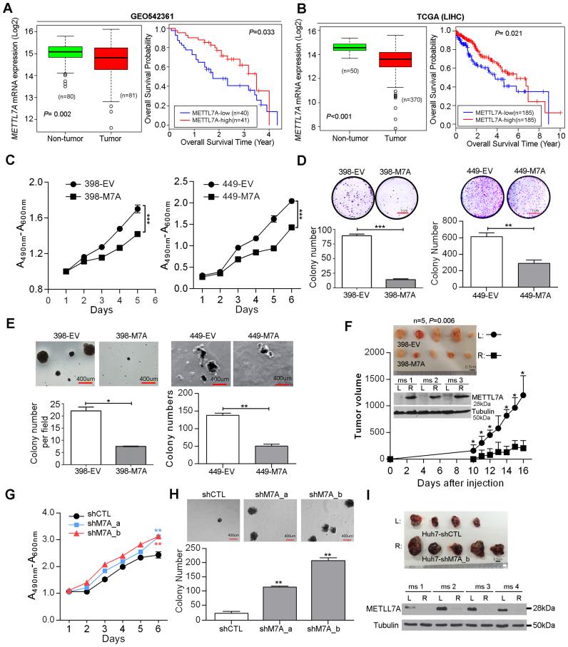
Adenosine-to-inosine (A-to-I) RNA editing, catalyzed by Adenosine DeAminases acting on double-stranded RNA(dsRNA) (ADAR), occurs predominantly in the 3' untranslated regions (3'UTRs) of spliced mRNA. Here we uncover an unanticipated link between ADARs (ADAR1 and ADAR2) and the expression of target genes undergoing extensive 3'UTR editing. Using METTL7A (Methyltransferase Like 7A), a novel tumor suppressor gene with multiple editing sites at its 3'UTR, we demonstrate that its expression could be repressed by ADARs beyond their RNA editing and double-stranded RNA (dsRNA) binding functions. ADARs interact with Dicer to augment the processing of pre-miR-27a to mature miR-27a. Consequently, mature miR-27a targets the METTL7A 3'UTR to repress its expression level. In sum, our study unveils that the extensive 3'UTR editing of METTL7A is merely a footprint of ADAR binding, and there are a subset of target genes that are equivalently regulated by ADAR1 and ADAR2 through their non-canonical RNA editing and dsRNA binding-independent functions, albeit maybe less common. The functional significance of ADARs is much more diverse than previously appreciated and this gene regulatory function of ADARs is most likely to be of high biological importance beyond the best-studied editing function. This non-editing side of ADARs opens another door to target cancer.

摘要

由作用于双链RNA(dsRNA)的腺苷脱氨酶(ADAR)催化的腺苷到肌苷(A-to-I)RNA编辑主要发生在剪接mRNA的3'非翻译区(3'UTR)。在这里,我们揭示了ADAR(ADAR1和ADAR2)与经历广泛3'UTR编辑的靶基因表达之间意想不到的联系。使用METTL7A(甲基转移酶样7A),一种在其3'UTR具有多个编辑位点的新型肿瘤抑制基因,我们证明其表达可被ADAR抑制,这种抑制作用超出了它们的RNA编辑和双链RNA(dsRNA)结合功能。ADAR与Dicer相互作用,增强前体miR-27a加工成成熟miR-27a的过程。因此,成熟的miR-27a靶向METTL7A的3'UTR以抑制其表达水平。总之,我们的研究表明,METTL7A广泛的3'UTR编辑仅仅是ADAR结合的一个印记,并且存在一部分靶基因通过ADAR1和ADAR2的非经典RNA编辑和不依赖dsRNA结合的功能受到同等调控,尽管可能不太常见。ADAR的功能意义比以前认识到的要多样化得多,并且ADAR的这种基因调控功能很可能在生物学上具有高度重要性,超越了研究得最透彻的编辑功能。ADAR的这种非编辑作用为靶向癌症打开了另一扇门。

https://cdn.ncbi.nlm.nih.gov/pmc/blobs/6e54/5737565/0117d794de3a/gkx667fig1.jpg

文献AI研究员

20分钟写一篇综述,助力文献阅读效率提升50倍。

立即体验

用中文搜PubMed

大模型驱动的PubMed中文搜索引擎

马上搜索

文档翻译

学术文献翻译模型,支持多种主流文档格式。

立即体验