Suppr超能文献

对[具体植物名称1]和[具体植物名称2]种群种子发育过程中小RNA动态的全局分析揭示了它们的进化轨迹。

Global Analysis of Small RNA Dynamics during Seed Development of and Populations Reveals Insights on their Evolutionary Trajectories.

作者信息

Liu Yang, El-Kassaby Yousry A

机构信息

Department of Forest and Conservation Sciences, University of British Columbia, Vancouver, BC, Canada.

出版信息

Front Plant Sci. 2017 Oct 4;8:1719. doi: 10.3389/fpls.2017.01719. eCollection 2017.

Abstract

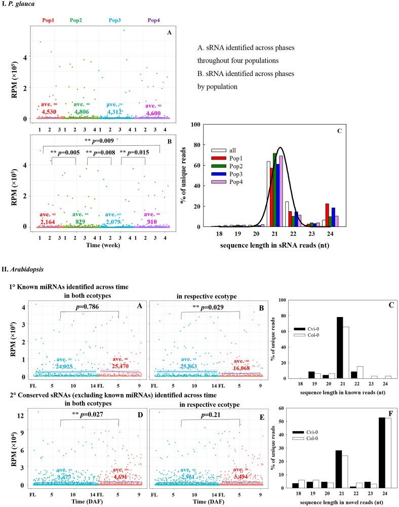
While DNA methylation carries genetic signals and is instrumental in the evolution of organismal complexity, small RNAs (sRNAs), ~18-24 ribonucleotide (nt) sequences, are crucial mediators of methylation as well as gene silencing. However, scant study deals with sRNA evolution via featuring their expression dynamics coupled with species of different evolutionary time. Here we report an atlas of sRNAs and microRNAs (miRNAs, single-stranded sRNAs) produced over time at seed-set of two major spermatophytes represented by populations of and with different seed-set duration. We applied diverse profiling methods to examine sRNA and miRNA features, including size distribution, sequence conservation and reproduction-specific regulation, as well as to predict their putative targets. The top 27 most abundant miRNAs were highly overlapped between the two species (e.g., miR166,-319 and-396), but in , they were less abundant and significantly less correlated with seed-set phases. The most abundant sRNAs in libraries were deeply conserved miRNAs in the plant kingdom for but long sRNAs (24-nt) for . We also found significant difference in normalized expression between populations for population-specific sRNAs but not for lineage-specific ones. Moreover, lineage-specific sRNAs were enriched in the 21-nt size class. This pattern is consistent in both species and alludes to a specific type of sRNAs (e.g., miRNA, tasiRNA) being selected for. In addition, we deemed 24 and 9 sRNAs in and , respectively, as sRNA candidates targeting known adaptive genes. Temperature had significant influence on selected gene and miRNA expression at seed development in both species. This study increases our integrated understanding of sRNA evolution and its potential link to genomic architecture (e.g., sRNA derivation from genome and sRNA-mediated genomic events) and organismal complexity (e.g., association between different sRNA expression and their functionality).

摘要

虽然DNA甲基化携带遗传信号并在生物体复杂性的进化中发挥作用,但小RNA(sRNA),即约18 - 24个核糖核苷酸(nt)的序列,是甲基化以及基因沉默的关键介质。然而,很少有研究通过描述其表达动态以及不同进化时间的物种来探讨sRNA的进化。在这里,我们报告了以具有不同结实持续时间的种群和为代表的两种主要种子植物在结实期随时间产生的sRNA和微小RNA(miRNA,单链sRNA)图谱。我们应用了多种分析方法来检查sRNA和miRNA的特征,包括大小分布、序列保守性和繁殖特异性调控,以及预测它们的假定靶标。两种物种中最丰富的27种miRNA高度重叠(例如,miR166、-319和-396),但在中,它们的丰度较低,并且与结实阶段的相关性明显较低。文库中最丰富的sRNA在植物界中对于是深度保守的miRNA,但对于是长sRNA(24 - nt)。我们还发现,种群特异性sRNA在种群之间的标准化表达存在显著差异,但谱系特异性sRNA则没有。此外,谱系特异性sRNA在21 - nt大小类别中富集。这种模式在两种物种中都是一致的,暗示了一种特定类型的sRNA(例如,miRNA、tasiRNA)被选择。此外,我们分别将和中的24种和9种sRNA视为靶向已知适应性基因的sRNA候选物。温度对两种物种种子发育过程中选定基因和miRNA的表达有显著影响。这项研究增进了我们对sRNA进化及其与基因组结构(例如,sRNA从基因组的衍生以及sRNA介导的基因组事件)和生物体复杂性(例如,不同sRNA表达与其功能之间的关联)潜在联系的综合理解。

https://cdn.ncbi.nlm.nih.gov/pmc/blobs/5010/5632664/0d22891c8ea5/fpls-08-01719-g0001.jpg

文献AI研究员

20分钟写一篇综述,助力文献阅读效率提升50倍。

立即体验

用中文搜PubMed

大模型驱动的PubMed中文搜索引擎

马上搜索

文档翻译

学术文献翻译模型,支持多种主流文档格式。

立即体验