• 文献检索
  • 文档翻译
  • 深度研究
  • 学术资讯
  • Suppr Zotero 插件Zotero 插件
  • 邀请有礼
  • 套餐&价格
  • 历史记录
应用&插件
Suppr Zotero 插件Zotero 插件浏览器插件Mac 客户端Windows 客户端微信小程序
定价
高级版会员购买积分包购买API积分包
服务
文献检索文档翻译深度研究API 文档MCP 服务
关于我们
关于 Suppr公司介绍联系我们用户协议隐私条款
关注我们

Suppr 超能文献

核心技术专利:CN118964589B侵权必究
粤ICP备2023148730 号-1Suppr @ 2026

文献检索

告别复杂PubMed语法,用中文像聊天一样搜索,搜遍4000万医学文献。AI智能推荐,让科研检索更轻松。

立即免费搜索

文件翻译

保留排版,准确专业,支持PDF/Word/PPT等文件格式,支持 12+语言互译。

免费翻译文档

深度研究

AI帮你快速写综述,25分钟生成高质量综述,智能提取关键信息,辅助科研写作。

立即免费体验

动力蛋白/动力蛋白激活蛋白对于少突胶质细胞中 mRNA 的顺行转运和体内髓鞘形成是必需的。

Dynein/dynactin is necessary for anterograde transport of mRNA in oligodendrocytes and for myelination in vivo.

机构信息

Department of Developmental Biology, Washington University School of Medicine, St. Louis, MO 63110.

Department of Neurobiology, Stanford University School of Medicine, Stanford, CA 94305;

出版信息

Proc Natl Acad Sci U S A. 2017 Oct 24;114(43):E9153-E9162. doi: 10.1073/pnas.1711088114. Epub 2017 Oct 12.

DOI:10.1073/pnas.1711088114
PMID:29073112
原文链接:https://pmc.ncbi.nlm.nih.gov/articles/PMC5664533/
Abstract

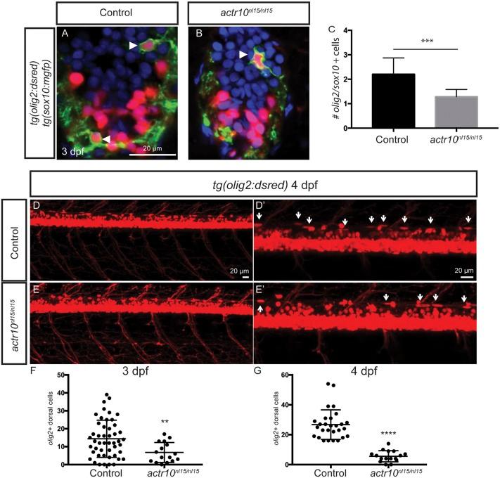
Oligodendrocytes in the central nervous system produce myelin, a lipid-rich, multilamellar sheath that surrounds axons and promotes the rapid propagation of action potentials. A critical component of myelin is myelin basic protein (MBP), expression of which requires anterograde mRNA transport followed by local translation at the developing myelin sheath. Although the anterograde motor kinesin KIF1B is involved in mRNA transport in zebrafish, it is not entirely clear how transport is regulated. From a forward genetic screen for myelination defects in zebrafish, we identified a mutation in , which encodes the Arp11 subunit of dynactin, a critical activator of the retrograde motor dynein. Both the mutation and pharmacological dynein inhibition in zebrafish result in failure to properly distribute mRNA in oligodendrocytes, indicating a paradoxical role for the retrograde dynein/dynactin complex in anterograde mRNA transport. To address the molecular mechanism underlying this observation, we biochemically isolated reporter-tagged mRNA granules from primary cultured mammalian oligodendrocytes to show that they indeed associate with the retrograde motor complex. Next, we used live-cell imaging to show that acute pharmacological dynein inhibition quickly arrests mRNA transport in both directions. Chronic pharmacological dynein inhibition also abrogates mRNA distribution and dramatically decreases MBP protein levels. Thus, these cell culture and whole animal studies demonstrate a role for the retrograde dynein/dynactin motor complex in anterograde mRNA transport and myelination in vivo.

摘要

中枢神经系统中的少突胶质细胞产生髓磷脂,这是一种富含脂质的多层鞘,包裹着轴突并促进动作电位的快速传播。髓磷脂的一个关键组成部分是髓鞘碱性蛋白 (MBP),其表达需要顺行 mRNA 运输,然后在发育中的髓鞘处进行局部翻译。尽管正向运动驱动蛋白 KIF1B 参与了斑马鱼中 mRNA 的运输,但如何调节运输仍不完全清楚。我们通过对斑马鱼髓鞘缺陷的正向遗传筛选,鉴定出一个编码动力蛋白激活因子 dynactin 的 Arp11 亚基的基因突变 。 突变和药理学上抑制斑马鱼中的 dynein 都会导致少突胶质细胞中 mRNA 分布异常,表明逆行 dynein/dynactin 复合物在顺行 mRNA 运输中具有矛盾的作用。为了解释这一观察结果的分子机制,我们从原代培养的哺乳动物少突胶质细胞中通过生化方法分离出标记有报告基因的 mRNA 颗粒,结果表明它们确实与逆行运动复合物相关。接下来,我们使用活细胞成像技术表明,急性药理学抑制 dynein 会迅速阻止 mRNA 顺行和逆行运输。慢性药理学抑制 dynein 也会破坏 mRNA 的分布,并显著降低 MBP 蛋白水平。因此,这些细胞培养和整体动物研究表明,逆行 dynein/dynactin 运动复合物在体内的顺行 mRNA 运输和髓鞘形成中起作用。

https://cdn.ncbi.nlm.nih.gov/pmc/blobs/f549/5664533/56da3a4ff056/pnas.1711088114fig08.jpg
https://cdn.ncbi.nlm.nih.gov/pmc/blobs/f549/5664533/5f56c44e4f71/pnas.1711088114fig01.jpg
https://cdn.ncbi.nlm.nih.gov/pmc/blobs/f549/5664533/0e616bf83c58/pnas.1711088114sfig01.jpg
https://cdn.ncbi.nlm.nih.gov/pmc/blobs/f549/5664533/c7aeaa058701/pnas.1711088114fig02.jpg
https://cdn.ncbi.nlm.nih.gov/pmc/blobs/f549/5664533/7b4190700a78/pnas.1711088114fig03.jpg
https://cdn.ncbi.nlm.nih.gov/pmc/blobs/f549/5664533/a56283e3de65/pnas.1711088114fig04.jpg
https://cdn.ncbi.nlm.nih.gov/pmc/blobs/f549/5664533/cdbf55d048ad/pnas.1711088114sfig02.jpg
https://cdn.ncbi.nlm.nih.gov/pmc/blobs/f549/5664533/f3625fa590d0/pnas.1711088114fig05.jpg
https://cdn.ncbi.nlm.nih.gov/pmc/blobs/f549/5664533/ee6a4d3e4864/pnas.1711088114sfig03.jpg
https://cdn.ncbi.nlm.nih.gov/pmc/blobs/f549/5664533/7dc6235de96b/pnas.1711088114fig06.jpg
https://cdn.ncbi.nlm.nih.gov/pmc/blobs/f549/5664533/f15fef23a5d7/pnas.1711088114sfig04.jpg
https://cdn.ncbi.nlm.nih.gov/pmc/blobs/f549/5664533/e492770d379b/pnas.1711088114fig07.jpg
https://cdn.ncbi.nlm.nih.gov/pmc/blobs/f549/5664533/1efce1af15af/pnas.1711088114sfig05.jpg
https://cdn.ncbi.nlm.nih.gov/pmc/blobs/f549/5664533/56da3a4ff056/pnas.1711088114fig08.jpg
https://cdn.ncbi.nlm.nih.gov/pmc/blobs/f549/5664533/5f56c44e4f71/pnas.1711088114fig01.jpg
https://cdn.ncbi.nlm.nih.gov/pmc/blobs/f549/5664533/0e616bf83c58/pnas.1711088114sfig01.jpg
https://cdn.ncbi.nlm.nih.gov/pmc/blobs/f549/5664533/c7aeaa058701/pnas.1711088114fig02.jpg
https://cdn.ncbi.nlm.nih.gov/pmc/blobs/f549/5664533/7b4190700a78/pnas.1711088114fig03.jpg
https://cdn.ncbi.nlm.nih.gov/pmc/blobs/f549/5664533/a56283e3de65/pnas.1711088114fig04.jpg
https://cdn.ncbi.nlm.nih.gov/pmc/blobs/f549/5664533/cdbf55d048ad/pnas.1711088114sfig02.jpg
https://cdn.ncbi.nlm.nih.gov/pmc/blobs/f549/5664533/f3625fa590d0/pnas.1711088114fig05.jpg
https://cdn.ncbi.nlm.nih.gov/pmc/blobs/f549/5664533/ee6a4d3e4864/pnas.1711088114sfig03.jpg
https://cdn.ncbi.nlm.nih.gov/pmc/blobs/f549/5664533/7dc6235de96b/pnas.1711088114fig06.jpg
https://cdn.ncbi.nlm.nih.gov/pmc/blobs/f549/5664533/f15fef23a5d7/pnas.1711088114sfig04.jpg
https://cdn.ncbi.nlm.nih.gov/pmc/blobs/f549/5664533/e492770d379b/pnas.1711088114fig07.jpg
https://cdn.ncbi.nlm.nih.gov/pmc/blobs/f549/5664533/1efce1af15af/pnas.1711088114sfig05.jpg
https://cdn.ncbi.nlm.nih.gov/pmc/blobs/f549/5664533/56da3a4ff056/pnas.1711088114fig08.jpg

相似文献

1
Dynein/dynactin is necessary for anterograde transport of mRNA in oligodendrocytes and for myelination in vivo.动力蛋白/动力蛋白激活蛋白对于少突胶质细胞中 mRNA 的顺行转运和体内髓鞘形成是必需的。
Proc Natl Acad Sci U S A. 2017 Oct 24;114(43):E9153-E9162. doi: 10.1073/pnas.1711088114. Epub 2017 Oct 12.
2
Regulation of mitochondria-dynactin interaction and mitochondrial retrograde transport in axons.轴突中线粒体-动力蛋白相互作用及线粒体逆行运输的调控
Elife. 2017 Apr 17;6:e22234. doi: 10.7554/eLife.22234.
3
CNS myelination requires cytoplasmic dynein function.中枢神经系统髓鞘形成需要胞质动力蛋白发挥作用。
Dev Dyn. 2015 Feb;244(2):134-45. doi: 10.1002/dvdy.24238.
4
Cytoplasmic dynein, the dynactin complex, and kinesin are interdependent and essential for fast axonal transport.胞质动力蛋白、动力蛋白激活蛋白复合体和驱动蛋白相互依赖,对快速轴突运输至关重要。
Mol Biol Cell. 1999 Nov;10(11):3717-28. doi: 10.1091/mbc.10.11.3717.
5
Kif1b is essential for mRNA localization in oligodendrocytes and development of myelinated axons.Kif1b对于少突胶质细胞中的mRNA定位以及有髓轴突的发育至关重要。
Nat Genet. 2009 Jul;41(7):854-8. doi: 10.1038/ng.376. Epub 2009 Jun 7.
6
Knockdown of Lingo1b protein promotes myelination and oligodendrocyte differentiation in zebrafish.Lingo1b 蛋白敲低促进斑马鱼的髓鞘形成和少突胶质细胞分化。
Exp Neurol. 2014 Jan;251:72-83. doi: 10.1016/j.expneurol.2013.11.012. Epub 2013 Nov 18.
7
Dynactin is required for coordinated bidirectional motility, but not for dynein membrane attachment.动力蛋白激活蛋白对于协调的双向运动是必需的,但对于动力蛋白与膜的附着则不是必需的。
Mol Biol Cell. 2007 Jun;18(6):2081-9. doi: 10.1091/mbc.e06-08-0695. Epub 2007 Mar 14.
8
Mechanistic Target of Rapamycin Regulates the Oligodendrocyte Cytoskeleton during Myelination.雷帕霉素靶蛋白在少突胶质细胞髓鞘形成过程中调节其细胞骨架。
J Neurosci. 2020 Apr 8;40(15):2993-3007. doi: 10.1523/JNEUROSCI.1434-18.2020. Epub 2020 Mar 5.
9
Translocation of myelin basic protein mRNA in oligodendrocytes requires microtubules and kinesin.少突胶质细胞中髓鞘碱性蛋白mRNA的转运需要微管和驱动蛋白。
Cell Motil Cytoskeleton. 1997;38(4):318-28. doi: 10.1002/(SICI)1097-0169(1997)38:4<318::AID-CM2>3.0.CO;2-#.
10
Transcriptional expression of myelin basic protein in oligodendrocytes depends on functional syntaxin 4: a potential correlation with autocrine signaling.少突胶质细胞中髓鞘碱性蛋白的转录表达依赖于功能性 Syntaxin 4:与自分泌信号传导的潜在关联。
Mol Cell Biol. 2015 Feb;35(4):675-87. doi: 10.1128/MCB.01389-14. Epub 2014 Dec 15.

引用本文的文献

1
Antihypertensive Drug Amlodipine Besylate Shows Potential in Alleviating Diabetic Peripheral Neuropathy.抗高血压药物苯磺酸氨氯地平在缓解糖尿病周围神经病变方面显示出潜力。
Diabetes. 2025 Jun 1;74(6):983-997. doi: 10.2337/db24-0403.
2
Simultaneous profiling of native-state proteomes and transcriptomes of neural cell types using proximity labeling.使用邻近标记对神经细胞类型的天然状态蛋白质组和转录组进行同步分析。
bioRxiv. 2025 Feb 1:2025.01.29.635500. doi: 10.1101/2025.01.29.635500.
3
The Fragile X Messenger Ribonucleoprotein 1 Regulates the Morphology and Maturation of Human and Rat Oligodendrocytes.

本文引用的文献

1
Whole Genome Sequencing-Based Mapping and Candidate Identification of Mutations from Fixed Zebrafish Tissue.基于全基因组测序的固定斑马鱼组织突变图谱绘制与候选突变鉴定
G3 (Bethesda). 2017 Oct 5;7(10):3415-3425. doi: 10.1534/g3.117.300212.
2
Regulation of mitochondria-dynactin interaction and mitochondrial retrograde transport in axons.轴突中线粒体-动力蛋白相互作用及线粒体逆行运输的调控
Elife. 2017 Apr 17;6:e22234. doi: 10.7554/eLife.22234.
3
Oligodendrocyte differentiation.少突胶质细胞分化
脆性X信使核糖核蛋白1调节人和大鼠少突胶质细胞的形态和成熟。
Glia. 2025 Jun;73(6):1203-1220. doi: 10.1002/glia.24680. Epub 2025 Feb 10.
4
Progress in the discovery and development of anticancer agents from marine cyanobacteria.从海洋蓝细菌中发现和开发抗癌药物的进展。
Nat Prod Rep. 2025 Feb 19;42(2):208-256. doi: 10.1039/d4np00019f.
5
Molecular Motors in Myelination and Their Misregulation in Disease.髓鞘形成中的分子马达及其在疾病中的调控异常
Mol Neurobiol. 2025 Apr;62(4):4705-4723. doi: 10.1007/s12035-024-04576-9. Epub 2024 Oct 31.
6
Dysregulation of myelination-related genes in schizophrenia.精神分裂症中与髓鞘形成相关基因的失调。
J Neurochem. 2024 Sep;168(9):2227-2242. doi: 10.1111/jnc.16152. Epub 2024 Jul 31.
7
Myelin basic protein mRNA levels affect myelin sheath dimensions, architecture, plasticity, and density of resident glial cells.髓鞘碱性蛋白 mRNA 水平影响髓鞘鞘的尺寸、结构、可塑性以及胶质细胞的密度。
Glia. 2024 Oct;72(10):1893-1914. doi: 10.1002/glia.24589. Epub 2024 Jul 18.
8
A Bioinspired Self-Healing Conductive Hydrogel Promoting Peripheral Nerve Regeneration.一种仿生自修复导电水凝胶促进周围神经再生。
Adv Sci (Weinh). 2023 Oct;10(28):e2302519. doi: 10.1002/advs.202302519. Epub 2023 Aug 23.
9
Submicron-Grooved Films Modulate the Directional Alignment and Biological Function of Schwann Cells.亚微米沟槽薄膜调节雪旺细胞的定向排列和生物学功能。
J Funct Biomater. 2023 Apr 23;14(5):238. doi: 10.3390/jfb14050238.
10
RNA localization to the mitotic spindle is essential for early development and is regulated by kinesin-1 and dynein.RNA 定位于有丝分裂纺锤体对于早期发育至关重要,并且受驱动蛋白-1 和动力蛋白调节。
J Cell Sci. 2023 Mar 1;136(5). doi: 10.1242/jcs.260528. Epub 2023 Mar 6.
Methods Cell Biol. 2016;134:69-96. doi: 10.1016/bs.mcb.2015.12.004. Epub 2016 Feb 28.
4
A novel DYNC1H1 mutation causing spinal muscular atrophy with lower extremity predominance.一个导致下肢优势型脊肌萎缩症的 DYNC1H1 新突变。
Neurol Genet. 2015 Jul 16;1(2):e20. doi: 10.1212/NXG.0000000000000017. eCollection 2015 Aug.
5
Variants in the genes DCTN2, DNAH10, LRIG3, and MYO1A are associated with intermediate Charcot-Marie-Tooth disease in a Norwegian family.在一个挪威家庭中,DCTN2、DNAH10、LRIG3和MYO1A基因的变异与中间型遗传性运动感觉神经病相关。
Acta Neurol Scand. 2016 Jul;134(1):67-75. doi: 10.1111/ane.12515. Epub 2015 Oct 12.
6
CNS myelin wrapping is driven by actin disassembly.中枢神经系统髓鞘形成由肌动蛋白解聚驱动。
Dev Cell. 2015 Jul 27;34(2):152-67. doi: 10.1016/j.devcel.2015.06.011. Epub 2015 Jul 9.
7
Actin filament turnover drives leading edge growth during myelin sheath formation in the central nervous system.肌动蛋白丝周转驱动中枢神经系统髓鞘形成过程中前沿的生长。
Dev Cell. 2015 Jul 27;34(2):139-151. doi: 10.1016/j.devcel.2015.05.013. Epub 2015 Jul 9.
8
Oligodendrocytes: Myelination and Axonal Support.少突胶质细胞:髓鞘形成与轴突支持
Cold Spring Harb Perspect Biol. 2015 Jun 22;8(1):a020479. doi: 10.1101/cshperspect.a020479.
9
Mutation screen reveals novel variants and expands the phenotypes associated with DYNC1H1.突变筛查揭示了新的变异,并扩展了与动力蛋白1重链1(DYNC1H1)相关的表型。
J Neurol. 2015 Sep;262(9):2124-34. doi: 10.1007/s00415-015-7727-2. Epub 2015 Jun 24.
10
Novel mutations expand the clinical spectrum of DYNC1H1-associated spinal muscular atrophy.新型突变扩展了与动力蛋白1重链1(DYNC1H1)相关的脊髓性肌萎缩症的临床谱。
Neurology. 2015 Feb 17;84(7):668-79. doi: 10.1212/WNL.0000000000001269. Epub 2015 Jan 21.