• 文献检索
  • 文档翻译
  • 深度研究
  • 学术资讯
  • Suppr Zotero 插件Zotero 插件
  • 邀请有礼
  • 套餐&价格
  • 历史记录
应用&插件
Suppr Zotero 插件Zotero 插件浏览器插件Mac 客户端Windows 客户端微信小程序
定价
高级版会员购买积分包购买API积分包
服务
文献检索文档翻译深度研究API 文档MCP 服务
关于我们
关于 Suppr公司介绍联系我们用户协议隐私条款
关注我们

Suppr 超能文献

核心技术专利:CN118964589B侵权必究
粤ICP备2023148730 号-1Suppr @ 2026

文献检索

告别复杂PubMed语法,用中文像聊天一样搜索,搜遍4000万医学文献。AI智能推荐,让科研检索更轻松。

立即免费搜索

文件翻译

保留排版,准确专业,支持PDF/Word/PPT等文件格式,支持 12+语言互译。

免费翻译文档

深度研究

AI帮你快速写综述,25分钟生成高质量综述,智能提取关键信息,辅助科研写作。

立即免费体验

定量膜蛋白质组学揭示了富含四跨膜蛋白微结构域在人巨细胞病毒进入过程中的作用。

Quantitative membrane proteomics reveals a role for tetraspanin enriched microdomains during entry of human cytomegalovirus.

作者信息

Viswanathan Kasinath, Verweij Marieke C, John Nessy, Malouli Daniel, Früh Klaus

机构信息

Vaccine and Gene Therapy Institute, Oregon Health and Science University, Beaverton, Oregon, United States of America.

出版信息

PLoS One. 2017 Nov 9;12(11):e0187899. doi: 10.1371/journal.pone.0187899. eCollection 2017.

DOI:10.1371/journal.pone.0187899
PMID:29121670
原文链接:https://pmc.ncbi.nlm.nih.gov/articles/PMC5679760/
Abstract

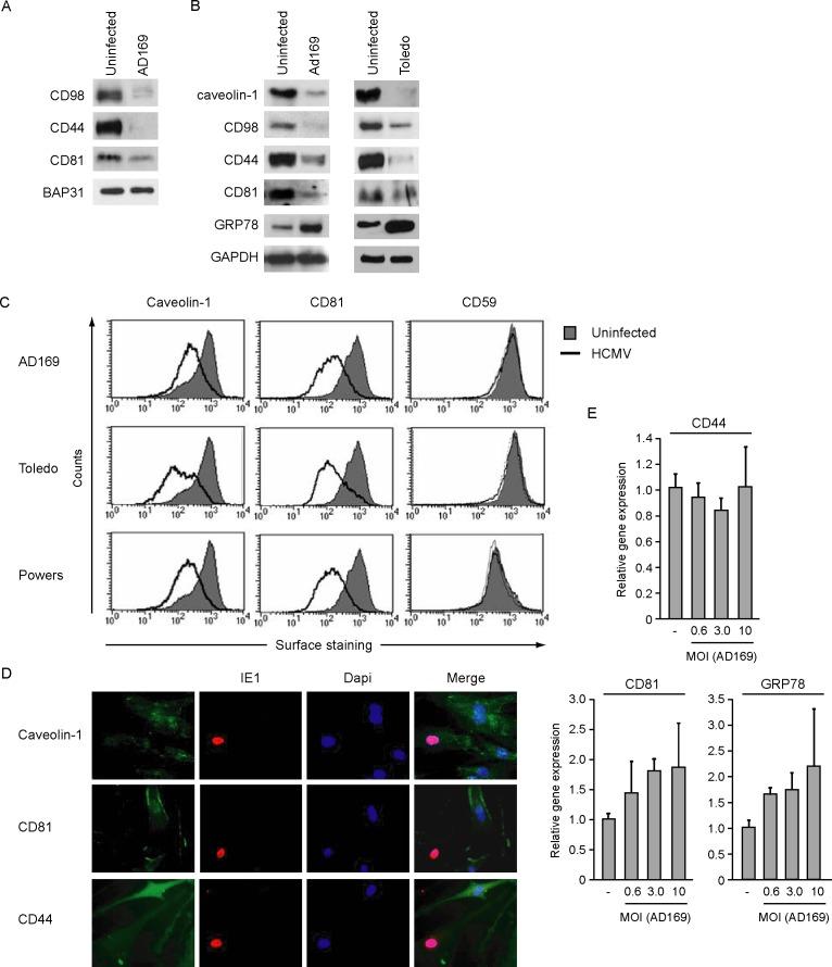
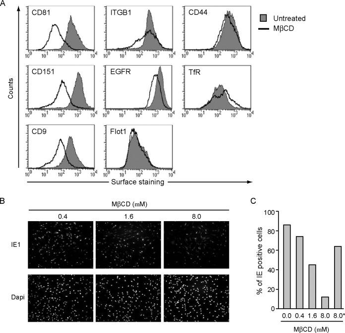
Human cytomegalovirus (HCMV) depends on and modulates multiple host cell membrane proteins during each stage of the viral life cycle. To gain a global view of the impact of HCMV-infection on membrane proteins, we analyzed HCMV-induced changes in the abundance of membrane proteins in fibroblasts using stable isotope labeling with amino acids (SILAC), membrane fractionation and protein identification by two-dimensional liquid chromatography and tandem mass spectrometry. This systematic approach revealed that CD81, CD44, CD98, caveolin-1 and catenin delta-1 were down-regulated during infection whereas GRP-78 was up-regulated. Since CD81 downregulation was also observed during infection with UV-inactivated virus we hypothesized that this tetraspanin is part of the viral entry process. Interestingly, additional members of the tetraspanin family, CD9 and CD151, were also downregulated during HCMV-entry. Since tetraspanin-enriched microdomains (TEM) cluster host cell membrane proteins including known CMV receptors such as integrins, we studied whether TEMs are required for viral entry. When TEMs were disrupted with the cholesterol chelator methyl-β-cylcodextrin, viral entry was inhibited and this inhibition correlated with reduced surface levels of CD81, CD9 and CD151, whereas integrin levels remained unchanged. Furthermore, simultaneous siRNA-mediated knockdown of multiple tetraspanins inhibited viral entry whereas individual knockdown had little effect suggesting essential, but redundant roles for individual tetraspanins during entry. Taken together, our data suggest that TEM act as platforms for receptors utilized by HCMV for entry into cells.

摘要

人巨细胞病毒(HCMV)在病毒生命周期的每个阶段都依赖并调节多种宿主细胞膜蛋白。为了全面了解HCMV感染对膜蛋白的影响,我们使用氨基酸稳定同位素标记(SILAC)、膜分离以及二维液相色谱和串联质谱法进行蛋白质鉴定,分析了HCMV感染引起的成纤维细胞膜蛋白丰度变化。这种系统方法揭示,感染期间CD81、CD44、CD98、小窝蛋白-1和连环蛋白δ-1下调,而GRP-78上调。由于在用紫外线灭活病毒感染期间也观察到CD81下调,我们推测这种四跨膜蛋白是病毒进入过程的一部分。有趣的是,在HCMV进入期间,四跨膜蛋白家族的其他成员CD9和CD151也下调。由于富含四跨膜蛋白的微区(TEM)聚集宿主细胞膜蛋白,包括已知的CMV受体如整合素,我们研究了TEM是否是病毒进入所必需的。当用胆固醇螯合剂甲基-β-环糊精破坏TEM时,病毒进入受到抑制,这种抑制与CD81、CD9和CD151表面水平降低相关,而整合素水平保持不变。此外,同时用siRNA介导的多种四跨膜蛋白敲低抑制了病毒进入,而单独敲低几乎没有效果,这表明单个四跨膜蛋白在进入过程中起重要但冗余的作用。总之,我们的数据表明TEM作为HCMV进入细胞所利用的受体平台。

https://cdn.ncbi.nlm.nih.gov/pmc/blobs/2ae8/5679760/324843d519e0/pone.0187899.g006.jpg
https://cdn.ncbi.nlm.nih.gov/pmc/blobs/2ae8/5679760/d046966e8750/pone.0187899.g001.jpg
https://cdn.ncbi.nlm.nih.gov/pmc/blobs/2ae8/5679760/39107f3d45d7/pone.0187899.g002.jpg
https://cdn.ncbi.nlm.nih.gov/pmc/blobs/2ae8/5679760/8edf16ffac3c/pone.0187899.g003.jpg
https://cdn.ncbi.nlm.nih.gov/pmc/blobs/2ae8/5679760/c084d9cbf844/pone.0187899.g004.jpg
https://cdn.ncbi.nlm.nih.gov/pmc/blobs/2ae8/5679760/ebee8ca9c9a6/pone.0187899.g005.jpg
https://cdn.ncbi.nlm.nih.gov/pmc/blobs/2ae8/5679760/324843d519e0/pone.0187899.g006.jpg
https://cdn.ncbi.nlm.nih.gov/pmc/blobs/2ae8/5679760/d046966e8750/pone.0187899.g001.jpg
https://cdn.ncbi.nlm.nih.gov/pmc/blobs/2ae8/5679760/39107f3d45d7/pone.0187899.g002.jpg
https://cdn.ncbi.nlm.nih.gov/pmc/blobs/2ae8/5679760/8edf16ffac3c/pone.0187899.g003.jpg
https://cdn.ncbi.nlm.nih.gov/pmc/blobs/2ae8/5679760/c084d9cbf844/pone.0187899.g004.jpg
https://cdn.ncbi.nlm.nih.gov/pmc/blobs/2ae8/5679760/ebee8ca9c9a6/pone.0187899.g005.jpg
https://cdn.ncbi.nlm.nih.gov/pmc/blobs/2ae8/5679760/324843d519e0/pone.0187899.g006.jpg

相似文献

1
Quantitative membrane proteomics reveals a role for tetraspanin enriched microdomains during entry of human cytomegalovirus.定量膜蛋白质组学揭示了富含四跨膜蛋白微结构域在人巨细胞病毒进入过程中的作用。
PLoS One. 2017 Nov 9;12(11):e0187899. doi: 10.1371/journal.pone.0187899. eCollection 2017.
2
Tetraspanins in infections by human cytomegalo- and papillomaviruses.人巨细胞病毒和人乳头瘤病毒感染中的四跨膜蛋白
Biochem Soc Trans. 2017 Apr 15;45(2):489-497. doi: 10.1042/BST20160295.
3
Inhibition of Tetraspanin Functions Impairs Human Papillomavirus and Cytomegalovirus Infections.抑制四跨膜蛋白功能可损害人乳头瘤病毒和巨细胞病毒感染。
Int J Mol Sci. 2018 Oct 2;19(10):3007. doi: 10.3390/ijms19103007.
4
Coronavirus and influenza virus proteolytic priming takes place in tetraspanin-enriched membrane microdomains.冠状病毒和流感病毒的蛋白水解引发作用发生在富含四跨膜蛋白的膜微区中。
J Virol. 2015 Jun;89(11):6093-104. doi: 10.1128/JVI.00543-15. Epub 2015 Apr 1.
5
Significance of palmitoylation of CD81 on its association with tetraspanin-enriched microdomains and mediating hepatitis C virus cell entry.CD81 棕榈酰化在其与富含四跨膜蛋白微区的关联及介导丙型肝炎病毒细胞进入中的意义。
Virology. 2012 Aug 1;429(2):112-23. doi: 10.1016/j.virol.2012.03.002. Epub 2012 May 4.
6
Clathrin- and caveolin-independent entry of human papillomavirus type 16--involvement of tetraspanin-enriched microdomains (TEMs).人乳头瘤病毒16型不依赖网格蛋白和小窝蛋白的内吞作用——富含四跨膜蛋白微区(TEMs)的参与
PLoS One. 2008 Oct 2;3(10):e3313. doi: 10.1371/journal.pone.0003313.
7
Tetraspanin Assemblies in Virus Infection.四跨膜蛋白在病毒感染中的作用。
Front Immunol. 2018 May 25;9:1140. doi: 10.3389/fimmu.2018.01140. eCollection 2018.
8
Tetraspanin-enriched Microdomain Containing CD151, CD9, and TSPAN 8 - Potential Mediators of Entry and Exit Mechanisms in Respiratory Viruses Including SARS-CoV-2.富含四跨膜蛋白的微结构域包含CD151、CD9和TSPAN 8——包括SARS-CoV-2在内的呼吸道病毒进入和退出机制的潜在介质。
Curr Pharm Des. 2022;28(46):3649-3657. doi: 10.2174/1381612828666220907105543.
9
Tetraspanin CD151 Promotes Initial Events in Human Cytomegalovirus Infection.四跨膜蛋白CD151促进人巨细胞病毒感染的起始事件。
J Virol. 2016 Jun 24;90(14):6430-42. doi: 10.1128/JVI.00145-16. Print 2016 Jul 15.
10
Microscopic clusters feature the composition of biochemical tetraspanin-assemblies and constitute building-blocks of tetraspanin enriched domains.微观簇的特征在于生物化学四跨膜蛋白组装体的组成,并且构成四跨膜蛋白富集域的构建块。
Sci Rep. 2024 Jan 24;14(1):2093. doi: 10.1038/s41598-024-52615-1.

引用本文的文献

1
Inclusion of ΑVβ3 integrin into extracellular vesicles in a caveolin-1 tyrosine-14- phosphorylation dependent manner and subsequent transfer to recipient melanoma cells promotes migration, invasion and metastasis.αVβ3整合素以一种依赖小窝蛋白-1酪氨酸-14磷酸化的方式被纳入细胞外囊泡,随后转移至受体黑素瘤细胞,促进迁移、侵袭和转移。
Cell Commun Signal. 2025 Mar 17;23(1):139. doi: 10.1186/s12964-025-02131-0.
2
A Primer on Proteomic Characterization of Intercellular Communication in a Virus Microenvironment.病毒微环境中细胞间通讯的蛋白质组学表征入门
Mol Cell Proteomics. 2025 Mar;24(3):100913. doi: 10.1016/j.mcpro.2025.100913. Epub 2025 Jan 23.
3

本文引用的文献

1
Human cytomegalovirus glycoprotein complex gH/gL/gO uses PDGFR-α as a key for entry.人巨细胞病毒糖蛋白复合物gH/gL/gO利用血小板衍生生长因子受体α作为进入细胞的关键因素。
PLoS Pathog. 2017 Apr 12;13(4):e1006281. doi: 10.1371/journal.ppat.1006281. eCollection 2017 Apr.
2
Tetraspanin CD151 Promotes Initial Events in Human Cytomegalovirus Infection.四跨膜蛋白CD151促进人巨细胞病毒感染的起始事件。
J Virol. 2016 Jun 24;90(14):6430-42. doi: 10.1128/JVI.00145-16. Print 2016 Jul 15.
3
Involvement of CD9 and PDGFR in migration is evolutionarily conserved from Drosophila glia to human glioma.
The Tetraspanin CD81 Is a Host Factor for Chikungunya Virus Replication.
四跨膜蛋白 CD81 是基孔肯雅病毒复制的宿主因子。
mBio. 2022 Jun 28;13(3):e0073122. doi: 10.1128/mbio.00731-22. Epub 2022 May 25.
4
Light-mediated discovery of surfaceome nanoscale organization and intercellular receptor interaction networks.基于光遗传学的细胞表面组学纳米尺度组织和细胞间受体相互作用网络的发现
Nat Commun. 2021 Dec 2;12(1):7036. doi: 10.1038/s41467-021-27280-x.
5
Human Cytomegalovirus Infection Changes the Pattern of Surface Markers of Small Extracellular Vesicles Isolated From First Trimester Placental Long-Term Histocultures.人巨细胞病毒感染改变了从孕早期胎盘长期组织培养物中分离出的小细胞外囊泡的表面标志物模式。
Front Cell Dev Biol. 2021 Sep 10;9:689122. doi: 10.3389/fcell.2021.689122. eCollection 2021.
6
Lights and Shadows of TORCH Infection Proteomics.TORCH 感染蛋白质组学的光明与阴影。
Genes (Basel). 2020 Aug 5;11(8):894. doi: 10.3390/genes11080894.
7
Temporal dynamics of protein complex formation and dissociation during human cytomegalovirus infection.人巨细胞病毒感染过程中蛋白质复合物形成与解离的时间动态变化。
Nat Commun. 2020 Feb 10;11(1):806. doi: 10.1038/s41467-020-14586-5.
8
The Pancreatic Cancer-Initiating Cell Marker CD44v6 Affects Transcription, Translation, and Signaling: Consequences for Exosome Composition and Delivery.胰腺癌起始细胞标志物CD44v6影响转录、翻译和信号传导:对外泌体组成和传递的影响
J Oncol. 2019 Aug 7;2019:3516973. doi: 10.1155/2019/3516973. eCollection 2019.
9
Hepatitis C Virus Entry: Protein Interactions and Fusion Determinants Governing Productive Hepatocyte Invasion.丙型肝炎病毒进入:决定有效感染肝细胞的蛋白相互作用和融合决定因素。
Cold Spring Harb Perspect Med. 2020 Feb 3;10(2):a036830. doi: 10.1101/cshperspect.a036830.
10
Biogenesis of Extracellular Vesicles during Herpes Simplex Virus 1 Infection: Role of the CD63 Tetraspanin.单纯疱疹病毒 1 感染期间细胞外囊泡的生物发生:CD63 四跨膜蛋白的作用。
J Virol. 2019 Jan 4;93(2). doi: 10.1128/JVI.01850-18. Print 2019 Jan 15.
CD9和血小板衍生生长因子受体(PDGFR)在迁移过程中的作用从果蝇神经胶质细胞到人类神经胶质瘤在进化上是保守的。
J Neurooncol. 2015 Sep;124(3):373-83. doi: 10.1007/s11060-015-1864-4. Epub 2015 Jul 30.
4
Charming neighborhoods on the cell surface: plasma membrane microdomains regulate receptor tyrosine kinase signaling.细胞表面迷人的区域:质膜微结构域调控受体酪氨酸激酶信号传导。
Cell Signal. 2015 Oct;27(10):1963-76. doi: 10.1016/j.cellsig.2015.07.004. Epub 2015 Jul 9.
5
Epitope Mapping of Antibodies Suggests the Novel Membrane Topology of B-Cell Receptor Associated Protein 31 on the Cell Surface of Embryonic Stem Cells: The Novel Membrane Topology of BAP31.抗体的表位作图揭示了胚胎干细胞表面B细胞受体相关蛋白31的新型膜拓扑结构:BAP31的新型膜拓扑结构
PLoS One. 2015 Jun 23;10(6):e0130670. doi: 10.1371/journal.pone.0130670. eCollection 2015.
6
KSHV attachment and entry are dependent on αVβ3 integrin localized to specific cell surface microdomains and do not correlate with the presence of heparan sulfate.卡波西肉瘤相关疱疹病毒的附着和进入依赖于定位于特定细胞表面微域的 αVβ3 整联蛋白,与硫酸乙酰肝素的存在无关。
Virology. 2014 Sep;464-465:118-133. doi: 10.1016/j.virol.2014.06.035. Epub 2014 Jul 24.
7
Quantitative temporal viromics: an approach to investigate host-pathogen interaction.定量时间病毒组学:一种研究宿主-病原体相互作用的方法。
Cell. 2014 Jun 5;157(6):1460-1472. doi: 10.1016/j.cell.2014.04.028.
8
HCMV glycoprotein B is expressed in primary glioblastomas and enhances growth and invasiveness via PDGFR-alpha activation.人巨细胞病毒糖蛋白B在原发性胶质母细胞瘤中表达,并通过激活血小板衍生生长因子受体α增强肿瘤生长和侵袭能力。
Oncotarget. 2014 Feb 28;5(4):1091-100. doi: 10.18632/oncotarget.1787.
9
Functional genomics approaches to understand cytomegalovirus replication, latency and pathogenesis.功能性基因组学方法研究巨细胞病毒复制、潜伏和发病机制。
Curr Opin Virol. 2013 Aug;3(4):408-15. doi: 10.1016/j.coviro.2013.06.002. Epub 2013 Jun 29.
10
Human papillomavirus types 16, 18, and 31 share similar endocytic requirements for entry.人乳头瘤病毒 16 型、18 型和 31 型在进入时具有相似的内吞需求。
J Virol. 2013 Jul;87(13):7765-73. doi: 10.1128/JVI.00370-13. Epub 2013 Apr 24.