• 文献检索
  • 文档翻译
  • 深度研究
  • 学术资讯
  • Suppr Zotero 插件Zotero 插件
  • 邀请有礼
  • 套餐&价格
  • 历史记录
应用&插件
Suppr Zotero 插件Zotero 插件浏览器插件Mac 客户端Windows 客户端微信小程序
定价
高级版会员购买积分包购买API积分包
服务
文献检索文档翻译深度研究API 文档MCP 服务
关于我们
关于 Suppr公司介绍联系我们用户协议隐私条款
关注我们

Suppr 超能文献

核心技术专利:CN118964589B侵权必究
粤ICP备2023148730 号-1Suppr @ 2026

文献检索

告别复杂PubMed语法,用中文像聊天一样搜索,搜遍4000万医学文献。AI智能推荐,让科研检索更轻松。

立即免费搜索

文件翻译

保留排版,准确专业,支持PDF/Word/PPT等文件格式,支持 12+语言互译。

免费翻译文档

深度研究

AI帮你快速写综述,25分钟生成高质量综述,智能提取关键信息,辅助科研写作。

立即免费体验

成人复原力量表(RSA)的心理测量特性及其在西班牙裔拉丁裔社区样本中与生活压力、焦虑和抑郁的关系。

Psychometric properties of the Resilience Scale for Adults (RSA) and its relationship with life-stress, anxiety and depression in a Hispanic Latin-American community sample.

作者信息

Morote Roxanna, Hjemdal Odin, Martinez Uribe Patricia, Corveleyn Jozef

机构信息

Department of Psychology, Norwegian University of Science and Technology, Trondheim, Norway.

Department of Psychology, Catholic University of Peru, Lima, Peru.

出版信息

PLoS One. 2017 Nov 10;12(11):e0187954. doi: 10.1371/journal.pone.0187954. eCollection 2017.

DOI:10.1371/journal.pone.0187954
PMID:29125876
原文链接:https://pmc.ncbi.nlm.nih.gov/articles/PMC5681258/
Abstract

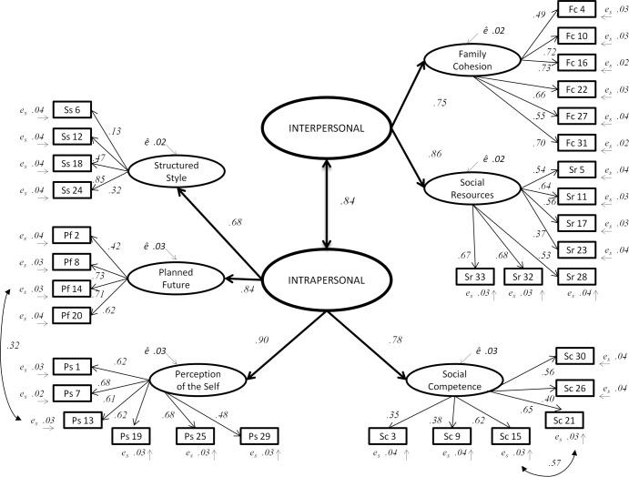
Resilience is a multi-dimensional construct associated with health and well-being. At present, we do not yet have a valid, scientific instrument that is designed to evaluate adult resilience in Spanish-speaking countries and that accounts for family, social and individual components. This study aimed at investigating the construct and cross-cultural validity of the Resilience Scale for Adults (RSA) by combining Confirmatory Factor Analysis (CFA), Multidimensional Scaling (MDS) and Hierarchical Regression models in a Hispanic Latin-American group. A community sample of 805 adults answered the RSA, Spanish Language Stressful Life-Events checklist (SL-SLE), and the Hopkins Symptom Checklist-25 (HSCL-25). First-order CFA verified the six factors structure for the RSA (RMSEA = .037, SRMR = .047, CFI = .91, TLI = .90). Five RSA scales and total score have good internal consistency (scales α > .70; total score α = .90). Two second-order CFA verified the intrapersonal and interpersonal dimensions of the protector factors of resilience, as well as their commonality and uniqueness with affective symptoms (anxiety and depression). An exploratory MDS reproduced the relations of RSA items and factors at first and second-order levels against random simulated data, thereby providing initial evidence of its cross-cultural validity in a Spanish-speaking group. The Four-steps hierarchical model showed that the RSA scales are the strongest predictors of anxiety and depression-greater than gender, age, education and stressful life-events. Three RSA scales are significant unique predictors of affective symptoms. In addition, similar to findings in diverse cultural settings, resilience is positively associated with age but not with education. Women report higher scores of Social Resources and Social Competence and lower scores of Perception of the Self. In conclusion, this study demonstrates the construct and criterion-related validity of the RSA in broad, diverse and Spanish speaking sample.

摘要

复原力是一个与健康和幸福相关的多维度概念。目前,我们还没有一个有效的科学工具来评估西班牙语国家成年人的复原力,且该工具要考虑到家庭、社会和个人因素。本研究旨在通过在西班牙裔拉丁美洲群体中结合验证性因素分析(CFA)、多维尺度分析(MDS)和层次回归模型,来探究成人复原力量表(RSA)的结构和跨文化效度。一个由805名成年人组成的社区样本回答了RSA、西班牙语应激性生活事件清单(SL-SLE)和霍普金斯症状清单-25(HSCL-25)。一阶CFA验证了RSA的六因素结构(RMSEA = .037,SRMR = .047,CFI = .91,TLI = .90)。五个RSA分量表和总分具有良好的内部一致性(分量表α > .70;总分α = .90)。二阶CFA验证了复原力保护因素的人际和个人维度,以及它们与情感症状(焦虑和抑郁)的共性和独特性。探索性MDS再现了RSA项目和因素在一阶和二阶水平上与随机模拟数据的关系,从而为其在说西班牙语群体中的跨文化效度提供了初步证据。四步层次模型表明,RSA分量表是焦虑和抑郁的最强预测因子——比性别、年龄、教育程度和应激性生活事件更强。三个RSA分量表是情感症状的显著独特预测因子。此外,与不同文化背景下的研究结果相似,复原力与年龄呈正相关,但与教育程度无关。女性在社会资源和社会能力方面得分较高,而在自我认知方面得分较低。总之,本研究证明了RSA在广泛、多样的说西班牙语样本中的结构效度和与标准相关的效度。

https://cdn.ncbi.nlm.nih.gov/pmc/blobs/7877/5681258/5ac13d87cf1a/pone.0187954.g002.jpg
https://cdn.ncbi.nlm.nih.gov/pmc/blobs/7877/5681258/cb56a131d172/pone.0187954.g001.jpg
https://cdn.ncbi.nlm.nih.gov/pmc/blobs/7877/5681258/5ac13d87cf1a/pone.0187954.g002.jpg
https://cdn.ncbi.nlm.nih.gov/pmc/blobs/7877/5681258/cb56a131d172/pone.0187954.g001.jpg
https://cdn.ncbi.nlm.nih.gov/pmc/blobs/7877/5681258/5ac13d87cf1a/pone.0187954.g002.jpg

相似文献

1
Psychometric properties of the Resilience Scale for Adults (RSA) and its relationship with life-stress, anxiety and depression in a Hispanic Latin-American community sample.成人复原力量表(RSA)的心理测量特性及其在西班牙裔拉丁裔社区样本中与生活压力、焦虑和抑郁的关系。
PLoS One. 2017 Nov 10;12(11):e0187954. doi: 10.1371/journal.pone.0187954. eCollection 2017.
2
Resilience or hope? Incremental and convergent validity of the resilience scale for adults (RSA) and the Herth hope scale (HHS) in the prediction of anxiety and depression.韧性或希望?成人韧性量表(RSA)和赫特希望量表(HHS)在预测焦虑和抑郁方面的增量和收敛效度。
BMC Psychol. 2017 Oct 27;5(1):36. doi: 10.1186/s40359-017-0205-0.
3
Resilience is a good predictor of hopelessness even after accounting for stressful life events, mood and personality (NEO-PI-R).即使考虑到生活压力事件、情绪和个性(NEO-PI-R),韧性也是绝望的一个很好的预测指标。
Scand J Psychol. 2012 Apr;53(2):174-80. doi: 10.1111/j.1467-9450.2011.00928.x. Epub 2011 Nov 17.
4
Resilience in a reborn nation: Validation of the Lithuanian Resilience Scale for Adults (RSA).重生国家的复原力:立陶宛成人复原力量表(RSA)的验证
Compr Psychiatry. 2015 Jul;60:126-33. doi: 10.1016/j.comppsych.2015.02.003. Epub 2015 Feb 17.
5
The measurement scale of resilience among family caregivers of children with cancer: a psychometric evaluation.癌症患儿家庭照顾者韧性测量量表:心理测量学评估。
BMC Public Health. 2019 Aug 27;19(1):1164. doi: 10.1186/s12889-019-7512-8.
6
Cross-cultural validation of the Resilience Scale for Adults (RSA) in Iran.伊朗成人复原力量表(RSA)的跨文化验证
Scand J Psychol. 2010 Oct;51(5):418-25. doi: 10.1111/j.1467-9450.2009.00794.x.
7
Assessing health-related resiliency in HIV+ Latin women: Preliminary psychometric findings.评估感染艾滋病毒的拉丁裔女性与健康相关的复原力:初步心理测量结果。
PLoS One. 2017 Jul 19;12(7):e0181253. doi: 10.1371/journal.pone.0181253. eCollection 2017.
8
Factor structure and psychometric properties of the resilience scale in a spanish chronic musculoskeletal pain sample.中文版韧性量表在西班牙慢性肌肉骨骼疼痛样本中的因子结构和心理测量特性。
J Pain. 2012 Nov;13(11):1090-8. doi: 10.1016/j.jpain.2012.08.005. Epub 2012 Oct 12.
9
The relationship between resilience and loneliness elucidated by a Danish version of the resilience scale for adults.成人韧性量表丹麦版本揭示的韧性与孤独之间的关系。
BMC Psychol. 2020 Dec 10;8(1):131. doi: 10.1186/s40359-020-00493-3.
10
Social-Ecological measure of resilience: an adapted measure for Persian-speaking university students.复原力的社会生态测量:一种适用于说波斯语大学生的测量方法。
Health Promot Perspect. 2020 Jul 12;10(3):207-219. doi: 10.34172/hpp.2020.34. eCollection 2020.

引用本文的文献

1
Resilience-promoting social networks among unpaid dementia caregivers: protocol for a mixed-methods, 2-year exploratory study.unpaid dementia caregivers:一项为期2年的混合方法探索性研究方案
BMJ Open. 2025 Feb 16;15(2):e090528. doi: 10.1136/bmjopen-2024-090528.
2
Social-Ecological Determinants of Suicidal Ideation Among Sexual and Gender Minority Adults: A Cross-Sectional Study in the United States.性少数和性别少数成年人性自杀意念的社会生态决定因素:美国的一项横断面研究
Healthcare (Basel). 2024 Dec 16;12(24):2540. doi: 10.3390/healthcare12242540.
3
The relationship between the psychological resilience and post-traumatic growth of college students during the COVID-19 pandemic: a model of conditioned processes mediated by negative emotions and moderated by deliberate rumination.

本文引用的文献

1
Resilience factors play an important role in the mental health of parents when children survive acute lymphoblastic leukaemia.当孩子从急性淋巴细胞白血病中康复时,复原力因素对父母的心理健康起着重要作用。
Acta Paediatr. 2016 Jan;105(1):e30-4. doi: 10.1111/apa.13232. Epub 2015 Nov 12.
2
The cross-cultural validity of the Resilience Scale for Adults: a comparison between Norway and Brazil.成人韧性量表的跨文化效度:挪威与巴西的比较。
BMC Psychol. 2015 Jun 18;3(1):18. doi: 10.1186/s40359-015-0076-1. eCollection 2015.
3
Resilience in a reborn nation: Validation of the Lithuanian Resilience Scale for Adults (RSA).
新冠肺炎疫情期间大学生心理弹性与创伤后成长的关系:中介负性情绪和调节定向沉思的条件过程模型。
BMC Psychol. 2024 Jun 19;12(1):357. doi: 10.1186/s40359-024-01853-z.
4
Psychological Resilience and Hardiness as Protective Factors in the Relationship Between Depression/Anxiety and Well-Being: Exploratory and Confirmatory Evidence.心理韧性和坚毅作为抑郁/焦虑与幸福感关系中的保护因素:探索性和验证性证据
Pers Individ Dif. 2024 Jul;225. doi: 10.1016/j.paid.2024.112664. Epub 2024 Apr 23.
5
Stressful life events and resilience in individuals with and without a history of eating disorders: a latent class analysis.有或无饮食失调史个体的应激性生活事件与心理韧性:一项潜在类别分析
J Eat Disord. 2023 Oct 16;11(1):184. doi: 10.1186/s40337-023-00907-8.
6
Measuring Resilience in Long-term Sick-listed Individuals: Validation of the Resilience Scale for Adults.测量长期请病假人员的适应力:成人适应力量表的验证。
J Occup Rehabil. 2023 Dec;33(4):713-722. doi: 10.1007/s10926-023-10100-y. Epub 2023 Mar 27.
7
Psychometric Properties of Scales Measuring Resilience in U.S. Latinx Populations: A Systematic Review.美国拉丁裔人群复原力测量量表的心理测量特性:一项系统综述
Health Equity. 2023 Mar 3;7(1):148-160. doi: 10.1089/heq.2022.0123. eCollection 2023.
8
Resilience in Stroke Patients: A Concept Analysis.中风患者的复原力:一项概念分析。
Healthcare (Basel). 2022 Nov 14;10(11):2281. doi: 10.3390/healthcare10112281.
9
Sleep Disorders and Their Associated Factors during the COVID-19 Pandemic: Data from Peruvian Medical Students.COVID-19 大流行期间的睡眠障碍及其相关因素:来自秘鲁医学生的数据。
Medicina (Kaunas). 2022 Sep 22;58(10):1325. doi: 10.3390/medicina58101325.
10
Negative emotions and creativity among Chinese college students during the COVID-19 pandemic: the mediating role of psychological resilience and the moderating role of posttraumatic growth.新冠疫情期间中国大学生的负面情绪与创造力:心理韧性的中介作用及创伤后成长的调节作用
Arch Public Health. 2022 Aug 22;80(1):194. doi: 10.1186/s13690-022-00954-8.
重生国家的复原力:立陶宛成人复原力量表(RSA)的验证
Compr Psychiatry. 2015 Jul;60:126-33. doi: 10.1016/j.comppsych.2015.02.003. Epub 2015 Feb 17.
4
Life stress as a determinant of emotional well-being: development and validation of a Spanish-Language Checklist of Stressful Life Events.生活压力作为情绪健康的决定因素:西班牙语生活应激事件清单的编制与验证
Health Psychol Behav Med. 2014 Jan 1;2(1):390-411. doi: 10.1080/21642850.2014.897624. Epub 2014 Apr 4.
5
Resilience Scale-25 Spanish version: validation and assessment in eating disorders.25 项韧性量表西班牙语版:在进食障碍中的验证和评估。
Eat Behav. 2014 Aug;15(3):460-3. doi: 10.1016/j.eatbeh.2014.06.010. Epub 2014 Jun 20.
6
Validity and reliability of the Spanish version of the 10-item CD-RISC in patients with fibromyalgia.中文版 10 项 CD-RISC 在纤维肌痛患者中的信度和效度。
Health Qual Life Outcomes. 2014 Feb 1;12:14. doi: 10.1186/1477-7525-12-14.
7
Stress physiology and developmental psychopathology: past, present, and future.应激生理学与发展心理病理学:过去、现在与未来。
Dev Psychopathol. 2013 Nov;25(4 Pt 2):1359-73. doi: 10.1017/S0954579413000667.
8
Psychometric properties of Connor-Davidson Resilience Scale in a Spanish sample of entrepreneurs.康纳-戴维森韧性量表在西班牙企业家样本中的心理测量特性。
Psicothema. 2013;25(2):245-51. doi: 10.7334/psicothema2012.183.
9
Association between older age and more successful aging: critical role of resilience and depression.年龄增长与更成功的衰老之间的关联:韧性和抑郁的关键作用。
Am J Psychiatry. 2013 Feb;170(2):188-96. doi: 10.1176/appi.ajp.2012.12030386.
10
Factor structure and psychometric properties of the resilience scale in a spanish chronic musculoskeletal pain sample.中文版韧性量表在西班牙慢性肌肉骨骼疼痛样本中的因子结构和心理测量特性。
J Pain. 2012 Nov;13(11):1090-8. doi: 10.1016/j.jpain.2012.08.005. Epub 2012 Oct 12.