• 文献检索
  • 文档翻译
  • 深度研究
  • 学术资讯
  • Suppr Zotero 插件Zotero 插件
  • 邀请有礼
  • 套餐&价格
  • 历史记录
应用&插件
Suppr Zotero 插件Zotero 插件浏览器插件Mac 客户端Windows 客户端微信小程序
定价
高级版会员购买积分包购买API积分包
服务
文献检索文档翻译深度研究API 文档MCP 服务
关于我们
关于 Suppr公司介绍联系我们用户协议隐私条款
关注我们

Suppr 超能文献

核心技术专利:CN118964589B侵权必究
粤ICP备2023148730 号-1Suppr @ 2026

文献检索

告别复杂PubMed语法,用中文像聊天一样搜索,搜遍4000万医学文献。AI智能推荐,让科研检索更轻松。

立即免费搜索

文件翻译

保留排版,准确专业,支持PDF/Word/PPT等文件格式,支持 12+语言互译。

免费翻译文档

深度研究

AI帮你快速写综述,25分钟生成高质量综述,智能提取关键信息,辅助科研写作。

立即免费体验

德古醇,一种 Aurora B 激酶抑制剂,在人食管鳞癌细胞中表现出强大的抗肿瘤作用。

Deguelin, an Aurora B Kinase Inhibitor, Exhibits Potent Anti-Tumor Effect in Human Esophageal Squamous Cell Carcinoma.

机构信息

Department of Cancer Biology, Lerner Research Institute, Cleveland Clinic, 9500 Euclid Avenue, Cleveland, OH 44195, USA.

Department of Radiology, The Third Xiangya Hospital of Central South University, Changsha, Hunan 410013, PR China; Cell Transplantation and Gene Therapy Institute, The Third Xiangya Hospital of Central South University, Changsha, Hunan 410013, PR China.

出版信息

EBioMedicine. 2017 Dec;26:100-111. doi: 10.1016/j.ebiom.2017.10.030. Epub 2017 Nov 3.

DOI:10.1016/j.ebiom.2017.10.030
PMID:29129699
原文链接:https://pmc.ncbi.nlm.nih.gov/articles/PMC5832566/
Abstract

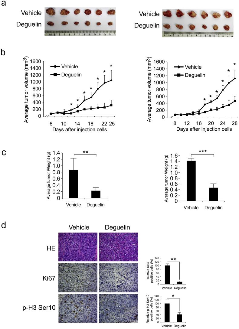
Aurora B kinase has emerged as a key regulator of mitosis and deregulation of Aurora B activity is closely related to the development and progression of human cancers. In the present study, we found that Aurora B is overexpressed in human esophageal squamous cell carcinoma (ESCC), high levels of Aurora B protein were associated with a worse overall survival rate in ESCC patients. Depleting of Aurora B blunted the malignant phenotypes in ESCC cells. Importantly, we demonstrated that a natural compound, deguelin, has a profound anti-tumor effect on ESCC via inhibiting Aurora B activity. Deguelin potently inhibited in vitro Aurora B kinase activity. The in silico docking study further indicated that deguelin was docked into the ATP-binding pocket of Aurora B. Inhibition of Aurora B activity attenuated growth of ESCC cells, resulted in G2/M cell cycle arrest, polyploidy cells formation, and apoptosis induction. Knocking down of Aurora B decreased the sensitivity of ESCC cells to deguelin. The in vivo results showed that deguelin blocked the phosphorylation of histone H3 and inhibited the growth of ESCC tumor xenografts. Overall, we identified deguelin as an effective Aurora B inhibitor, which deserves further studies in other animal models and ESCC treatment.

摘要

极光激酶 B 已成为有丝分裂的关键调节因子,极光激酶 B 活性的失调与人类癌症的发生和发展密切相关。在本研究中,我们发现极光激酶 B 在人食管鳞状细胞癌(ESCC)中过度表达,极光 B 蛋白水平高与 ESCC 患者的总生存率降低有关。敲低 Aurora B 可减弱 ESCC 细胞的恶性表型。重要的是,我们证明了一种天然化合物,裂环烯醚萜醇,通过抑制 Aurora B 活性对 ESCC 具有显著的抗肿瘤作用。裂环烯醚萜醇能有效地抑制体外 Aurora B 激酶活性。计算机对接研究进一步表明,裂环烯醚萜醇与 Aurora B 的 ATP 结合口袋结合。抑制 Aurora B 活性可减弱 ESCC 细胞的生长,导致 G2/M 细胞周期停滞、多倍体细胞形成和凋亡诱导。敲低 Aurora B 可降低 ESCC 细胞对裂环烯醚萜醇的敏感性。体内结果表明,裂环烯醚萜醇可阻断组蛋白 H3 的磷酸化,并抑制 ESCC 肿瘤异种移植物的生长。总的来说,我们确定裂环烯醚萜醇是一种有效的 Aurora B 抑制剂,值得在其他动物模型和 ESCC 治疗中进一步研究。

https://cdn.ncbi.nlm.nih.gov/pmc/blobs/ff00/5832566/c2bcf180530f/gr11.jpg
https://cdn.ncbi.nlm.nih.gov/pmc/blobs/ff00/5832566/bb46bac6adb6/gr1.jpg
https://cdn.ncbi.nlm.nih.gov/pmc/blobs/ff00/5832566/7e9d37fae62b/gr2.jpg
https://cdn.ncbi.nlm.nih.gov/pmc/blobs/ff00/5832566/cc77d4082de5/gr3.jpg
https://cdn.ncbi.nlm.nih.gov/pmc/blobs/ff00/5832566/adb9b5f3aad0/gr4.jpg
https://cdn.ncbi.nlm.nih.gov/pmc/blobs/ff00/5832566/e81d38cd8eff/gr5.jpg
https://cdn.ncbi.nlm.nih.gov/pmc/blobs/ff00/5832566/12afa74f94ca/gr6.jpg
https://cdn.ncbi.nlm.nih.gov/pmc/blobs/ff00/5832566/b6e56b0c9444/gr7.jpg
https://cdn.ncbi.nlm.nih.gov/pmc/blobs/ff00/5832566/31605f74fcff/gr8.jpg
https://cdn.ncbi.nlm.nih.gov/pmc/blobs/ff00/5832566/6ef3f49f7d69/gr9.jpg
https://cdn.ncbi.nlm.nih.gov/pmc/blobs/ff00/5832566/50f490a40c61/gr10.jpg
https://cdn.ncbi.nlm.nih.gov/pmc/blobs/ff00/5832566/c2bcf180530f/gr11.jpg
https://cdn.ncbi.nlm.nih.gov/pmc/blobs/ff00/5832566/bb46bac6adb6/gr1.jpg
https://cdn.ncbi.nlm.nih.gov/pmc/blobs/ff00/5832566/7e9d37fae62b/gr2.jpg
https://cdn.ncbi.nlm.nih.gov/pmc/blobs/ff00/5832566/cc77d4082de5/gr3.jpg
https://cdn.ncbi.nlm.nih.gov/pmc/blobs/ff00/5832566/adb9b5f3aad0/gr4.jpg
https://cdn.ncbi.nlm.nih.gov/pmc/blobs/ff00/5832566/e81d38cd8eff/gr5.jpg
https://cdn.ncbi.nlm.nih.gov/pmc/blobs/ff00/5832566/12afa74f94ca/gr6.jpg
https://cdn.ncbi.nlm.nih.gov/pmc/blobs/ff00/5832566/b6e56b0c9444/gr7.jpg
https://cdn.ncbi.nlm.nih.gov/pmc/blobs/ff00/5832566/31605f74fcff/gr8.jpg
https://cdn.ncbi.nlm.nih.gov/pmc/blobs/ff00/5832566/6ef3f49f7d69/gr9.jpg
https://cdn.ncbi.nlm.nih.gov/pmc/blobs/ff00/5832566/50f490a40c61/gr10.jpg
https://cdn.ncbi.nlm.nih.gov/pmc/blobs/ff00/5832566/c2bcf180530f/gr11.jpg

相似文献

1
Deguelin, an Aurora B Kinase Inhibitor, Exhibits Potent Anti-Tumor Effect in Human Esophageal Squamous Cell Carcinoma.德古醇,一种 Aurora B 激酶抑制剂,在人食管鳞癌细胞中表现出强大的抗肿瘤作用。
EBioMedicine. 2017 Dec;26:100-111. doi: 10.1016/j.ebiom.2017.10.030. Epub 2017 Nov 3.
2
Effect of sinomenine hydrochloride on radiosensitivity of esophageal squamous cell carcinoma cells.盐酸青藤碱对食管鳞癌细胞放射敏感性的影响。
Oncol Rep. 2018 Apr;39(4):1601-1608. doi: 10.3892/or.2018.6228. Epub 2018 Jan 22.
3
Targeting Aurora B kinase with Tanshinone IIA suppresses tumor growth and overcomes radioresistance.丹参酮 IIA 靶向 Aurora B 激酶抑制肿瘤生长并克服放射抵抗。
Cell Death Dis. 2021 Feb 4;12(2):152. doi: 10.1038/s41419-021-03434-z.
4
Isoalantolactone Inhibits Esophageal Squamous Cell Carcinoma Growth Through Downregulation of MicroRNA-21 and Derepression of PDCD4.异土木香内酯通过下调 microRNA-21 和解除 PDCD4 的抑制作用抑制食管鳞癌细胞生长。
Dig Dis Sci. 2018 Sep;63(9):2285-2293. doi: 10.1007/s10620-018-5119-z. Epub 2018 May 21.
5
PRIMA-1 induces p53-mediated apoptosis by upregulating Noxa in esophageal squamous cell carcinoma with TP53 missense mutation.PRIMA-1通过上调Noxa在具有TP53错义突变的食管鳞状细胞癌中诱导p53介导的细胞凋亡。
Cancer Sci. 2018 Feb;109(2):412-421. doi: 10.1111/cas.13454. Epub 2017 Dec 28.
6
Deguelin, a Novel Anti-Tumorigenic Agent in Human Esophageal Squamous Cell Carcinoma.鱼藤素,一种用于人类食管鳞状细胞癌的新型抗肿瘤剂。
EBioMedicine. 2017 Dec;26:10. doi: 10.1016/j.ebiom.2017.11.010. Epub 2017 Nov 16.
7
CDK4/6 inhibitor-SHR6390 exerts potent antitumor activity in esophageal squamous cell carcinoma by inhibiting phosphorylated Rb and inducing G1 cell cycle arrest.CDK4/6抑制剂SHR6390通过抑制磷酸化Rb并诱导G1期细胞周期阻滞,在食管鳞状细胞癌中发挥强大的抗肿瘤活性。
J Transl Med. 2017 Jun 2;15(1):127. doi: 10.1186/s12967-017-1231-7.
8
Anti-cancer Effects of a Novel Quinoline Derivative 83b1 on Human Esophageal Squamous Cell Carcinoma through Down-Regulation of COX-2 mRNA and PGE.新型喹啉衍生物83b1通过下调COX-2 mRNA和PGE对人食管鳞状细胞癌的抗癌作用
Cancer Res Treat. 2017 Jan;49(1):219-229. doi: 10.4143/crt.2016.190. Epub 2016 Jul 18.
9
Suppressor of cytokine signaling-1 gene therapy induces potent antitumor effect in patient-derived esophageal squamous cell carcinoma xenograft mice.细胞因子信号传导抑制因子-1基因疗法在患者来源的食管鳞状细胞癌异种移植小鼠中诱导出强大的抗肿瘤作用。
Int J Cancer. 2017 Jun 1;140(11):2608-2621. doi: 10.1002/ijc.30666. Epub 2017 Mar 10.
10
P21-activated kinase 7 mediates cisplatin-resistance of esophageal squamous carcinoma cells with Aurora-A overexpression.P21激活激酶7介导Aurora-A过表达的食管鳞状癌细胞的顺铂耐药性。
PLoS One. 2014 Dec 1;9(12):e113989. doi: 10.1371/journal.pone.0113989. eCollection 2014.

引用本文的文献

1
Deguelin's Anticancer Bioactivity: Challenges and Opportunities in Medicinal Chemistry.鱼藤素的抗癌生物活性:药物化学中的挑战与机遇
Front Pharmacol. 2025 Jun 26;16:1571452. doi: 10.3389/fphar.2025.1571452. eCollection 2025.
2
AURKB affects the proliferation of clear cell renal cell carcinoma by regulating fatty acid metabolism.极光激酶B通过调节脂肪酸代谢影响肾透明细胞癌的增殖。
Discov Oncol. 2025 Jan 27;16(1):91. doi: 10.1007/s12672-024-01352-y.
3
Deguelin Restores Paclitaxel Sensitivity in Paclitaxel-Resistant Ovarian Cancer Cells via Inhibition of the EGFR Signaling Pathway.

本文引用的文献

1
Epidemiology of Esophageal Squamous Cell Carcinoma.食管鳞状细胞癌的流行病学
Gastroenterology. 2018 Jan;154(2):360-373. doi: 10.1053/j.gastro.2017.08.023. Epub 2017 Aug 18.
2
Cyclin K dependent regulation of Aurora B affects apoptosis and proliferation by induction of mitotic catastrophe in prostate cancer.周期蛋白 K 依赖性调节 Aurora B 通过诱导前列腺癌细胞有丝分裂灾难影响细胞凋亡和增殖。
Int J Cancer. 2017 Oct 15;141(8):1643-1653. doi: 10.1002/ijc.30864. Epub 2017 Jul 12.
3
The Deubiquitinating Enzyme USP14 Regulates Leukemic Chemotherapy Drugs-Induced Cell Apoptosis by Suppressing Ubiquitination of Aurora Kinase B.
鱼藤素通过抑制表皮生长因子受体(EGFR)信号通路恢复耐紫杉醇卵巢癌细胞对紫杉醇的敏感性。
Cancer Manag Res. 2024 May 28;16:507-525. doi: 10.2147/CMAR.S457221. eCollection 2024.
4
Bioinformatics Analysis and Verification of Metabolic Abnormalities in Esophageal Squamous Carcinoma.生物信息学分析和验证食管鳞癌代谢异常。
Comb Chem High Throughput Screen. 2024;27(2):273-283. doi: 10.2174/1386207326666230331083724.
5
The Aurora Kinase Inhibitor CYC116 Promotes the Maturation of Cardiomyocytes Derived from Human Pluripotent Stem Cells.极光激酶抑制剂 CYC116 促进人多能干细胞来源的心肌细胞的成熟。
Mol Cells. 2022 Dec 31;45(12):923-934. doi: 10.14348/molcells.2022.0077. Epub 2022 Dec 13.
6
Discovery of a novel Aurora B inhibitor GSK650394 with potent anticancer and anti- dual efficacies .发现一种新型 Aurora B 抑制剂 GSK650394,具有强大的抗癌和双重功效。
J Enzyme Inhib Med Chem. 2022 Dec;37(1):109-117. doi: 10.1080/14756366.2021.1975693.
7
Patient-derived xenograft: a developing tool for screening biomarkers and potential therapeutic targets for human esophageal cancers.患者来源异种移植:一种用于筛选人类食管癌生物标志物和潜在治疗靶点的新兴工具。
Aging (Albany NY). 2021 Apr 26;13(8):12273-12293. doi: 10.18632/aging.202934.
8
Cytokinesis regulators as potential diagnostic and therapeutic biomarkers for human hepatocellular carcinoma.细胞分裂调节剂作为人类肝细胞癌的潜在诊断和治疗生物标志物。
Exp Biol Med (Maywood). 2021 Jun;246(12):1343-1354. doi: 10.1177/15353702211008380. Epub 2021 Apr 25.
9
Downregulation of long non-coding RNA LOC101928477 correlates with tumor progression by regulating the epithelial-mesenchymal transition in esophageal squamous cell carcinoma.长链非编码 RNA LOC101928477 的下调通过调节食管鳞癌中的上皮-间充质转化与肿瘤进展相关。
Thorac Cancer. 2021 May;12(9):1303-1311. doi: 10.1111/1759-7714.13858. Epub 2021 Mar 13.
10
Targeting Aurora B kinase with Tanshinone IIA suppresses tumor growth and overcomes radioresistance.丹参酮 IIA 靶向 Aurora B 激酶抑制肿瘤生长并克服放射抵抗。
Cell Death Dis. 2021 Feb 4;12(2):152. doi: 10.1038/s41419-021-03434-z.
去泛素化酶USP14通过抑制极光激酶B的泛素化来调节白血病化疗药物诱导的细胞凋亡。
Cell Physiol Biochem. 2017;42(3):965-973. doi: 10.1159/000478679. Epub 2017 Jun 27.
4
Targeting MCL-1 sensitizes human esophageal squamous cell carcinoma cells to cisplatin-induced apoptosis.靶向MCL-1可使人类食管鳞状细胞癌对顺铂诱导的凋亡敏感。
BMC Cancer. 2017 Jun 28;17(1):449. doi: 10.1186/s12885-017-3442-y.
5
Reactive oxygen species generation and increase in mitochondrial copy number: new insight into the potential mechanism of cytotoxicity induced by aurora kinase inhibitor, AZD1152-HQPA.活性氧生成与线粒体拷贝数增加:对极光激酶抑制剂AZD1152-HQPA诱导细胞毒性潜在机制的新见解
Anticancer Drugs. 2017 Sep;28(8):841-851. doi: 10.1097/CAD.0000000000000523.
6
Disruption of Aneuploidy and Senescence Induced by Aurora Inhibition Promotes Intrinsic Apoptosis in Double Hit or Double Expressor Diffuse Large B-cell Lymphomas.极光抑制导致非整倍体和衰老的破坏促进双打击或双表达弥漫性大 B 细胞淋巴瘤的内在凋亡。
Mol Cancer Ther. 2017 Oct;16(10):2083-2093. doi: 10.1158/1535-7163.MCT-17-0089. Epub 2017 Jun 14.
7
Cancer of the esophagus and esophagogastric junction-Major changes in the American Joint Committee on Cancer eighth edition cancer staging manual.食管癌和食管胃交界癌——美国癌症联合委员会第八版癌症分期手册的重大变化。
CA Cancer J Clin. 2017 Jul 8;67(4):304-317. doi: 10.3322/caac.21399. Epub 2017 May 26.
8
Epidemiology, etiology, and prevention of esophageal squamous cell carcinoma in China.中国食管鳞状细胞癌的流行病学、病因学及预防
Cancer Biol Med. 2017 Feb;14(1):33-41. doi: 10.20892/j.issn.2095-3941.2016.0093.
9
Targeting high Aurora kinases expression as an innovative therapy for hepatocellular carcinoma.靶向高表达的极光激酶作为肝细胞癌的一种创新疗法。
Oncotarget. 2017 Apr 25;8(17):27953-27965. doi: 10.18632/oncotarget.15853.
10
Emerging treatment using tubulin inhibitors in advanced non-small cell lung cancer.晚期非小细胞肺癌中使用微管蛋白抑制剂的新兴治疗方法。
Expert Opin Pharmacother. 2017 May;18(7):701-716. doi: 10.1080/14656566.2017.1316374. Epub 2017 Apr 17.