Suppr超能文献

PYK2 和 FAK 差异调节乳腺癌细胞侵袭伪足的形成和功能。

Pyk2 and FAK differentially regulate invadopodia formation and function in breast cancer cells.

机构信息

The Azrieli Faculty of Medicine, Bar-Ilan University, Safed, Israel.

Department of Anatomy and Structural Biology, Albert Einstein College of Medicine, Bronx, NY.

出版信息

J Cell Biol. 2018 Jan 2;217(1):375-395. doi: 10.1083/jcb.201702184. Epub 2017 Nov 13.

Abstract

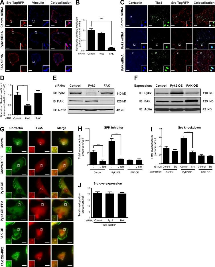
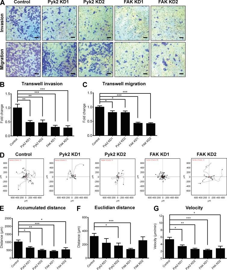
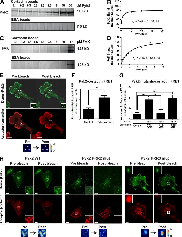
The nonreceptor tyrosine kinase Pyk2 is highly expressed in invasive breast cancer, but the mechanism by which it potentiates tumor cell invasiveness is unclear at present. Using high-throughput protein array screening and bioinformatic analysis, we identified cortactin as a novel substrate and interactor of proline-rich tyrosine kinase 2 (Pyk2). Pyk2 colocalizes with cortactin to invadopodia of invasive breast cancer cells, where it mediates epidermal growth factor-induced cortactin tyrosine phosphorylation both directly and indirectly via Src-mediated Abl-related gene (Arg) activation, leading to actin polymerization in invadopodia, extracellular matrix degradation, and tumor cell invasion. Both Pyk2 and the closely related focal adhesion kinase (FAK) regulate tumor cell invasion, albeit via distinct mechanisms. Although Pyk2 regulates tumor cell invasion by controlling invadopodium-mediated functions, FAK controls invasiveness of tumor cells by regulating focal adhesion-mediated motility. Collectively, our findings identify Pyk2 as a unique mediator of invadopodium formation and function and also provide a novel insight into the mechanisms by which Pyk2 mediates tumor cell invasion.

摘要

非受体酪氨酸激酶 Pyk2 在浸润性乳腺癌中高度表达,但目前尚不清楚它增强肿瘤细胞侵袭性的机制。通过高通量蛋白质芯片筛选和生物信息学分析,我们鉴定了桩蛋白(cortactin)是富含脯氨酸的酪氨酸激酶 2(Pyk2)的新底物和相互作用蛋白。Pyk2 与桩蛋白共定位于浸润性乳腺癌细胞的侵袭伪足中,在那里它通过Src 介导的 Abl 相关基因(Arg)激活直接和间接介导表皮生长因子诱导的桩蛋白酪氨酸磷酸化,导致侵袭伪足中的肌动蛋白聚合、细胞外基质降解和肿瘤细胞侵袭。Pyk2 和密切相关的黏着斑激酶(FAK)都调节肿瘤细胞的侵袭,尽管它们的机制不同。虽然 Pyk2 通过控制侵袭伪足介导的功能来调节肿瘤细胞的侵袭,但 FAK 通过调节黏着斑介导的运动来控制肿瘤细胞的侵袭性。总的来说,我们的研究结果表明 Pyk2 是侵袭伪足形成和功能的独特介质,并为 Pyk2 介导肿瘤细胞侵袭的机制提供了新的见解。

https://cdn.ncbi.nlm.nih.gov/pmc/blobs/b689/5748976/b4a59f463274/JCB_201702184_Fig1.jpg

文献检索

告别复杂PubMed语法,用中文像聊天一样搜索,搜遍4000万医学文献。AI智能推荐,让科研检索更轻松。

立即免费搜索

文件翻译

保留排版,准确专业,支持PDF/Word/PPT等文件格式,支持 12+语言互译。

免费翻译文档

深度研究

AI帮你快速写综述,25分钟生成高质量综述,智能提取关键信息,辅助科研写作。

立即免费体验