Suppr超能文献

双特异性磷酸酶4的下调增强了结直肠癌的细胞增殖和侵袭能力。

Downregulation of dual-specificity phosphatase 4 enhances cell proliferation and invasiveness in colorectal carcinomas.

作者信息

Ichimanda Michihiro, Hijiya Naoki, Tsukamoto Yoshiyuki, Uchida Tomohisa, Nakada Chisato, Akagi Tomonori, Etoh Tsuyoshi, Iha Hidekatsu, Inomata Masafumi, Takekawa Mutsuhiro, Moriyama Masatsugu

机构信息

Department of Molecular Pathology, Faculty of Medicine, Oita University, Oita, Japan.

Department of Gastroenterological and Pediatric Surgery, Faculty of Medicine, Oita University, Oita, Japan.

出版信息

Cancer Sci. 2018 Jan;109(1):250-258. doi: 10.1111/cas.13444. Epub 2017 Dec 8.

Abstract

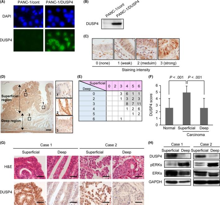
It is widely accepted that aberrant activation of the Wnt signaling pathway is responsible for the development of precursor lesions of colorectal cancer (CRC). However, the molecular mechanisms involved in the process of progression from these precursor lesions to invasive lesions of CRC are not fully understood. Recently, we reported that constitutive activation of MAPK accompanied by downregulation of dual-specificity phosphatase 4 (DUSP4), a MAPK phosphatase, contributes to the progression of precursor lesions in the pancreas. In this study, we found that downregulation of DUSP4 was related to constitutive activation of ERKs in CRC cells. Restoration of DUSP4 resulted in inactivation of ERKs, leading to suppression of both proliferation and invasiveness, as shown by treatment with an MEK inhibitor. Furthermore, immunohistochemistry revealed that DUSP4 expression was upregulated in the superficial region of CRC tissue, whereas it was significantly downregulated in the deep region. In contrast, ERKs in the deep region were markedly hyperactivated compared to those in the superficial region. These results suggest that activation of the MAPK signaling pathway caused by downregulation of DUSP4 is responsible for progression of CRCs and would be a promising therapeutic target.

摘要

广泛认为,Wnt信号通路的异常激活是结直肠癌(CRC)前体病变发生的原因。然而,从这些前体病变发展为CRC浸润性病变过程中涉及的分子机制尚未完全阐明。最近,我们报道丝裂原活化蛋白激酶(MAPK)的组成性激活伴随着双特异性磷酸酶4(DUSP4,一种MAPK磷酸酶)的下调,这促进了胰腺前体病变的进展。在本研究中,我们发现DUSP4的下调与CRC细胞中细胞外信号调节激酶(ERK)的组成性激活有关。DUSP4的恢复导致ERK失活,进而抑制增殖和侵袭,这与用MEK抑制剂处理的结果一致。此外,免疫组织化学显示,DUSP4在CRC组织的浅表区域表达上调,而在深部区域显著下调。相反,与浅表区域相比,深部区域的ERK明显过度激活。这些结果表明,DUSP4下调导致的MAPK信号通路激活是CRC进展的原因,并且有望成为治疗靶点。

https://cdn.ncbi.nlm.nih.gov/pmc/blobs/0ade/5765293/7795980f5e8f/CAS-109-250-g001.jpg

文献检索

告别复杂PubMed语法,用中文像聊天一样搜索,搜遍4000万医学文献。AI智能推荐,让科研检索更轻松。

立即免费搜索

文件翻译

保留排版,准确专业,支持PDF/Word/PPT等文件格式,支持 12+语言互译。

免费翻译文档

深度研究

AI帮你快速写综述,25分钟生成高质量综述,智能提取关键信息,辅助科研写作。

立即免费体验