Suppr超能文献

miR-500a-5p 调节乳腺癌中的氧化应激反应基因,并预测癌症的生存情况。

miR-500a-5p regulates oxidative stress response genes in breast cancer and predicts cancer survival.

机构信息

Epigenetics Group. International Agency for Research on Cancer (IARC), 150 Cours Albert-Thomas, 69008, Lyon, France.

Department of Environmental Medicine and Public Health, Icahn School of Medicine at Mount Sinai, New York, NY, 10029, United States of America.

出版信息

Sci Rep. 2017 Nov 21;7(1):15966. doi: 10.1038/s41598-017-16226-3.

Abstract

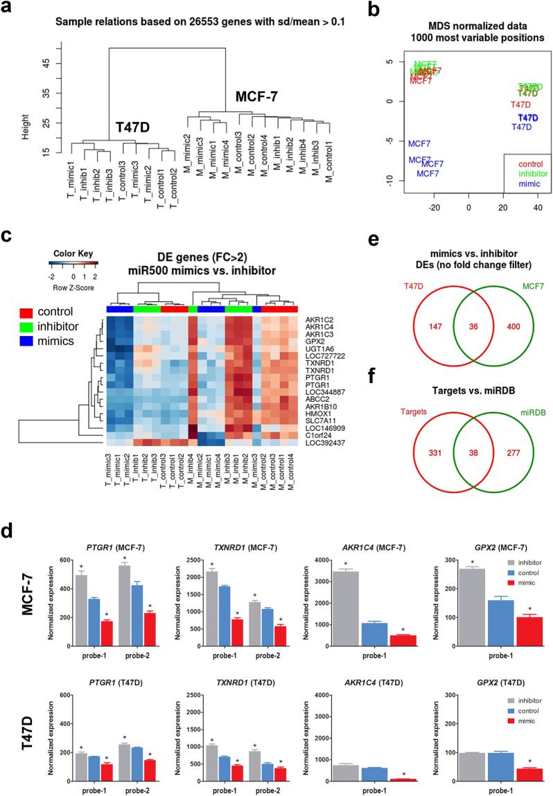
MicroRNAs (miRNAs) are small regulatory non-coding RNAs with a diversity of cellular functions, and are frequently dysregulated in cancer. Using a novel computational method (ActMir) that we recently developed, the "activity" of miRNA hsa-miR-500a was implicated in estrogen receptor (ER) positive breast cancer; however its targets and functional impact remain poorly understood. Here, we performed an extensive gene expression analysis in ER+ breast cancer cell lines, to reveal the targets of miR-500a-5p after experimental modulation of its levels. We found that among mRNAs targeted by miR-500a-5p there was enrichment in oxidative stress response genes. Moreover, in vitro exposure to oxidative stress using HO induces miR-500a-5p overexpression and downregulation of the oxidative stress targets TXNRD1 and NFE2L2. Finally, expression of several of the identified miR-500a-5p targets related to oxidative stress, including TXNRD1, was associated with ER+ breast cancer survival in multiple datasets. Overall, we identify miR-500a-5p as an oxidative stress response miRNA whose activity may define breast cancer progression and survival.

摘要

微小 RNA(miRNAs)是具有多种细胞功能的小调控性非编码 RNA,在癌症中经常失调。我们最近开发了一种新颖的计算方法(ActMir),该方法表明 miRNA hsa-miR-500a 的“活性”与雌激素受体(ER)阳性乳腺癌有关;但是,其靶标和功能影响仍知之甚少。在这里,我们对 ER+乳腺癌细胞系进行了广泛的基因表达分析,以揭示 miR-500a-5p 水平调节后的靶标。我们发现,在 miR-500a-5p 靶向的 mRNAs 中,氧化应激反应基因富集。此外,使用 HO 进行体外氧化应激暴露会诱导 miR-500a-5p 过表达,并下调氧化应激靶标 TXNRD1 和 NFE2L2。最后,鉴定出的与氧化应激相关的 miR-500a-5p 靶标中的几种,包括 TXNRD1,在多个数据集与 ER+乳腺癌的生存相关。总体而言,我们将 miR-500a-5p 鉴定为一种氧化应激反应 miRNA,其活性可能决定乳腺癌的进展和生存。

https://cdn.ncbi.nlm.nih.gov/pmc/blobs/2267/5698490/2e39770c4545/41598_2017_16226_Fig1_HTML.jpg

文献AI研究员

20分钟写一篇综述,助力文献阅读效率提升50倍。

立即体验

用中文搜PubMed

大模型驱动的PubMed中文搜索引擎

马上搜索

文档翻译

学术文献翻译模型,支持多种主流文档格式。

立即体验