Suppr超能文献

NMDA受体通过细胞自主机制调节神经元内在兴奋性的发育。

NMDA Receptors Regulate the Development of Neuronal Intrinsic Excitability through Cell-Autonomous Mechanisms.

作者信息

Hou Guoqiang, Zhang Zhong-Wei

机构信息

The Jackson Laboratory for Mammalian Genetics, Bar Harbor, ME, United States.

出版信息

Front Cell Neurosci. 2017 Nov 7;11:353. doi: 10.3389/fncel.2017.00353. eCollection 2017.

Abstract

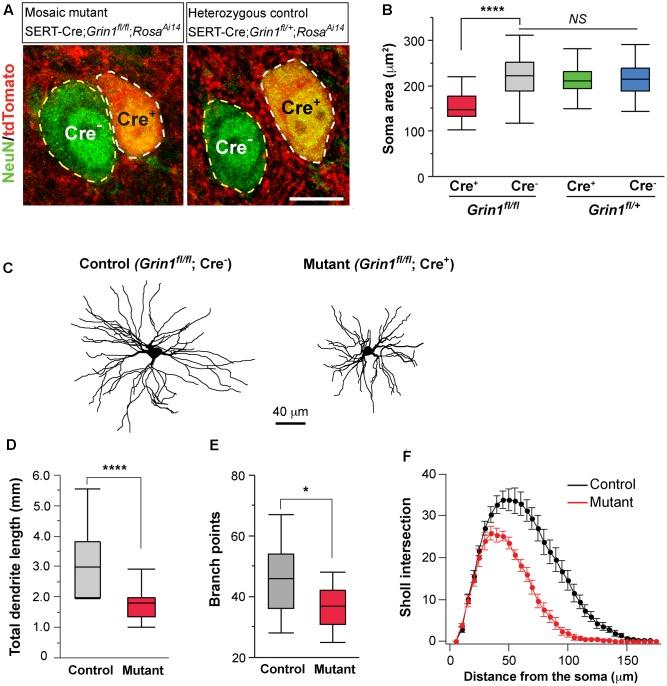
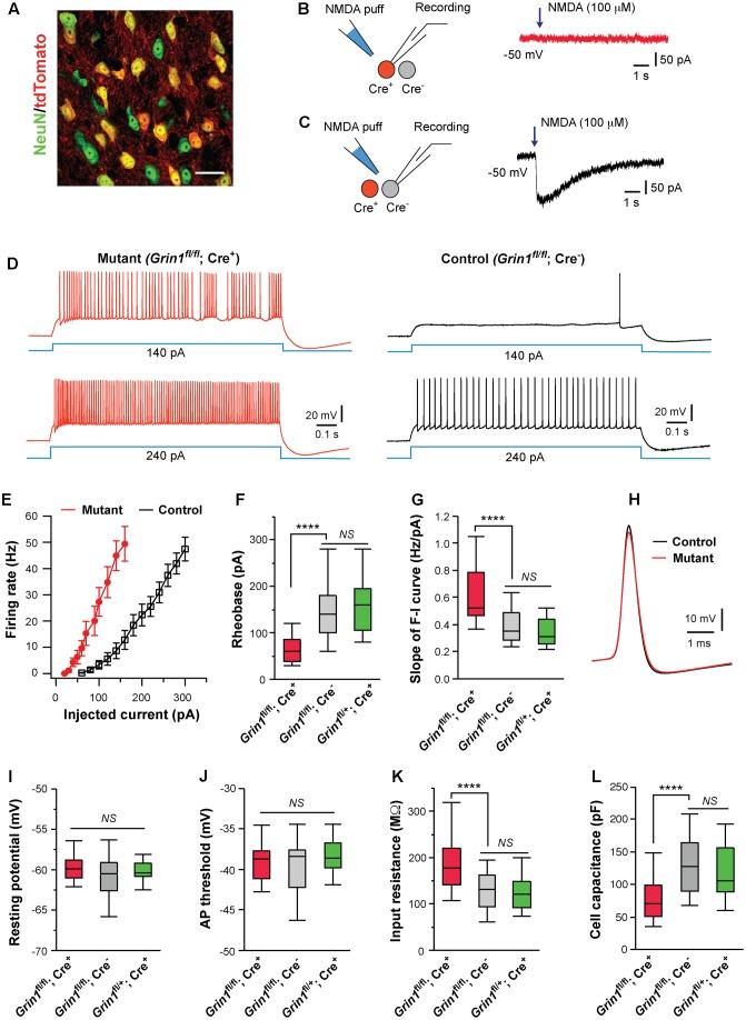
Maturation of neuronal and synaptic functions during early life is essential for the development of neuronal circuits and behaviors. In newborns synaptic transmission at excitatory synapses is primarily mediated by -methyl-D-aspartate receptors (NMDARs), and NMDAR-mediated signaling plays an important role in synaptic maturation. Concomitant with synapse development, the intrinsic properties of neurons undergo dramatic changes during early life. However, little is known about the role of NMDARs in the development of intrinsic excitability. By using mosaic deletion of the obligatory GluN1 subunit of NMDARs in the thalamus of newborn mice, we showed that NMDARs regulate neuronal excitability during postnatal development. Compared with neighboring control neurons, neurons lacking NMDARs exhibit hyperexcitability and this effect is present throughout early life. Morphological analyses show that thalamic neurons without NMDARs have smaller soma size and fewer dendritic branches. Deletion of NMDARs causes a reduction of hyperpolarization-activated cation (HCN) channel function in thalamic neurons, and pharmacologically blocking HCN channels in wild type neurons mimics the effects of GluN1 deletion on intrinsic excitability. Deletion of GluN1 down-regulated mechanistic target of rapamycin (mTOR) signaling in thalamic neurons, and mosaic deletion of mTOR recapitulated the effects of GluN1 deletion. Our results demonstrate that NMDARs regulate intrinsic excitability and morphology of thalamic neurons through cell autonomous mechanisms that implicate mTOR signaling.

摘要

生命早期神经元和突触功能的成熟对于神经回路和行为的发育至关重要。在新生儿中,兴奋性突触处的突触传递主要由N-甲基-D-天冬氨酸受体(NMDARs)介导,并且NMDAR介导的信号传导在突触成熟中起重要作用。伴随着突触发育,神经元的内在特性在生命早期经历显著变化。然而,关于NMDARs在内在兴奋性发育中的作用知之甚少。通过在新生小鼠丘脑对NMDARs的必需GluN1亚基进行镶嵌性缺失,我们发现NMDARs在出生后发育过程中调节神经元兴奋性。与相邻的对照神经元相比,缺乏NMDARs的神经元表现出过度兴奋性,并且这种效应在整个生命早期都存在。形态学分析表明,没有NMDARs的丘脑神经元胞体较小且树突分支较少。NMDARs的缺失导致丘脑神经元中超极化激活阳离子(HCN)通道功能降低,并且在野生型神经元中用药物阻断HCN通道可模拟GluN1缺失对内在兴奋性的影响。GluN1的缺失下调了丘脑神经元中雷帕霉素的机制性靶标(mTOR)信号传导,并且mTOR的镶嵌性缺失重现了GluN1缺失的效应。我们的结果表明,NMDARs通过涉及mTOR信号传导的细胞自主机制调节丘脑神经元的内在兴奋性和形态。

https://cdn.ncbi.nlm.nih.gov/pmc/blobs/5236/5674002/82ea86712d93/fncel-11-00353-g001.jpg

文献AI研究员

20分钟写一篇综述,助力文献阅读效率提升50倍。

立即体验

用中文搜PubMed

大模型驱动的PubMed中文搜索引擎

马上搜索

文档翻译

学术文献翻译模型,支持多种主流文档格式。

立即体验