Suppr超能文献

一种通用方法可纠正人类干细胞中的各种 HBB 基因突变,用于β-地中海贫血和镰状细胞病的基因治疗。

A Universal Approach to Correct Various HBB Gene Mutations in Human Stem Cells for Gene Therapy of Beta-Thalassemia and Sickle Cell Disease.

机构信息

Center for Reproductive Medicine, The Third Affiliated Hospital, Sun Yat-sen University, Guangzhou, People's Republic of China.

Division of Hematology, Department of Medicine, Baltimore, Maryland, USA.

出版信息

Stem Cells Transl Med. 2018 Jan;7(1):87-97. doi: 10.1002/sctm.17-0066. Epub 2017 Nov 21.

Abstract

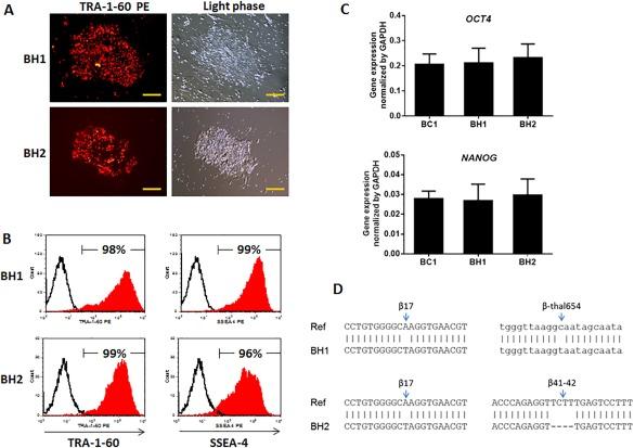
Beta-thalassemia is one of the most common recessive genetic diseases, caused by mutations in the HBB gene. Over 200 different types of mutations in the HBB gene containing three exons have been identified in patients with β-thalassemia (β-thal) whereas a homozygous mutation in exon 1 causes sickle cell disease (SCD). Novel therapeutic strategies to permanently correct the HBB mutation in stem cells that are able to expand and differentiate into erythrocytes producing corrected HBB proteins are highly desirable. Genome editing aided by CRISPR/Cas9 and other site-specific engineered nucleases offers promise to precisely correct a genetic mutation in the native genome without alterations in other parts of the human genome. Although making a sequence-specific nuclease to enhance correction of a specific HBB mutation by homology-directed repair (HDR) is becoming straightforward, targeting various HBB mutations of β-thal is still challenging because individual guide RNA as well as a donor DNA template for HDR of each type of HBB gene mutation have to be selected and validated. Using human induced pluripotent stem cells (iPSCs) from two β-thal patients with different HBB gene mutations, we devised and tested a universal strategy to achieve targeted insertion of the HBB cDNA in exon 1 of HBB gene using Cas9 and two validated guide RNAs. We observed that HBB protein production was restored in erythrocytes derived from iPSCs of two patients. This strategy of restoring functional HBB gene expression will be able to correct most types of HBB gene mutations in β-thal and SCD. Stem Cells Translational Medicine 2018;7:87-97.

摘要

β-地中海贫血是最常见的隐性遗传性疾病之一,由 HBB 基因突变引起。在β-地中海贫血(β-thal)患者中,已经鉴定出 HBB 基因的三个外显子中包含 200 多种不同类型的突变,而外显子 1 中的纯合突变导致镰状细胞病(SCD)。人们非常希望开发新的治疗策略,以永久性纠正能够扩增和分化为产生纠正的 HBB 蛋白的红细胞的干细胞中的 HBB 突变。CRISPR/Cas9 辅助的基因组编辑和其他靶向工程化核酸酶为在不改变人类基因组其他部分的情况下精确纠正天然基因组中的遗传突变提供了希望。虽然制造一种序列特异性核酸酶以通过同源定向修复(HDR)增强特定 HBB 突变的纠正变得简单,但靶向β-地中海贫血的各种 HBB 突变仍然具有挑战性,因为每种类型的 HBB 基因突变的 HDR 都需要选择和验证单个向导 RNA 以及供体 DNA 模板。使用来自两位具有不同 HBB 基因突变的β-地中海贫血患者的人诱导多能干细胞(iPSC),我们设计并测试了一种使用 Cas9 和两种经过验证的向导 RNA 在外显子 1 中靶向插入 HBB cDNA 的通用策略。我们观察到来自两位患者 iPSC 的红细胞中 HBB 蛋白的产生得到了恢复。这种恢复功能性 HBB 基因表达的策略将能够纠正β-地中海贫血和 SCD 中的大多数类型的 HBB 基因突变。《Stem Cells Translational Medicine》2018 年;7:87-97.

https://cdn.ncbi.nlm.nih.gov/pmc/blobs/e769/5746148/7af57a0e020a/SCT3-7-87-g001.jpg

文献AI研究员

20分钟写一篇综述,助力文献阅读效率提升50倍。

立即体验

用中文搜PubMed

大模型驱动的PubMed中文搜索引擎

马上搜索

文档翻译

学术文献翻译模型,支持多种主流文档格式。

立即体验