Vaccine and Infectious Disease Division, Fred Hutchinson Cancer Research Center, Seattle, WA 98109, USA.
Division of Bioinformatics and Computational Biology, Department of Medical Informatics and Clinical Epidemiology, Oregon Health and Science University, Portland, OR 97239, USA; OHSU Knight Cancer Center Institute, Oregon Health and Science University, Portland, OR 97239, USA.
Cell Rep. 2017 Nov 21;21(8):2313-2325. doi: 10.1016/j.celrep.2017.10.093.
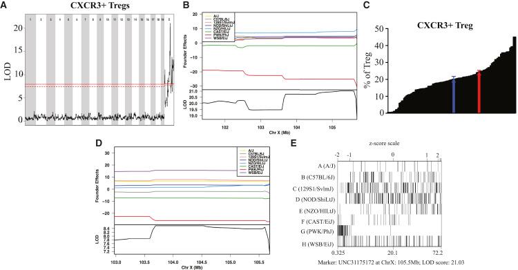
The Collaborative Cross (CC) is a panel of reproducible recombinant inbred mouse strains with high levels of standing genetic variation, affording an unprecedented opportunity to perform experiments in a small animal model containing controlled genetic diversity while allowing for genetic replicates. Here, we advance the utility of this unique mouse resource for immunology research because it allows for both examination and genetic dissection of mechanisms behind adaptive immune states in mice with distinct and defined genetic makeups. This approach is based on quantitative trait locus mapping: identifying genetically variant genome regions associated with phenotypic variance in traits of interest. Furthermore, the CC can be utilized for mouse model development; distinct strains have unique immunophenotypes and immune properties, making them suitable for research on particular diseases and infections. Here, we describe variations in cellular immune phenotypes across F1 crosses of CC strains and reveal quantitative trait loci responsible for several immune phenotypes.
协作交叉(CC)是一组可重复的重组近交系小鼠品系,具有高水平的遗传变异,为在含有受控遗传多样性的小型动物模型中进行实验提供了前所未有的机会,同时允许进行遗传复制。在这里,我们推进了这一独特的小鼠资源在免疫学研究中的应用,因为它允许对具有不同和明确遗传构成的小鼠的适应性免疫状态背后的机制进行检查和遗传剖析。这种方法基于数量性状位点映射:确定与感兴趣性状的表型变异相关的遗传变异基因组区域。此外,CC 可用于小鼠模型开发;不同的品系具有独特的免疫表型和免疫特性,使其适合研究特定的疾病和感染。在这里,我们描述了 CC 品系 F1 杂交后代中细胞免疫表型的变化,并揭示了负责几种免疫表型的数量性状位点。