Department of Cell and Tissue Biology, University of California, San Francisco, San Francisco, United States.
Biomedical Sciences Graduate Program, University of California, San Francisco, San Francisco, United States.
Elife. 2017 Nov 29;6:e29328. doi: 10.7554/eLife.29328.
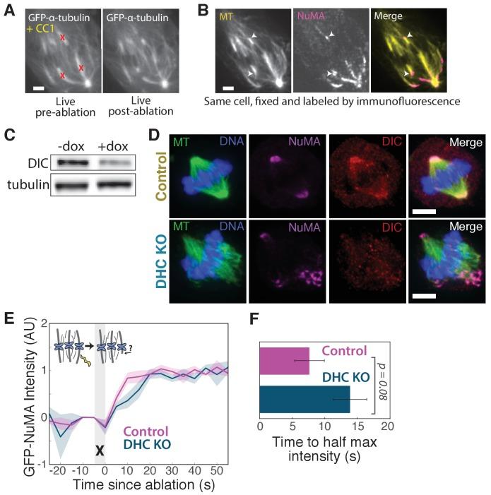
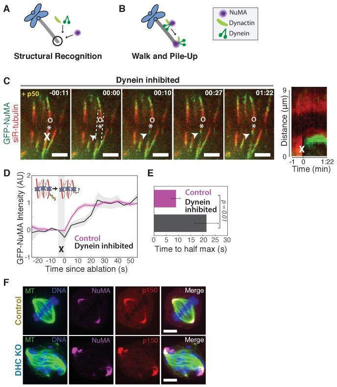
To build the spindle at mitosis, motors exert spatially regulated forces on microtubules. We know that dynein pulls on mammalian spindle microtubule minus-ends, and this localized activity at ends is predicted to allow dynein to cluster microtubules into poles. How dynein becomes enriched at minus-ends is not known. Here, we use quantitative imaging and laser ablation to show that NuMA targets dynactin to minus-ends, localizing dynein activity there. NuMA is recruited to new minus-ends independently of dynein and more quickly than dynactin; both NuMA and dynactin display specific, steady-state binding at minus-ends. NuMA localization to minus-ends involves a C-terminal region outside NuMA's canonical microtubule-binding domain and is independent of minus-end binders γ-TuRC, CAMSAP1, and KANSL1/3. Both NuMA's minus-end-binding and dynein-dynactin-binding modules are required to rescue focused, bipolar spindle organization. Thus, NuMA may serve as a mitosis-specific minus-end cargo adaptor, targeting dynein activity to minus-ends to cluster spindle microtubules into poles.
为了在有丝分裂时构建纺锤体,马达在微管上施加空间调节力。我们知道,动力蛋白拉动哺乳动物纺锤体微管的负端,这种在末端的局部活性预计允许动力蛋白将微管聚集到两极。动力蛋白如何在负端富集尚不清楚。在这里,我们使用定量成像和激光消融来表明 NuMA 将 dynactin 靶向到负端,从而使动力蛋白在那里发挥活性。NuMA 被招募到新的负端与动力蛋白无关,而且比 dynactin 更快;NuMA 和 dynactin 都在负端显示特定的、稳定的结合。NuMA 向负端的定位涉及到 NuMA 的经典微管结合结构域外的 C 末端区域,并且独立于负端结合蛋白 γ-TuRC、CAMSAP1 和 KANSL1/3。NuMA 的负端结合和动力蛋白 dynactin 结合模块都需要拯救聚焦的双极纺锤体组织。因此,NuMA 可能作为一种有丝分裂特异性的负端货物衔接物,将动力蛋白活性靶向到负端,将纺锤体微管聚集到两极。