Suppr超能文献

爱泼斯坦-巴尔病毒在原发性B细胞转化为淋巴母细胞系的过程中诱导黏附受体CD226(DNAX辅助分子-1)表达。

Epstein-Barr Virus Induces Adhesion Receptor CD226 (DNAM-1) Expression during Primary B-Cell Transformation into Lymphoblastoid Cell Lines.

作者信息

Grossman Lisa, Chang Chris, Dai Joanne, Nikitin Pavel A, Jima Dereje D, Dave Sandeep S, Luftig Micah A

机构信息

Department of Molecular Genetics and Microbiology, Center for Virology, Duke University Medical Center, Durham, North Carolina, USA.

Center of Human Health and The Environment and Bioinformatics Research Center, North Carolina State University, Raleigh, North Carolina, USA.

出版信息

mSphere. 2017 Nov 29;2(6). doi: 10.1128/mSphere.00305-17. eCollection 2017 Nov-Dec.

Abstract

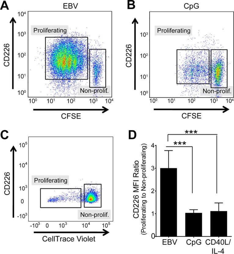
Epstein-Barr virus (EBV), an oncogenic herpesvirus, infects and transforms primary B cells into immortal lymphoblastoid cell lines (LCLs), providing a model for EBV-mediated tumorigenesis. EBV transformation stimulates robust homotypic aggregation, indicating that EBV induces molecules that mediate cell-cell adhesion. We report that EBV potently induced expression of the adhesion molecule CD226, which is not normally expressed on B cells. We found that early after infection of primary B cells, EBV promoted an increase in CD226 mRNA and protein expression. CD226 levels increased further from early proliferating EBV-positive B cells to LCLs. We found that CD226 expression on B cells was independent of B-cell activation as CpG DNA failed to induce CD226 to the extent of EBV infection. CD226 expression was high in EBV-infected B cells expressing the latency III growth program, but low in EBV-negative and EBV latency I-infected B-lymphoma cell lines. We validated this correlation by demonstrating that the latency III characteristic EBV NF-κB activator, latent membrane protein 1 (LMP1), was sufficient for CD226 upregulation and that CD226 was more highly expressed in lymphomas with increased NF-κB activity. Finally, we found that CD226 was not important for LCL steady-state growth, survival in response to apoptotic stress, homotypic aggregation, or adhesion to activated endothelial cells. These findings collectively suggest that EBV induces expression of a cell adhesion molecule on primary B cells that may play a role in the tumor microenvironment of EBV-associated B-cell malignancies or facilitate adhesion in the establishment of latency . Epstein-Barr virus (EBV) is a common human herpesvirus that establishes latency in B cells. While EBV infection is asymptomatic for most individuals, immune-suppressed individuals are at significantly higher risk of a form of EBV latent infection in which infected B cells are reactivated, grow unchecked, and generate lymphomas. This form of latency is modeled in the laboratory by infecting B cells from the blood of normal human donors . In this model, we identified a protein called CD226 that is induced by EBV but is not normally expressed on B cells. Rather, it is known to play a role in aggregation and survival signaling of non-B cells in the immune system. Cultures of EBV-infected cells adhere to one another in "clumps," and while the proteins that are responsible for this cellular aggregation are not fully understood, we hypothesized that this form of cellular aggregation may provide a survival advantage. In this article, we characterize the mechanism by which EBV induces this protein and its expression on lymphoma tissue and cell lines and characterize EBV-infected cell lines in which CD226 has been knocked out.

摘要

爱泼斯坦-巴尔病毒(EBV)是一种致癌性疱疹病毒,可感染原代B细胞并将其转化为永生化淋巴母细胞系(LCLs),为EBV介导的肿瘤发生提供了一个模型。EBV转化刺激强烈的同型聚集,表明EBV诱导介导细胞间粘附的分子。我们报告称,EBV强烈诱导粘附分子CD226的表达,而CD226通常不在B细胞上表达。我们发现,在原代B细胞感染后早期,EBV促进了CD226 mRNA和蛋白表达的增加。从早期增殖的EBV阳性B细胞到LCLs,CD226水平进一步升高。我们发现B细胞上CD226的表达独立于B细胞活化,因为CpG DNA未能将CD226诱导至EBV感染的程度。在表达潜伏III期生长程序的EBV感染B细胞中,CD226表达较高,但在EBV阴性和EBV潜伏I期感染的B淋巴瘤细胞系中较低。我们通过证明潜伏III期特征性EBV NF-κB激活剂潜伏膜蛋白1(LMP1)足以上调CD226,以及在NF-κB活性增加的淋巴瘤中CD226表达更高,验证了这种相关性。最后,我们发现CD226对于LCL的稳态生长、对凋亡应激的存活、同型聚集或与活化内皮细胞的粘附并不重要。这些发现共同表明,EBV诱导原代B细胞上一种细胞粘附分子的表达,该分子可能在EBV相关B细胞恶性肿瘤的肿瘤微环境中起作用,或在潜伏建立过程中促进粘附。爱泼斯坦-巴尔病毒(EBV)是一种常见的人类疱疹病毒,可在B细胞中建立潜伏感染。虽然大多数个体的EBV感染无症状,但免疫抑制个体患一种EBV潜伏感染形式的风险显著更高,在这种感染中,受感染的B细胞被重新激活,不受控制地生长并产生淋巴瘤。这种潜伏形式在实验室中通过感染正常人类供体血液中的B细胞来模拟。在这个模型中,我们鉴定出一种名为CD226的蛋白质,它由EBV诱导,但通常不在B细胞上表达。相反,已知它在免疫系统中非B细胞的聚集和存活信号传导中起作用。EBV感染细胞的培养物以“团块”形式相互粘附,虽然负责这种细胞聚集的蛋白质尚未完全了解,但我们推测这种细胞聚集形式可能提供生存优势。在本文中,我们描述了EBV诱导这种蛋白质及其在淋巴瘤组织和细胞系上表达的机制,并描述了CD226被敲除的EBV感染细胞系。

https://cdn.ncbi.nlm.nih.gov/pmc/blobs/ec8a/5705804/057be096d17a/sph0061724150001.jpg

文献检索

告别复杂PubMed语法,用中文像聊天一样搜索,搜遍4000万医学文献。AI智能推荐,让科研检索更轻松。

立即免费搜索

文件翻译

保留排版,准确专业,支持PDF/Word/PPT等文件格式,支持 12+语言互译。

免费翻译文档

深度研究

AI帮你快速写综述,25分钟生成高质量综述,智能提取关键信息,辅助科研写作。

立即免费体验