Department of Companion and Laboratory Animal Science, Kongju National University, Yesan 340702, Republic of Korea.
Department of Oral Pathology, School of Dentistry and Dental Research Institute, Seoul National University, Seoul 03080, Republic of Korea.
Int J Mol Med. 2018 Feb;41(2):888-898. doi: 10.3892/ijmm.2017.3296. Epub 2017 Nov 29.
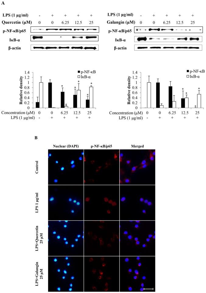
Flavonols are compounds that have been shown to possess potent anti‑inflammatory effects in cellular and animal models of inflammation. In the present study, the anti‑inflammatory effects and mechanisms of two natural flavonols, quercetin and galangin, in lipopolysaccharide (LPS)‑stimulated RAW264.7 macrophages were investigated. It was identified that quercetin and galangin markedly reduced the production of nitric oxide (NO), inducible NO synthase and interleukin‑6, and the nuclear translocation of nuclear factor‑κB (NF‑κB). In addition, LPS‑induced activation of extracellular signal‑regulated kinase 1/2 (Erk1/2) and c‑Jun N‑terminal kinase (JNK) was suppressed by quercetin and galangin. Taken together, these data implied that NF‑κB, Erk1/2 and JNK may be potential molecular targets of quercetin and galangin in an LPS‑induced inflammatory response. Subsequently, the effects of oral administration of quercetin or galangin, either alone or in combination, in a 2,4‑dinitrochlorobenzene‑induced atopic dermatitis (AD) mouse model were investigated. As a result, measurements of ear thickness and the levels of serum immunoglobulin E, and histological analysis revealed that the two flavonols led to a decrease in inflammation, whereas, in combination, they were even more effective. These results suggested that quercetin and galangin may be promising therapeutic agents for AD. Additionally, their combination may be a novel therapeutic strategy for the prevention of AD.
类黄酮是一种化合物,已在炎症的细胞和动物模型中显示出具有强大的抗炎作用。在本研究中,研究了两种天然类黄酮槲皮素和姜黄素在脂多糖(LPS)刺激的 RAW264.7 巨噬细胞中的抗炎作用和机制。结果表明,槲皮素和姜黄素可显著降低一氧化氮(NO)、诱导型一氧化氮合酶和白细胞介素-6 的产生,以及核因子-κB(NF-κB)的核转位。此外,LPS 诱导的细胞外信号调节激酶 1/2(Erk1/2)和 c-Jun N-末端激酶(JNK)的激活被槲皮素和姜黄素抑制。综上所述,这些数据表明,NF-κB、Erk1/2 和 JNK 可能是槲皮素和姜黄素在 LPS 诱导的炎症反应中的潜在分子靶标。随后,研究了单独或联合口服给予槲皮素或姜黄素对 2,4-二硝基氯苯诱导的特应性皮炎(AD)小鼠模型的影响。结果,耳厚度测量、血清免疫球蛋白 E 水平和组织学分析表明,这两种类黄酮可减少炎症,而联合使用时效果甚至更好。这些结果表明,槲皮素和姜黄素可能是 AD 的有前途的治疗药物。此外,它们的联合可能是预防 AD 的一种新的治疗策略。