Suppr超能文献

NFAT1 调控的 IL6 信号通路促进神经胶质瘤的侵袭表型。

NFAT1-regulated IL6 signalling contributes to aggressive phenotypes of glioma.

机构信息

Department of Neurosurgery, The First Hospital of China Medical University, Nanjing Street 155, Heping District, Shenyang, 110001, China.

出版信息

Cell Commun Signal. 2017 Dec 19;15(1):54. doi: 10.1186/s12964-017-0210-1.

Abstract

BACKGROUND

We previously demonstrated that the local immune status correlated with the glioma prognosis. Interleukin-6 (IL6) was identified as an important local immune-related risk marker related to unfavourable prognosis. In this study, we further investigated the role and regulation of IL6 signalling in glioma.

METHODS

The expression and prognostic value of IL6 and the IL6 receptor (IL6R) were explored in The Cancer Genome Atlas (TCGA) and REMBRANDT databases and clinical samples. Functional effects of genetic knockdown and overexpression of IL6R or IL6 stimulation were examined in vitro and in tumours in vivo. The effects of the nuclear factor of activated T cells-1 (NFAT1) on the promoter activities of IL6R and IL6 were also examined.

RESULTS

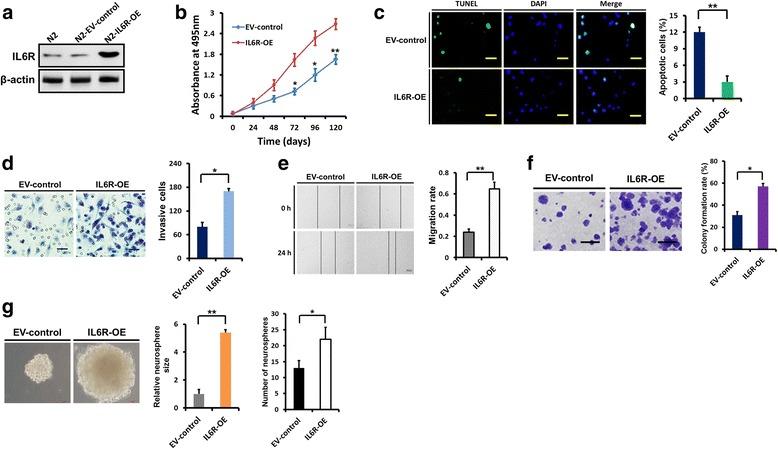
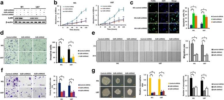
High IL6- and IL6R-expression were significantly associated with mesenchymal subtype and IDH-wildtype gliomas, and were predictors of poor survival. Knockdown of IL6R decreased cell proliferation, invasion and neurosphere formation in vitro, and inhibited tumorigenesis in vivo. IL6R overexpression or IL6 stimulation enhanced the invasion and growth of glioma cells. TCGA database searching revealed that IL6- and IL6R-expression were correlated with that of NFAT1. In glioma cells, NFAT1 enhanced the promoter activities of IL6R and IL6, and upregulated the expression of both IL6R and IL6.

CONCLUSION

NFAT1-regulated IL6 signalling contributes to aggressive phenotypes of gliomas, emphasizing the role of immunomodulatory factors in glioma malignant progression.

摘要

背景

我们之前的研究表明,局部免疫状态与神经胶质瘤的预后相关。白细胞介素 6(IL-6)被确定为与不良预后相关的重要局部免疫相关风险标志物。在这项研究中,我们进一步研究了 IL-6 信号在神经胶质瘤中的作用和调节。

方法

在癌症基因组图谱(TCGA)和 REMBRANDT 数据库以及临床样本中,探索了 IL-6 和 IL-6 受体(IL-6R)的表达和预后价值。在体外和体内肿瘤中,通过基因敲低和过表达 IL-6R 或 IL-6 刺激来研究其功能效应。还研究了激活 T 细胞核因子 1(NFAT1)对 IL-6R 和 IL-6 启动子活性的影响。

结果

高表达 IL-6 和 IL-6R 与间充质亚型和 IDH 野生型神经胶质瘤显著相关,是预后不良的预测因子。IL-6R 敲低可降低体外细胞增殖、侵袭和神经球形成,并抑制体内肿瘤发生。IL-6R 过表达或 IL-6 刺激增强了神经胶质瘤细胞的侵袭和生长。TCGA 数据库搜索表明,IL-6 和 IL-6R 的表达与 NFAT1 的表达相关。在神经胶质瘤细胞中,NFAT1 增强了 IL-6R 和 IL-6 的启动子活性,并上调了两者的表达。

结论

NFAT1 调节的 IL-6 信号通路有助于神经胶质瘤的侵袭表型,强调了免疫调节因子在神经胶质瘤恶性进展中的作用。

https://cdn.ncbi.nlm.nih.gov/pmc/blobs/e9e9/5735798/cb61167461e0/12964_2017_210_Fig1_HTML.jpg

文献检索

告别复杂PubMed语法,用中文像聊天一样搜索,搜遍4000万医学文献。AI智能推荐,让科研检索更轻松。

立即免费搜索

文件翻译

保留排版,准确专业,支持PDF/Word/PPT等文件格式,支持 12+语言互译。

免费翻译文档

深度研究

AI帮你快速写综述,25分钟生成高质量综述,智能提取关键信息,辅助科研写作。

立即免费体验