Chen Luguang, Ma Chao, Bian Yun, Shao Chengwei, Wang Tiegong, Li Jing, Chong Xiaodan, Su Li, Lu Jianping
Department of Radiology, Changhai Hospital of Shanghai, Second Military Medical University, Shanghai, China.
Cancer Institute, Institute of Translational Medicine, Second Military Medical University, Shanghai, China.
Oncotarget. 2017 Nov 30;8(67):111333-111345. doi: 10.18632/oncotarget.22794. eCollection 2017 Dec 19.
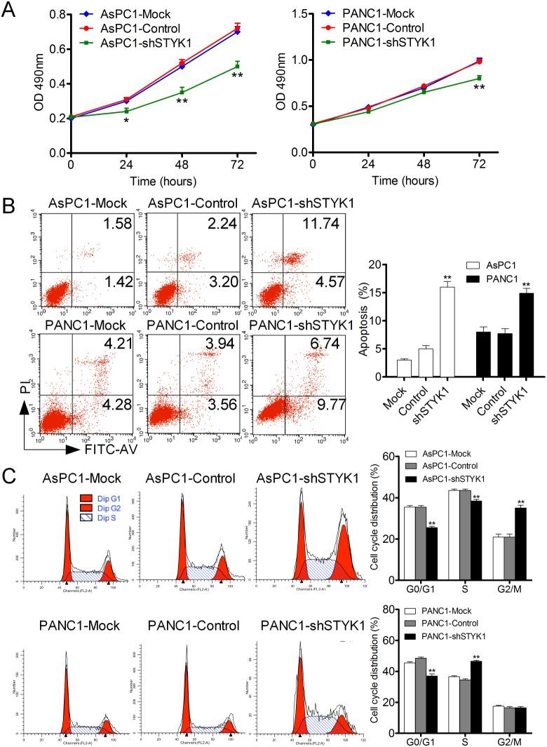
Previous studies showed that aberrant Serine/threonine/tyrosine kinase 1 (STYK1, also known as NOK) or/and E-cadherin were involved in the progression of some types of human cancers. However, whether they contributed to the development of pancreatic cancer was unknown. Here, we investigated the prognostic significance of aberrant STYK1 and E-cadherin in pancreatic cancer. Our results showed that STYK1 expression increased while E-cadherin decreased in pancreatic cancer tissues compared with normal pancreas tissues. STYK1 level was positively correlated with lymph node metastasis and clinical stage in pancreatic cancer patients. E-cadherin expression was inversely correlated with STYK1 expression in pancreatic cancer tissue samples. Patients with high STYK1 and low E-cadherin expression had the worst prognosis. In addition, STYK1 knockdown in pancreatic cancer cell lines inhibited cell proliferation, enhanced cell apoptosis, induced cell cycle arrest, and prohibited cell migration, while STYK1 over-expression showed the opposite effects. Silencing STYK1 also increased E-cadherin expression and inhibited epithelial-to-mesenchymal transition (EMT) and p-p38 expression . Over-expression had showed the opposite trends, and treatment with p38 inhibitor, SB203580, could reverse the trends. Thus, STYK1 repressed E-cadherin expression and promoted EMT, mediated by p38 MAPK signaling pathway, which was the possible mechanism for STYK1-mediated pancreatic cancer cell proliferation and migration. In summary, our results showed that STYK1 might be a prognostic marker for pancreatic cancer patients and might be a novel strategy for the treatment of pancreatic cancer.
先前的研究表明,异常的丝氨酸/苏氨酸/酪氨酸激酶1(STYK1,也称为NOK)和/或E-钙黏蛋白参与了某些类型人类癌症的进展。然而,它们是否促进胰腺癌的发生尚不清楚。在此,我们研究了异常的STYK1和E-钙黏蛋白在胰腺癌中的预后意义。我们的结果显示,与正常胰腺组织相比,胰腺癌组织中STYK1表达增加而E-钙黏蛋白表达降低。STYK1水平与胰腺癌患者的淋巴结转移和临床分期呈正相关。在胰腺癌组织样本中,E-钙黏蛋白表达与STYK1表达呈负相关。STYK1高表达和E-钙黏蛋白低表达的患者预后最差。此外,在胰腺癌细胞系中敲低STYK1可抑制细胞增殖、增强细胞凋亡、诱导细胞周期停滞并阻止细胞迁移,而STYK1过表达则显示出相反的效果。沉默STYK1还可增加E-钙黏蛋白表达并抑制上皮-间质转化(EMT)和p-p38表达。过表达则显示出相反的趋势,用p38抑制剂SB203580处理可逆转这些趋势。因此,STYK1通过p38 MAPK信号通路抑制E-钙黏蛋白表达并促进EMT,这可能是STYK1介导胰腺癌细胞增殖和迁移的机制。总之,我们的结果表明,STYK1可能是胰腺癌患者的预后标志物,可能是治疗胰腺癌的新策略。