Suppr超能文献

NUFIP2与Roquin的结合促进了ICOS mRNA的识别和调控。

Binding of NUFIP2 to Roquin promotes recognition and regulation of ICOS mRNA.

作者信息

Rehage Nina, Davydova Elena, Conrad Christine, Behrens Gesine, Maiser Andreas, Stehklein Jenny E, Brenner Sven, Klein Juliane, Jeridi Aicha, Hoffmann Anne, Lee Eunhae, Dianzani Umberto, Willemsen Rob, Feederle Regina, Reiche Kristin, Hackermüller Jörg, Leonhardt Heinrich, Sharma Sonia, Niessing Dierk, Heissmeyer Vigo

机构信息

Institute for Immunology at the Biomedical Center, Ludwig-Maximilians-Universität München, Grosshaderner Strasse 9, 82152, Planegg-Martinsried, Germany.

Research Unit Molecular Immune Regulation, Helmholtz Zentrum München, Marchioninistrasse 25, 81377, München, Germany.

出版信息

Nat Commun. 2018 Jan 19;9(1):299. doi: 10.1038/s41467-017-02582-1.

Abstract

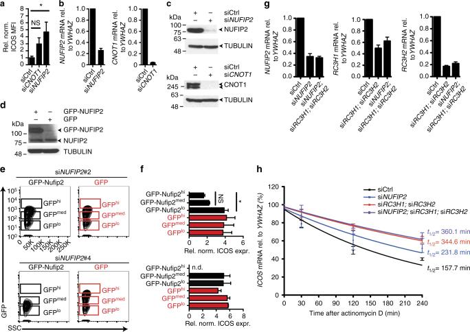
The ubiquitously expressed RNA-binding proteins Roquin-1 and Roquin-2 are essential for appropriate immune cell function and postnatal survival of mice. Roquin proteins repress target mRNAs by recognizing secondary structures in their 3'-UTRs and by inducing mRNA decay. However, it is unknown if other cellular proteins contribute to target control. To identify cofactors of Roquin, we used RNA interference to screen ~1500 genes involved in RNA-binding or mRNA degradation, and identified NUFIP2 as a cofactor of Roquin-induced mRNA decay. NUFIP2 binds directly and with high affinity to Roquin, which stabilizes NUFIP2 in cells. Post-transcriptional repression of human ICOS by endogenous Roquin proteins requires two neighboring non-canonical stem-loops in the ICOS 3'-UTR. This unconventional cis-element as well as another tandem loop known to confer Roquin-mediated regulation of the Ox40 3'-UTR, are bound cooperatively by Roquin and NUFIP2. NUFIP2 therefore emerges as a cofactor that contributes to mRNA target recognition by Roquin.

摘要

广泛表达的RNA结合蛋白Roquin-1和Roquin-2对于小鼠适当的免疫细胞功能和出生后存活至关重要。Roquin蛋白通过识别其3'-UTR中的二级结构并诱导mRNA衰变来抑制靶mRNA。然而,尚不清楚其他细胞蛋白是否有助于靶标控制。为了鉴定Roquin的辅因子,我们使用RNA干扰筛选了约1500个参与RNA结合或mRNA降解的基因,并鉴定出NUFIP2是Roquin诱导的mRNA衰变的辅因子。NUFIP2直接且高亲和力地与Roquin结合,这使NUFIP2在细胞中稳定存在。内源性Roquin蛋白对人ICOS的转录后抑制需要ICOS 3'-UTR中两个相邻的非经典茎环。这种非常规的顺式元件以及另一个已知赋予Roquin介导的对Ox40 3'-UTR调控的串联环,由Roquin和NUFIP2协同结合。因此,NUFIP2作为一种辅因子出现,有助于Roquin识别mRNA靶标。

https://cdn.ncbi.nlm.nih.gov/pmc/blobs/b95f/5775257/bb0b3a6ecea5/41467_2017_2582_Fig1_HTML.jpg

文献检索

告别复杂PubMed语法,用中文像聊天一样搜索,搜遍4000万医学文献。AI智能推荐,让科研检索更轻松。

立即免费搜索

文件翻译

保留排版,准确专业,支持PDF/Word/PPT等文件格式,支持 12+语言互译。

免费翻译文档

深度研究

AI帮你快速写综述,25分钟生成高质量综述,智能提取关键信息,辅助科研写作。

立即免费体验