Institute of Biomaterials and Biomedical Engineering, University of Toronto, Toronto, ON, Canada.
The Donnelly Centre, University of Toronto, Toronto, ON, Canada.
Mol Syst Biol. 2018 Jan 29;14(1):e7952. doi: 10.15252/msb.20177952.
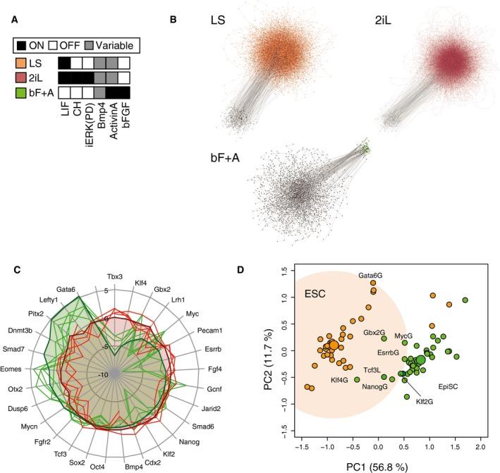
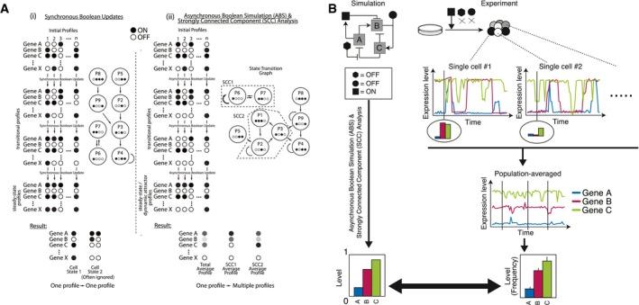
Pluripotent stem cells (PSCs) exist in multiple stable states, each with specific cellular properties and molecular signatures. The mechanisms that maintain pluripotency, or that cause its destabilization to initiate development, are complex and incompletely understood. We have developed a model to predict stabilized PSC gene regulatory network (GRN) states in response to input signals. Our strategy used random asynchronous Boolean simulations (R-ABS) to simulate single-cell fate transitions and strongly connected components (SCCs) strategy to represent population heterogeneity. This framework was applied to a reverse-engineered and curated core GRN for mouse embryonic stem cells (mESCs) and used to simulate cellular responses to combinations of five signaling pathways. Our simulations predicted experimentally verified cell population compositions and input signal combinations controlling specific cell fate transitions. Extending the model to PSC differentiation, we predicted a combination of signaling activators and inhibitors that efficiently and robustly generated a Cdx2Oct4 cells from naïve mESCs. Overall, this platform provides new strategies to simulate cell fate transitions and the heterogeneity that typically occurs during development and differentiation.
多能干细胞(PSCs)存在于多种稳定状态中,每种状态都具有特定的细胞特性和分子特征。维持多能性或导致其失稳以启动发育的机制很复杂,尚未完全理解。我们开发了一种模型,可以预测对输入信号的响应稳定的 PSC 基因调控网络(GRN)状态。我们的策略使用随机异步布尔模拟(R-ABS)来模拟单细胞命运转变和强连通组件(SCC)策略来表示群体异质性。该框架应用于反向工程和精心策划的核心 GRN 用于小鼠胚胎干细胞(mESCs),并用于模拟对五种信号通路组合的细胞反应。我们的模拟预测了实验验证的细胞群体组成和输入信号组合,这些组合控制特定的细胞命运转变。将模型扩展到 PSC 分化,我们预测了一组信号激活剂和抑制剂,可有效地从原始 mESCs 中产生高效且稳健的 Cdx2Oct4 细胞。总的来说,该平台提供了新的策略来模拟细胞命运转变以及发育和分化过程中通常发生的异质性。