• 文献检索
  • 文档翻译
  • 深度研究
  • 学术资讯
  • Suppr Zotero 插件Zotero 插件
  • 邀请有礼
  • 套餐&价格
  • 历史记录
应用&插件
Suppr Zotero 插件Zotero 插件浏览器插件Mac 客户端Windows 客户端微信小程序
定价
高级版会员购买积分包购买API积分包
服务
文献检索文档翻译深度研究API 文档MCP 服务
关于我们
关于 Suppr公司介绍联系我们用户协议隐私条款
关注我们

Suppr 超能文献

核心技术专利:CN118964589B侵权必究
粤ICP备2023148730 号-1Suppr @ 2026

文献检索

告别复杂PubMed语法,用中文像聊天一样搜索,搜遍4000万医学文献。AI智能推荐,让科研检索更轻松。

立即免费搜索

文件翻译

保留排版,准确专业,支持PDF/Word/PPT等文件格式,支持 12+语言互译。

免费翻译文档

深度研究

AI帮你快速写综述,25分钟生成高质量综述,智能提取关键信息,辅助科研写作。

立即免费体验

脂多糖核心糖基转移酶WapH在南极细菌极端外洋假单胞菌冷适应中的新作用。

Novel role of the LPS core glycosyltransferase WapH for cold adaptation in the Antarctic bacterium Pseudomonas extremaustralis.

作者信息

Benforte Florencia C, Colonnella Maria A, Ricardi Martiniano M, Solar Venero Esmeralda C, Lizarraga Leonardo, López Nancy I, Tribelli Paula M

机构信息

Departamento de Química Biológica, Facultad de Ciencias Exactas y Naturales, Universidad de Buenos Aires, Buenos Aires, Argentina.

Centro de Investigaciones en Bionanociencias, CONICET, Buenos Aires, Argentina.

出版信息

PLoS One. 2018 Feb 7;13(2):e0192559. doi: 10.1371/journal.pone.0192559. eCollection 2018.

DOI:10.1371/journal.pone.0192559
PMID:29415056
原文链接:https://pmc.ncbi.nlm.nih.gov/articles/PMC5802925/
Abstract

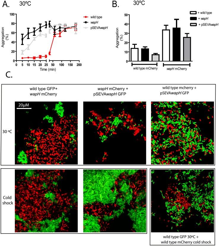
Psychrotroph microorganisms have developed cellular mechanisms to cope with cold stress. Cell envelopes are key components for bacterial survival. Outer membrane is a constituent of Gram negative bacterial envelopes, consisting of several components, such as lipopolysaccharides (LPS). In this work we investigated the relevance of envelope characteristics for cold adaptation in the Antarctic bacterium Pseudomonas extremaustralis by analyzing a mini Tn5 wapH mutant strain, encoding a core LPS glycosyltransferase. Our results showed that wapH strain is impaired to grow under low temperature but not for cold survival. The mutation in wapH, provoked a strong aggregative phenotype and modifications of envelope nanomechanical properties such as lower flexibility and higher turgor pressure, cell permeability and surface area to volume ratio (S/V). Changes in these characteristics were also observed in the wild type strain grown at different temperatures, showing higher cell flexibility but lower turgor pressure under cold conditions. Cold shock experiments indicated that an acclimation period in the wild type is necessary for cell flexibility and S/V ratio adjustments. Alteration in cell-cell interaction capabilities was observed in wapH strain. Mixed cells of wild type and wapH strains, as well as those of the wild type strain grown at different temperatures, showed a mosaic pattern of aggregation. These results indicate that wapH mutation provoked marked envelope alterations showing that LPS core conservation appears as a novel essential feature for active growth under cold conditions.

摘要

嗜冷微生物已经进化出细胞机制来应对冷应激。细胞膜是细菌生存的关键组成部分。外膜是革兰氏阴性菌细胞膜的组成部分,由多种成分组成,如脂多糖(LPS)。在这项工作中,我们通过分析编码核心LPS糖基转移酶的mini Tn5 wapH突变菌株,研究了细胞膜特性与南极细菌极端南极假单胞菌冷适应的相关性。我们的结果表明,wapH菌株在低温下生长受到损害,但冷存活不受影响。wapH突变导致强烈的聚集表型以及细胞膜纳米力学性质的改变,如柔韧性降低、膨压升高、细胞通透性和表面积与体积比(S/V)。在不同温度下生长的野生型菌株中也观察到这些特性的变化,表明在寒冷条件下细胞柔韧性更高但膨压更低。冷休克实验表明,野生型菌株需要一个适应期来调整细胞柔韧性和S/V比。在wapH菌株中观察到细胞间相互作用能力的改变。野生型和wapH菌株的混合细胞,以及在不同温度下生长的野生型菌株的混合细胞,都呈现出聚集的镶嵌模式。这些结果表明,wapH突变引起了明显的细胞膜改变,表明LPS核心保守性似乎是寒冷条件下活跃生长的一个新的基本特征。

https://cdn.ncbi.nlm.nih.gov/pmc/blobs/4de2/5802925/53de2017c654/pone.0192559.g005.jpg
https://cdn.ncbi.nlm.nih.gov/pmc/blobs/4de2/5802925/251c7d8de592/pone.0192559.g001.jpg
https://cdn.ncbi.nlm.nih.gov/pmc/blobs/4de2/5802925/a13869b07bfd/pone.0192559.g002.jpg
https://cdn.ncbi.nlm.nih.gov/pmc/blobs/4de2/5802925/7c31baf7e396/pone.0192559.g003.jpg
https://cdn.ncbi.nlm.nih.gov/pmc/blobs/4de2/5802925/cc981226dd62/pone.0192559.g004.jpg
https://cdn.ncbi.nlm.nih.gov/pmc/blobs/4de2/5802925/53de2017c654/pone.0192559.g005.jpg
https://cdn.ncbi.nlm.nih.gov/pmc/blobs/4de2/5802925/251c7d8de592/pone.0192559.g001.jpg
https://cdn.ncbi.nlm.nih.gov/pmc/blobs/4de2/5802925/a13869b07bfd/pone.0192559.g002.jpg
https://cdn.ncbi.nlm.nih.gov/pmc/blobs/4de2/5802925/7c31baf7e396/pone.0192559.g003.jpg
https://cdn.ncbi.nlm.nih.gov/pmc/blobs/4de2/5802925/cc981226dd62/pone.0192559.g004.jpg
https://cdn.ncbi.nlm.nih.gov/pmc/blobs/4de2/5802925/53de2017c654/pone.0192559.g005.jpg

相似文献

1
Novel role of the LPS core glycosyltransferase WapH for cold adaptation in the Antarctic bacterium Pseudomonas extremaustralis.脂多糖核心糖基转移酶WapH在南极细菌极端外洋假单胞菌冷适应中的新作用。
PLoS One. 2018 Feb 7;13(2):e0192559. doi: 10.1371/journal.pone.0192559. eCollection 2018.
2
Phosphorylation of lipopolysaccharides in the Antarctic psychrotroph Pseudomonas syringae: a possible role in temperature adaptation.南极嗜冷菌丁香假单胞菌中脂多糖的磷酸化:在温度适应中的可能作用
J Bacteriol. 1994 Jul;176(14):4243-9. doi: 10.1128/jb.176.14.4243-4249.1994.
3
Novel Essential Role of Ethanol Oxidation Genes at Low Temperature Revealed by Transcriptome Analysis in the Antarctic Bacterium Pseudomonas extremaustralis.转录组分析揭示南极细菌极端南极假单胞菌中乙醇氧化基因在低温下的新关键作用
PLoS One. 2015 Dec 15;10(12):e0145353. doi: 10.1371/journal.pone.0145353. eCollection 2015.
4
Polyhydroxyalkanoates are essential for maintenance of redox state in the Antarctic bacterium Pseudomonas sp. 14-3 during low temperature adaptation.聚羟基脂肪酸酯对于南极细菌假单胞菌属14-3在低温适应过程中维持氧化还原状态至关重要。
Extremophiles. 2009 Jan;13(1):59-66. doi: 10.1007/s00792-008-0197-z. Epub 2008 Oct 18.
5
Poly(3-hydroxybutyrate) influences biofilm formation and motility in the novel Antarctic species Pseudomonas extremaustralis under cold conditions.聚 3-羟基丁酸酯在寒冷条件下影响新型南极假单胞菌外极端假单胞菌的生物膜形成和运动性。
Extremophiles. 2011 Sep;15(5):541-7. doi: 10.1007/s00792-011-0384-1. Epub 2011 Jun 11.
6
Response to lethal UVA radiation in the Antarctic bacterium Pseudomonas extremaustralis: polyhydroxybutyrate and cold adaptation as protective factors.南极极端假单胞菌对致死性 UVA 辐射的响应:聚-β-羟基丁酸酯和冷适应作为保护因子。
Extremophiles. 2020 Mar;24(2):265-275. doi: 10.1007/s00792-019-01152-1. Epub 2019 Dec 11.
7
Single-Nucleotide Polymorphisms Found in the migA and wbpX Glycosyltransferase Genes Account for the Intrinsic Lipopolysaccharide Defects Exhibited by Pseudomonas aeruginosa PA14.在migA和wbpX糖基转移酶基因中发现的单核苷酸多态性导致铜绿假单胞菌PA14呈现出内在的脂多糖缺陷。
J Bacteriol. 2015 Sep;197(17):2780-91. doi: 10.1128/JB.00337-15. Epub 2015 Jun 15.
8
Homeoviscous Adaptation of the Acinetobacter baumannii Outer Membrane: Alteration of Lipooligosaccharide Structure during Cold Stress.鲍曼不动杆菌外膜的同源粘性适应:冷应激过程中脂寡糖结构的改变。
mBio. 2021 Aug 31;12(4):e0129521. doi: 10.1128/mBio.01295-21. Epub 2021 Aug 24.
9
Biofilm lifestyle enhances diesel bioremediation and biosurfactant production in the Antarctic polyhydroxyalkanoate producer Pseudomonas extremaustralis.生物膜生活方式增强了南极多羟基烷酸酯生产者极端假单胞菌的柴油生物修复和生物表面活性剂生产。
Biodegradation. 2012 Sep;23(5):645-51. doi: 10.1007/s10532-012-9540-2.
10
Low-temperature-induced changes in composition and fluidity of lipopolysaccharides in the antarctic psychrotrophic bacterium Pseudomonas syringae.低温诱导南极嗜冷细菌丁香假单胞菌中脂多糖的组成和流动性变化。
J Bacteriol. 2002 Dec;184(23):6746-9. doi: 10.1128/JB.184.23.6746-6749.2002.

引用本文的文献

1
Genomic Insights into Phosphorus Solubilization of .关于……磷溶解的基因组学见解 。(原文句末不完整,缺少关键内容)
Microorganisms. 2025 Apr 16;13(4):911. doi: 10.3390/microorganisms13040911.
2
Salmonella enteritidis acquires phage resistance through a point mutation in rfbD but loses some of its environmental adaptability.肠炎沙门氏菌通过 rfbD 中的点突变获得噬菌体抗性,但丧失了部分环境适应性。
Vet Res. 2024 Jul 5;55(1):85. doi: 10.1186/s13567-024-01341-7.
3
Cold-active microbial enzymes and their biotechnological applications.低温活性微生物酶及其生物技术应用。

本文引用的文献

1
Relative Rates of Surface and Volume Synthesis Set Bacterial Cell Size.表面与体积合成的相对速率决定细菌细胞大小。
Cell. 2016 Jun 2;165(6):1479-1492. doi: 10.1016/j.cell.2016.05.045.
2
Cold Stress Makes Escherichia coli Susceptible to Glycopeptide Antibiotics by Altering Outer Membrane Integrity.冷应激通过改变外膜完整性使大肠杆菌对糖肽类抗生素敏感。
Cell Chem Biol. 2016 Feb 18;23(2):267-277. doi: 10.1016/j.chembiol.2015.12.011. Epub 2016 Feb 4.
3
Novel Essential Role of Ethanol Oxidation Genes at Low Temperature Revealed by Transcriptome Analysis in the Antarctic Bacterium Pseudomonas extremaustralis.
Microb Biotechnol. 2024 Apr;17(4):e14467. doi: 10.1111/1751-7915.14467.
4
Cold adapted : ecology to biotechnology.冷适应:从生态学到生物技术
Front Microbiol. 2023 Jul 17;14:1218708. doi: 10.3389/fmicb.2023.1218708. eCollection 2023.
5
Insights into the temperature responses of Pseudomonas species in beneficial and pathogenic host interactions.洞悉假单胞菌属在有益和致病宿主相互作用中对温度的响应。
Appl Microbiol Biotechnol. 2022 Dec;106(23):7699-7709. doi: 10.1007/s00253-022-12243-z. Epub 2022 Oct 22.
6
Snowball Earth, population bottleneck and evolution.雪球地球、种群瓶颈与进化。
Proc Biol Sci. 2021 Nov 24;288(1963):20211956. doi: 10.1098/rspb.2021.1956. Epub 2021 Nov 17.
7
Psychrophiles: A journey of hope.嗜冷菌:希望之旅。
J Biosci. 2021;46.
8
Pigment production by cold-adapted bacteria and fungi: colorful tale of cryosphere with wide range applications.冷适应细菌和真菌的色素生产:广阔应用范围的冰冻圈多彩故事。
Extremophiles. 2020 Jul;24(4):447-473. doi: 10.1007/s00792-020-01180-2. Epub 2020 Jun 1.
9
Quantitative Analysis of Cold Stress Inducing Lipidomic Changes in Using UHPLC-ESI-MS/MS.采用 UHPLC-ESI-MS/MS 技术对冷应激诱导的脂质组学变化进行定量分析。
Molecules. 2019 Dec 16;24(24):4609. doi: 10.3390/molecules24244609.
10
Effect of copper on diesel degradation in Pseudomonas extremaustralis.铜对南极极端假单胞菌降解柴油的影响。
Extremophiles. 2019 Jan;23(1):91-99. doi: 10.1007/s00792-018-1063-2. Epub 2018 Oct 17.
转录组分析揭示南极细菌极端南极假单胞菌中乙醇氧化基因在低温下的新关键作用
PLoS One. 2015 Dec 15;10(12):e0145353. doi: 10.1371/journal.pone.0145353. eCollection 2015.
4
Role of Capsular Polysaccharides in Biofilm Formation: An AFM Nanomechanics Study.荚膜多糖在生物膜形成中的作用:一项原子力显微镜纳米力学研究。
ACS Appl Mater Interfaces. 2015 Jun 17;7(23):13007-13. doi: 10.1021/acsami.5b03041. Epub 2015 Jun 2.
5
Features of pseudomonads growing at low temperatures: another facet of their versatility.假单胞菌在低温下生长的特性:其多功能性的另一个方面。
Environ Microbiol Rep. 2014 Oct;6(5):417-26. doi: 10.1111/1758-2229.12150.
6
Functional adaptations of the bacterial chaperone trigger factor to extreme environmental temperatures.细菌伴侣触发因子对极端环境温度的功能适应性
Environ Microbiol. 2015 Jul;17(7):2407-20. doi: 10.1111/1462-2920.12707. Epub 2015 Jan 27.
7
Genome sequence analysis of Pseudomonas extremaustralis provides new insights into environmental adaptability and extreme conditions resistance.南极假单胞菌的基因组序列分析为环境适应性和极端条件抗性提供了新见解。
Extremophiles. 2015 Jan;19(1):207-20. doi: 10.1007/s00792-014-0700-7. Epub 2014 Oct 15.
8
Biofilms formed by gram-negative bacteria undergo increased lipid a palmitoylation, enhancing in vivo survival.革兰氏阴性菌形成的生物膜会经历脂质A棕榈酰化增加,从而提高体内存活率。
mBio. 2014 Aug 19;5(4):e01116-14. doi: 10.1128/mBio.01116-14.
9
Genome-scale metabolic reconstruction and constraint-based modelling of the Antarctic bacterium Pseudoalteromonas haloplanktis TAC125.南极嗜盐浮游假交替单胞菌TAC125的全基因组规模代谢重建及基于约束的建模
Environ Microbiol. 2015 Mar;17(3):751-66. doi: 10.1111/1462-2920.12513. Epub 2014 Jun 30.
10
Lipopolysaccharide O antigen size distribution is determined by a chain extension complex of variable stoichiometry in Escherichia coli O9a.脂多糖 O 抗原大小分布由大肠杆菌 O9a 中具有可变化学计量比的链延伸复合物决定。
Proc Natl Acad Sci U S A. 2014 Apr 29;111(17):6407-12. doi: 10.1073/pnas.1400814111. Epub 2014 Apr 14.