Department of Molecular & Human Genetics, Baylor College of Medicine, Houston, United States.
Graduate Program in Translational Biology and Molecular Medicine, Baylor College of Medicine, Houston, United States.
Elife. 2018 Feb 16;7:e31159. doi: 10.7554/eLife.31159.
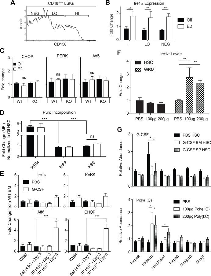
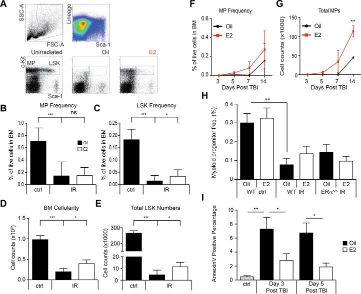
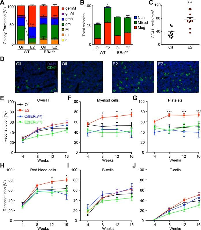
Activation of the unfolded protein response (UPR) sustains protein homeostasis (proteostasis) and plays a fundamental role in tissue maintenance and longevity of organisms. Long-range control of UPR activation has been demonstrated in invertebrates, but such mechanisms in mammals remain elusive. Here, we show that the female sex hormone estrogen regulates the UPR in hematopoietic stem cells (HSCs). Estrogen treatment increases the capacity of HSCs to regenerate the hematopoietic system upon transplantation and accelerates regeneration after irradiation. We found that estrogen signals through estrogen receptor α (ERα) expressed in hematopoietic cells to activate the protective Ire1α-Xbp1 branch of the UPR. Further, ERα-mediated activation of the Ire1α-Xbp1 pathway confers HSCs with resistance against proteotoxic stress and promotes regeneration. Our findings reveal a systemic mechanism through which HSC function is augmented for hematopoietic regeneration.
未折叠蛋白反应(UPR)的激活维持着蛋白质的内稳态(蛋白质稳态),并在组织维持和生物的长寿中起着至关重要的作用。在无脊椎动物中已经证明了 UPR 激活的远程控制,但哺乳动物中的这种机制仍然难以捉摸。在这里,我们表明雌性激素雌激素调节造血干细胞(HSCs)中的 UPR。雌激素处理增加了 HSCs 在移植后再生造血系统的能力,并加速了辐照后的再生。我们发现,雌激素通过在造血细胞中表达的雌激素受体 α(ERα)信号转导,激活 UPR 的保护性 Ire1α-Xbp1 分支。此外,ERα 介导的 Ire1α-Xbp1 途径的激活赋予 HSCs 抵抗蛋白毒性应激的能力,并促进再生。我们的发现揭示了一种系统机制,通过该机制,HSC 的功能得到增强,以进行造血再生。