Suppr超能文献

单细胞中的动态脉冲实现分子时间共享。

Molecular Time Sharing through Dynamic Pulsing in Single Cells.

机构信息

Division of Biology and Biological Engineering, California Institute of Technology, Pasadena, CA 91125, USA.

Department of Experimental and Health Sciences, Universitat Pompeu Fabra, Barcelona Biomedical Research Park, 08003 Barcelona, Spain; Department of Physics and Nuclear Engineering, Universitat Politecnica de Catalunya, 08222 Terrassa, Spain; Department of Chemical and Biomolecular Engineering, Lehigh University, Bethlehem, PA 18015, USA.

出版信息

Cell Syst. 2018 Feb 28;6(2):216-229.e15. doi: 10.1016/j.cels.2018.01.011. Epub 2018 Feb 14.

Abstract

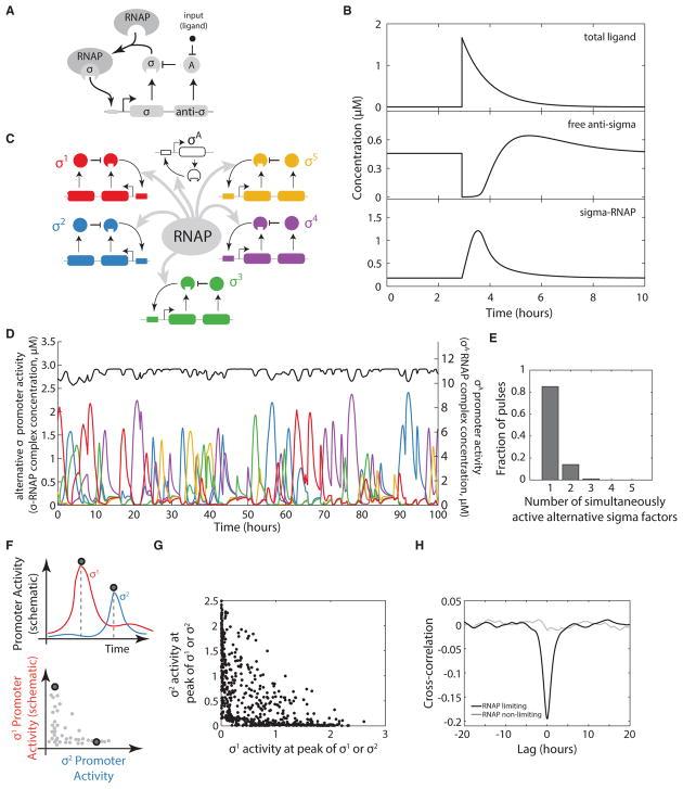
In cells, specific regulators often compete for limited amounts of a core enzymatic resource. It is typically assumed that competition leads to partitioning of core enzyme molecules among regulators at constant levels. Alternatively, however, different regulatory species could time share, or take turns utilizing, the core resource. Using quantitative time-lapse microscopy, we analyzed sigma factor activity dynamics, and their competition for RNA polymerase, in individual Bacillus subtilis cells under energy stress. Multiple alternative sigma factors were activated in ∼1-hr pulses in stochastic and repetitive fashion. Pairwise analysis revealed that two sigma factors rarely pulse simultaneously and that some pairs are anti-correlated, indicating that RNAP utilization alternates among different sigma factors. Mathematical modeling revealed how stochastic time-sharing dynamics can emerge from pulse-generating sigma factor regulatory circuits actively competing for RNAP. Time sharing provides a mechanism for cells to dynamically control the distribution of cell states within a population. Since core molecular components are limiting in many other systems, time sharing may represent a general mode of regulation.

摘要

在细胞中,特定的调节剂通常会争夺有限数量的核心酶资源。通常假设,竞争会导致核心酶分子在调节剂之间按固定水平分配。然而,不同的调节物也可以分时共享,或者轮流利用核心资源。我们使用定量延时显微镜,在能量胁迫下分析了单个枯草芽孢杆菌细胞中σ因子活性的动力学及其与 RNA 聚合酶的竞争。多个替代σ因子以随机和重复的方式在约 1 小时的脉冲中被激活。成对分析表明,两个σ因子很少同时脉冲,并且有些对呈负相关,这表明不同的σ因子之间交替使用 RNA 聚合酶。数学模型揭示了随机分时共享动力学如何从主动竞争 RNA 聚合酶的脉冲生成σ因子调控回路中产生。分时共享为细胞提供了一种在群体内动态控制细胞状态分布的机制。由于核心分子成分在许多其他系统中是有限的,因此分时共享可能代表一种普遍的调控模式。

https://cdn.ncbi.nlm.nih.gov/pmc/blobs/7acb/6070344/57f0400cfe50/nihms949177f1.jpg

文献检索

告别复杂PubMed语法,用中文像聊天一样搜索,搜遍4000万医学文献。AI智能推荐,让科研检索更轻松。

立即免费搜索

文件翻译

保留排版,准确专业,支持PDF/Word/PPT等文件格式,支持 12+语言互译。

免费翻译文档

深度研究

AI帮你快速写综述,25分钟生成高质量综述,智能提取关键信息,辅助科研写作。

立即免费体验