• 文献检索
  • 文档翻译
  • 深度研究
  • 学术资讯
  • Suppr Zotero 插件Zotero 插件
  • 邀请有礼
  • 套餐&价格
  • 历史记录
应用&插件
Suppr Zotero 插件Zotero 插件浏览器插件Mac 客户端Windows 客户端微信小程序
定价
高级版会员购买积分包购买API积分包
服务
文献检索文档翻译深度研究API 文档MCP 服务
关于我们
关于 Suppr公司介绍联系我们用户协议隐私条款
关注我们

Suppr 超能文献

核心技术专利:CN118964589B侵权必究
粤ICP备2023148730 号-1Suppr @ 2026

文献检索

告别复杂PubMed语法,用中文像聊天一样搜索,搜遍4000万医学文献。AI智能推荐,让科研检索更轻松。

立即免费搜索

文件翻译

保留排版,准确专业,支持PDF/Word/PPT等文件格式,支持 12+语言互译。

免费翻译文档

深度研究

AI帮你快速写综述,25分钟生成高质量综述,智能提取关键信息,辅助科研写作。

立即免费体验

缺乏半乳糖凝集素-3可在骨髓和脾脏基质细胞中差异调节 Notch 配体,干扰 B 细胞分化。

Lack of galectin-3 modifies differentially Notch ligands in bone marrow and spleen stromal cells interfering with B cell differentiation.

机构信息

Laboratório de Proliferação e Diferenciação Celular, Instituto de Ciências Biomédicas (ICB), Universidade Federal do Rio de Janeiro, Rio de Janeiro, RJ, Brazil.

Centro de Radiofarmácia, Instituto de Pesquisas Energéticas e Nucleares (IPEN), São Paulo, SP, Brazil.

出版信息

Sci Rep. 2018 Feb 22;8(1):3495. doi: 10.1038/s41598-018-21409-7.

DOI:10.1038/s41598-018-21409-7
PMID:29472568
原文链接:https://pmc.ncbi.nlm.nih.gov/articles/PMC5823902/
Abstract

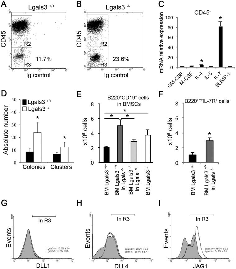
Galectin-3 (Gal-3) is a β-galactoside binding protein that controls cell-cell and cell-extracellular matrix interactions. In lymphoid organs, gal-3 inhibits B cell differentiation by mechanisms poorly understood. The B cell development is dependent on tissue organization and stromal cell signaling, including IL-7 and Notch pathways. Here, we investigate possible mechanisms that gal-3 interferes during B lymphocyte differentiation in the bone marrow (BM) and spleen. The BM of gal-3-deficient mice (Lgals3 mice) was evidenced by elevated numbers of B220CD19c-KitIL-7R progenitor B cells. In parallel, CD45 bone marrow stromal cells expressed high levels of mRNA IL-7, Notch ligands (Jagged-1 and Delta-like 4), and transcription factors (Hes-1, Hey-1, Hey-2 and Hey-L). The spleen of Lgals3 mice was hallmarked by marginal zone disorganization, high number of IgMIgD B cells and CD138 plasma cells, overexpression of Notch ligands (Jagged-1, Delta-like 1 and Delta-like 4) by stromal cells and Hey-1. Morever, IgMIgD B cells and B220CD138 CXCR4 plasmablasts were significantly increased in the BM and blood of Lgals3 mice. For the first time, we demonstrated that gal-3 inhibits Notch signaling activation in lymphoid organs regulating earlier and terminal events of B cell differentiation.

摘要

半乳糖凝集素 3(Gal-3)是一种β-半乳糖苷结合蛋白,可控制细胞-细胞和细胞-细胞外基质之间的相互作用。在淋巴器官中,Gal-3 通过机制不明的机制抑制 B 细胞分化。B 细胞的发育依赖于组织的组成和基质细胞的信号传导,包括 IL-7 和 Notch 途径。在这里,我们研究了 Gal-3 在骨髓(BM)和脾脏中干扰 B 淋巴细胞分化的可能机制。Gal-3 缺陷型小鼠(Lgals3 小鼠)的 BM 中,B220CD19c-KitIL-7R 祖 B 细胞的数量增加。同时,CD45 骨髓基质细胞表达高水平的 IL-7、Notch 配体(Jagged-1 和 Delta-like 4)和转录因子(Hes-1、Hey-1、Hey-2 和 Hey-L)。Lgals3 小鼠的脾脏以边缘区紊乱、大量 IgMIgD B 细胞和 CD138 浆细胞、基质细胞的 Notch 配体(Jagged-1、Delta-like 1 和 Delta-like 4)和 Hey-1 的过度表达为特征。此外,Lgals3 小鼠的 BM 和血液中的 IgMIgD B 细胞和 B220CD138 CXCR4 浆母细胞明显增加。我们首次证明,Gal-3 通过调节 B 细胞分化的早期和终末事件,抑制淋巴器官中 Notch 信号的激活。

https://cdn.ncbi.nlm.nih.gov/pmc/blobs/89c4/5823902/40e8f54c1063/41598_2018_21409_Fig7_HTML.jpg
https://cdn.ncbi.nlm.nih.gov/pmc/blobs/89c4/5823902/fd2d1c575cac/41598_2018_21409_Fig1_HTML.jpg
https://cdn.ncbi.nlm.nih.gov/pmc/blobs/89c4/5823902/c26712391182/41598_2018_21409_Fig2_HTML.jpg
https://cdn.ncbi.nlm.nih.gov/pmc/blobs/89c4/5823902/e16d0fa0eaa8/41598_2018_21409_Fig3_HTML.jpg
https://cdn.ncbi.nlm.nih.gov/pmc/blobs/89c4/5823902/9e2be0c5984f/41598_2018_21409_Fig4_HTML.jpg
https://cdn.ncbi.nlm.nih.gov/pmc/blobs/89c4/5823902/3b54fc951551/41598_2018_21409_Fig5_HTML.jpg
https://cdn.ncbi.nlm.nih.gov/pmc/blobs/89c4/5823902/03ba77b2cd0a/41598_2018_21409_Fig6_HTML.jpg
https://cdn.ncbi.nlm.nih.gov/pmc/blobs/89c4/5823902/40e8f54c1063/41598_2018_21409_Fig7_HTML.jpg
https://cdn.ncbi.nlm.nih.gov/pmc/blobs/89c4/5823902/fd2d1c575cac/41598_2018_21409_Fig1_HTML.jpg
https://cdn.ncbi.nlm.nih.gov/pmc/blobs/89c4/5823902/c26712391182/41598_2018_21409_Fig2_HTML.jpg
https://cdn.ncbi.nlm.nih.gov/pmc/blobs/89c4/5823902/e16d0fa0eaa8/41598_2018_21409_Fig3_HTML.jpg
https://cdn.ncbi.nlm.nih.gov/pmc/blobs/89c4/5823902/9e2be0c5984f/41598_2018_21409_Fig4_HTML.jpg
https://cdn.ncbi.nlm.nih.gov/pmc/blobs/89c4/5823902/3b54fc951551/41598_2018_21409_Fig5_HTML.jpg
https://cdn.ncbi.nlm.nih.gov/pmc/blobs/89c4/5823902/03ba77b2cd0a/41598_2018_21409_Fig6_HTML.jpg
https://cdn.ncbi.nlm.nih.gov/pmc/blobs/89c4/5823902/40e8f54c1063/41598_2018_21409_Fig7_HTML.jpg

相似文献

1
Lack of galectin-3 modifies differentially Notch ligands in bone marrow and spleen stromal cells interfering with B cell differentiation.缺乏半乳糖凝集素-3可在骨髓和脾脏基质细胞中差异调节 Notch 配体,干扰 B 细胞分化。
Sci Rep. 2018 Feb 22;8(1):3495. doi: 10.1038/s41598-018-21409-7.
2
Lack of galectin-3 increases Jagged1/Notch activation in bone marrow-derived dendritic cells and promotes dysregulation of T helper cell polarization.半乳糖凝集素-3的缺失会增加骨髓来源树突状细胞中Jagged1/Notch的激活,并促进辅助性T细胞极化的失调。
Mol Immunol. 2016 Aug;76:22-34. doi: 10.1016/j.molimm.2016.06.005. Epub 2016 Jun 22.
3
The bone marrow compartment is modified in the absence of galectin-3.在缺乏半乳糖凝集素-3 的情况下,骨髓基质发生改变。
Cell Tissue Res. 2011 Dec;346(3):427-37. doi: 10.1007/s00441-011-1276-5. Epub 2011 Nov 27.
4
Multiple myeloma-derived Jagged ligands increases autocrine and paracrine interleukin-6 expression in bone marrow niche.多发性骨髓瘤衍生的锯齿状配体增加骨髓微环境中的自分泌和旁分泌白细胞介素-6表达。
Oncotarget. 2016 Aug 30;7(35):56013-56029. doi: 10.18632/oncotarget.10820.
5
Differential effects of Notch ligands Delta-1 and Jagged-1 in human lymphoid differentiation.Notch配体Delta-1和Jagged-1在人类淋巴细胞分化中的差异作用。
J Exp Med. 2001 Oct 1;194(7):991-1002. doi: 10.1084/jem.194.7.991.
6
Galectin-3 acts as an angiogenic switch to induce tumor angiogenesis via Jagged-1/Notch activation.半乳糖凝集素-3作为一种血管生成开关,通过激活Jagged-1/Notch信号通路诱导肿瘤血管生成。
Oncotarget. 2017 Jul 25;8(30):49484-49501. doi: 10.18632/oncotarget.17718.
7
Kinetics of mobilization and differentiation of lymphohematopoietic cells during experimental murine schistosomiasis in galectin-3 -/- mice.半乳糖凝集素-3基因敲除小鼠实验性日本血吸虫病期间淋巴造血细胞动员与分化的动力学
J Leukoc Biol. 2007 Aug;82(2):300-10. doi: 10.1189/jlb.1206747. Epub 2007 Apr 24.
8
Notch signaling enhances osteogenic differentiation while inhibiting adipogenesis in primary human bone marrow stromal cells.Notch信号通路可增强原代人骨髓基质细胞的成骨分化,同时抑制其脂肪生成。
Exp Hematol. 2009 Jul;37(7):867-875.e1. doi: 10.1016/j.exphem.2009.03.007.
9
Osteogenic oxysterol, 20(S)-hydroxycholesterol, induces notch target gene expression in bone marrow stromal cells.成骨甾醇氧化物,20(S)-羟基胆固醇,诱导骨髓基质细胞中 Notch 靶基因的表达。
J Bone Miner Res. 2010 Apr;25(4):782-95. doi: 10.1359/jbmr.091024.
10
Low Oxygen Modulates Multiple Signaling Pathways, Increasing Self-Renewal, While Decreasing Differentiation, Senescence, and Apoptosis in Stromal MIAMI Cells.低氧调节多种信号通路,增加自我更新能力,同时减少基质迈阿密细胞的分化、衰老和凋亡。
Stem Cells Dev. 2016 Jun 1;25(11):848-60. doi: 10.1089/scd.2015.0362. Epub 2016 May 9.

引用本文的文献

1
Galectin-3 induces neurodevelopmental apical-basal polarity and regulates gyrification.半乳糖凝集素-3诱导神经发育的顶-基极性并调节脑回形成。
Sci Adv. 2025 Sep 5;11(36):eadt5859. doi: 10.1126/sciadv.adt5859. Epub 2025 Sep 3.
2
Identification of immune subsets with distinct lectin binding signatures using multi-parameter flow cytometry: correlations with disease activity in systemic lupus erythematosus.使用多参数流式细胞术鉴定具有不同凝集素结合特征的免疫亚群:与系统性红斑狼疮疾病活动的相关性。
Front Immunol. 2024 May 7;15:1380481. doi: 10.3389/fimmu.2024.1380481. eCollection 2024.
3
Membrane organization by tetraspanins and galectins shapes lymphocyte function.

本文引用的文献

1
Galectin-3 acts as an angiogenic switch to induce tumor angiogenesis via Jagged-1/Notch activation.半乳糖凝集素-3作为一种血管生成开关,通过激活Jagged-1/Notch信号通路诱导肿瘤血管生成。
Oncotarget. 2017 Jul 25;8(30):49484-49501. doi: 10.18632/oncotarget.17718.
2
Lack of galectin-3 increases Jagged1/Notch activation in bone marrow-derived dendritic cells and promotes dysregulation of T helper cell polarization.半乳糖凝集素-3的缺失会增加骨髓来源树突状细胞中Jagged1/Notch的激活,并促进辅助性T细胞极化的失调。
Mol Immunol. 2016 Aug;76:22-34. doi: 10.1016/j.molimm.2016.06.005. Epub 2016 Jun 22.
3
Lack of galectin-3 up-regulates IgA expression by peritoneal B1 lymphocytes during B cell differentiation.
四跨膜蛋白和半乳糖凝集素通过膜结构的组织塑造淋巴细胞的功能。
Nat Rev Immunol. 2024 Mar;24(3):193-212. doi: 10.1038/s41577-023-00935-0. Epub 2023 Sep 27.
4
The role of -glycosylation in B-cell biology and IgG activity. The aspects of autoimmunity and anti-inflammatory therapy.糖基化在 B 细胞生物学和 IgG 活性中的作用。自身免疫和抗炎治疗方面。
Front Immunol. 2023 Jul 27;14:1188838. doi: 10.3389/fimmu.2023.1188838. eCollection 2023.
5
Glycome dynamics in T and B cell development: basic immunological mechanisms and clinical applications.糖基动态在 T 和 B 细胞发育中的作用:基础免疫学机制和临床应用。
Trends Immunol. 2023 Aug;44(8):585-597. doi: 10.1016/j.it.2023.06.004. Epub 2023 Jul 4.
6
Notch1 and Galectin-3 Modulate Cortical Reactive Astrocyte Response After Brain Injury.Notch1和半乳糖凝集素-3调节脑损伤后皮质反应性星形胶质细胞反应。
Front Cell Dev Biol. 2021 Jun 16;9:649854. doi: 10.3389/fcell.2021.649854. eCollection 2021.
7
Allergen-Specific Treg Cells Upregulated by Lung-Stage Infection Alleviates Allergic Airway Inflammation.肺部阶段感染上调的变应原特异性调节性T细胞减轻过敏性气道炎症。
Front Cell Dev Biol. 2021 Jun 8;9:678377. doi: 10.3389/fcell.2021.678377. eCollection 2021.
8
The oligomeric assembly of galectin-11 is critical for anti-parasitic activity in sheep (Ovis aries).半乳糖凝集素-11 的寡聚组装对于绵羊(Ovis aries)的抗寄生虫活性至关重要。
Commun Biol. 2020 Aug 21;3(1):464. doi: 10.1038/s42003-020-01179-7.
9
The Emerging Role of Galectins and -GlcNAc Homeostasis in Processes of Cellular Differentiation.半乳糖凝集素家族及其糖基化修饰在细胞分化过程中的作用。
Cells. 2020 Jul 28;9(8):1792. doi: 10.3390/cells9081792.
10
-Glycan Branching Is Required for Development of Mature B Cells.糖链分支对于成熟 B 细胞的发育是必需的。
J Immunol. 2020 Aug 1;205(3):630-636. doi: 10.4049/jimmunol.2000101. Epub 2020 Jun 26.
在B细胞分化过程中,半乳糖凝集素-3的缺失上调了腹膜B1淋巴细胞的IgA表达。
Cell Tissue Res. 2016 Feb;363(2):411-26. doi: 10.1007/s00441-015-2203-y. Epub 2015 May 24.
4
Galectin-3 inhibits osteoblast differentiation through notch signaling.半乳糖凝集素-3通过Notch信号通路抑制成骨细胞分化。
Neoplasia. 2014 Nov 20;16(11):939-49. doi: 10.1016/j.neo.2014.09.005. eCollection 2014 Nov.
5
IgH chain class switch recombination: mechanism and regulation.免疫球蛋白重链类别转换重组:机制与调控
J Immunol. 2014 Dec 1;193(11):5370-8. doi: 10.4049/jimmunol.1401849.
6
Early B lymphocyte development: Similarities and differences in human and mouse.早期B淋巴细胞发育:人类与小鼠的异同
World J Stem Cells. 2014 Sep 26;6(4):421-31. doi: 10.4252/wjsc.v6.i4.421.
7
Examination of galectins in phagocytosis.吞噬作用中半乳糖凝集素的检测。
Methods Mol Biol. 2015;1207:201-13. doi: 10.1007/978-1-4939-1396-1_13.
8
Endothelial Jagged-1 is necessary for homeostatic and regenerative hematopoiesis.内皮细胞 Jagged-1 对于稳态和再生造血是必需的。
Cell Rep. 2013 Sep 12;4(5):1022-34. doi: 10.1016/j.celrep.2013.07.048. Epub 2013 Sep 5.
9
Galectin-3 facilitates neutrophil recruitment as an innate immune response to a parasitic protozoa cutaneous infection.半乳糖凝集素-3 作为先天免疫反应促进中性粒细胞募集,以应对寄生虫原生动物的皮肤感染。
J Immunol. 2013 Jan 15;190(2):630-40. doi: 10.4049/jimmunol.1103197. Epub 2012 Dec 14.
10
Revisiting the B-cell compartment in mouse and humans: more than one B-cell subset exists in the marginal zone and beyond.重新审视小鼠和人类的 B 细胞区室:除了边缘区以外,还存在不止一种 B 细胞亚群。
BMC Immunol. 2012 Nov 29;13:63. doi: 10.1186/1471-2172-13-63.