• 文献检索
  • 文档翻译
  • 深度研究
  • 学术资讯
  • Suppr Zotero 插件Zotero 插件
  • 邀请有礼
  • 套餐&价格
  • 历史记录
应用&插件
Suppr Zotero 插件Zotero 插件浏览器插件Mac 客户端Windows 客户端微信小程序
定价
高级版会员购买积分包购买API积分包
服务
文献检索文档翻译深度研究API 文档MCP 服务
关于我们
关于 Suppr公司介绍联系我们用户协议隐私条款
关注我们

Suppr 超能文献

核心技术专利:CN118964589B侵权必究
粤ICP备2023148730 号-1Suppr @ 2026

文献检索

告别复杂PubMed语法,用中文像聊天一样搜索,搜遍4000万医学文献。AI智能推荐,让科研检索更轻松。

立即免费搜索

文件翻译

保留排版,准确专业,支持PDF/Word/PPT等文件格式,支持 12+语言互译。

免费翻译文档

深度研究

AI帮你快速写综述,25分钟生成高质量综述,智能提取关键信息,辅助科研写作。

立即免费体验

氧化锌纳米颗粒引起的血浆代谢组学扰动与肝脂肪变性相关。

Zinc Oxide Nanoparticle Caused Plasma Metabolomic Perturbations Correlate with Hepatic Steatosis.

作者信息

Zhang Weidong, Zhao Yong, Li Fuli, Li Lan, Feng Yanni, Min Lingjiang, Ma Dongxue, Yu Shuai, Liu Jing, Zhang Hongfu, Shi Tianhong, Li Fuwei, Shen Wei

机构信息

College of Life Sciences, Qingdao Agricultural University, Qingdao, China.

State Key Laboratory of Animal Nutrition, Institute of Animal Sciences, Chinese Academy of Agricultural Sciences, Beijing, China.

出版信息

Front Pharmacol. 2018 Jan 30;9:57. doi: 10.3389/fphar.2018.00057. eCollection 2018.

DOI:10.3389/fphar.2018.00057
PMID:29472859
原文链接:https://pmc.ncbi.nlm.nih.gov/articles/PMC5810292/
Abstract

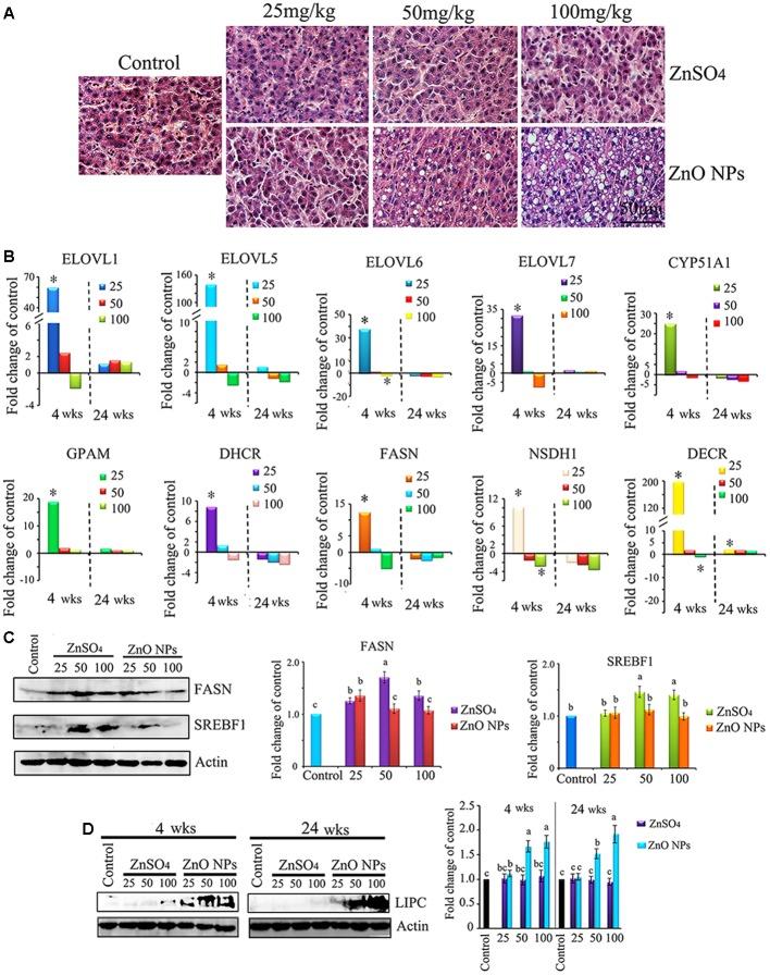
Zinc oxide nanoparticles (ZnO NPs), known for their chemical stability and strong adsorption, are used in everyday items such as cosmetics, sunscreens, and prophylactic drugs. However, they have also been found to adversely affect organisms; previously we found that ZnO NPs disrupt pubertal ovarian development, inhibit embryonic development by upsetting γ-H2AX and NF-κB pathways, and even disturb skin stem cells. Non-targeted metabolomic analysis of biological organisms has been suggested as an unbiased tool for the investigation of perturbations in response to NPs and their underlying mechanisms. Although metabolomics has been used in nanotoxicological studies, very few reports have used it to investigate the effects of ZnO NPs exposure. In the current investigation, through a metabolomics-based approach, we discovered that ZnO NPs caused changes in plasma metabolites involved in anti-oxidative mechanisms, energy metabolism, and lipid metabolism in hen livers. These results are in line with earlier findings that ZnO NPs perturb the tricarboxylic acid cycle and in turn result in the use of alternative energy sources. We also found that ZnO NPs disturbed lipid metabolism in the liver and consequently impacted blood lipid balance. Changes in plasma metabolomes were correlated with hepatic steatosis.

摘要

氧化锌纳米颗粒(ZnO NPs)以其化学稳定性和强吸附性而闻名,被用于化妆品、防晒霜和预防药物等日常用品中。然而,人们也发现它们会对生物体产生不利影响;此前我们发现,ZnO NPs会扰乱青春期卵巢发育,通过干扰γ-H2AX和NF-κB途径抑制胚胎发育,甚至扰乱皮肤干细胞。非靶向代谢组学分析被认为是一种用于研究生物体对纳米颗粒的反应及其潜在机制的无偏工具。尽管代谢组学已被用于纳米毒理学研究,但很少有报告用它来研究ZnO NPs暴露的影响。在当前的研究中,通过基于代谢组学的方法,我们发现ZnO NPs导致母鸡肝脏中参与抗氧化机制、能量代谢和脂质代谢的血浆代谢物发生变化。这些结果与早期的发现一致,即ZnO NPs扰乱三羧酸循环,进而导致使用替代能源。我们还发现,ZnO NPs扰乱了肝脏中的脂质代谢,从而影响了血脂平衡。血浆代谢组的变化与肝脂肪变性相关。

https://cdn.ncbi.nlm.nih.gov/pmc/blobs/8b77/5810292/9c374b9bc558/fphar-09-00057-g007.jpg
https://cdn.ncbi.nlm.nih.gov/pmc/blobs/8b77/5810292/4ff32eb18aab/fphar-09-00057-g001.jpg
https://cdn.ncbi.nlm.nih.gov/pmc/blobs/8b77/5810292/3766b76707c3/fphar-09-00057-g002.jpg
https://cdn.ncbi.nlm.nih.gov/pmc/blobs/8b77/5810292/4b228a4df217/fphar-09-00057-g003.jpg
https://cdn.ncbi.nlm.nih.gov/pmc/blobs/8b77/5810292/f9895f8f7656/fphar-09-00057-g004.jpg
https://cdn.ncbi.nlm.nih.gov/pmc/blobs/8b77/5810292/2763e25135b4/fphar-09-00057-g005.jpg
https://cdn.ncbi.nlm.nih.gov/pmc/blobs/8b77/5810292/090947145bc9/fphar-09-00057-g006.jpg
https://cdn.ncbi.nlm.nih.gov/pmc/blobs/8b77/5810292/9c374b9bc558/fphar-09-00057-g007.jpg
https://cdn.ncbi.nlm.nih.gov/pmc/blobs/8b77/5810292/4ff32eb18aab/fphar-09-00057-g001.jpg
https://cdn.ncbi.nlm.nih.gov/pmc/blobs/8b77/5810292/3766b76707c3/fphar-09-00057-g002.jpg
https://cdn.ncbi.nlm.nih.gov/pmc/blobs/8b77/5810292/4b228a4df217/fphar-09-00057-g003.jpg
https://cdn.ncbi.nlm.nih.gov/pmc/blobs/8b77/5810292/f9895f8f7656/fphar-09-00057-g004.jpg
https://cdn.ncbi.nlm.nih.gov/pmc/blobs/8b77/5810292/2763e25135b4/fphar-09-00057-g005.jpg
https://cdn.ncbi.nlm.nih.gov/pmc/blobs/8b77/5810292/090947145bc9/fphar-09-00057-g006.jpg
https://cdn.ncbi.nlm.nih.gov/pmc/blobs/8b77/5810292/9c374b9bc558/fphar-09-00057-g007.jpg

相似文献

1
Zinc Oxide Nanoparticle Caused Plasma Metabolomic Perturbations Correlate with Hepatic Steatosis.氧化锌纳米颗粒引起的血浆代谢组学扰动与肝脂肪变性相关。
Front Pharmacol. 2018 Jan 30;9:57. doi: 10.3389/fphar.2018.00057. eCollection 2018.
2
Predictive Metabolomic Signatures for Safety Assessment of Metal Oxide Nanoparticles.用于金属氧化物纳米颗粒安全性评估的预测代谢组学特征。
ACS Nano. 2019 Nov 26;13(11):13065-13082. doi: 10.1021/acsnano.9b05793. Epub 2019 Nov 11.
3
Elucidating Toxicodynamic Differences at the Molecular Scale between ZnO Nanoparticles and ZnCl in via Nontargeted Metabolomics.基于非靶向代谢组学阐明 ZnO 纳米颗粒和 ZnCl 在 中的毒动学差异。
Environ Sci Technol. 2020 Mar 17;54(6):3487-3498. doi: 10.1021/acs.est.0c00663. Epub 2020 Mar 2.
4
Endoplasmic reticulum stress induced by zinc oxide nanoparticles is an earlier biomarker for nanotoxicological evaluation.氧化锌纳米颗粒诱导的内质网应激是纳米毒理学评价的早期生物标志物。
ACS Nano. 2014 Mar 25;8(3):2562-74. doi: 10.1021/nn406184r. Epub 2014 Feb 10.
5
Regulation of MicroRNAs, and the Correlations of MicroRNAs and Their Targeted Genes by Zinc Oxide Nanoparticles in Ovarian Granulosa Cells.氧化锌纳米颗粒对卵巢颗粒细胞中微小RNA的调控及其与靶向基因的相关性
PLoS One. 2016 May 19;11(5):e0155865. doi: 10.1371/journal.pone.0155865. eCollection 2016.
6
UVB irradiation-enhanced zinc oxide nanoparticles-induced DNA damage and cell death in mouse skin.紫外线B照射增强了氧化锌纳米颗粒诱导的小鼠皮肤DNA损伤和细胞死亡。
Mutat Res Genet Toxicol Environ Mutagen. 2016 Sep 1;807:15-24. doi: 10.1016/j.mrgentox.2016.06.005. Epub 2016 Jul 27.
7
Deciphering the particle specific effects on metabolism in rat liver and plasma from ZnO nanoparticles versus ionic Zn exposure.解析 ZnO 纳米颗粒与离子态 Zn 暴露对大鼠肝脏和血浆代谢的颗粒特异性影响。
Environ Int. 2020 Mar;136:105437. doi: 10.1016/j.envint.2019.105437. Epub 2019 Dec 24.
8
Molecular evidence of offspring liver dysfunction after maternal exposure to zinc oxide nanoparticles.母体暴露于氧化锌纳米颗粒后子代肝脏功能障碍的分子证据。
Toxicol Appl Pharmacol. 2017 Aug 15;329:318-325. doi: 10.1016/j.taap.2017.06.021. Epub 2017 Jun 23.
9
Alteration of gene expression by zinc oxide nanoparticles or zinc sulfate in vivo and comparison with in vitro data: A harmonious case.体内氧化锌纳米颗粒或硫酸锌对基因表达的改变及其与体外数据的比较:一个协调的案例。
Theriogenology. 2016 Aug;86(3):850-861.e1. doi: 10.1016/j.theriogenology.2016.03.006. Epub 2016 Mar 19.
10
Oocyte exposure to ZnO nanoparticles inhibits early embryonic development through the γ-H2AX and NF-κB signaling pathways.卵母细胞暴露于氧化锌纳米颗粒会通过γ-H2AX和NF-κB信号通路抑制早期胚胎发育。
Oncotarget. 2017 Jun 27;8(26):42673-42692. doi: 10.18632/oncotarget.17349.

引用本文的文献

1
ZnO Nanoparticles Normalize Pancreas Function via the GLP-1 and Oxidative Stress Pathways in Diabetic Rats.氧化锌纳米颗粒通过胰高血糖素样肽-1和氧化应激途径使糖尿病大鼠胰腺功能恢复正常。
Biol Trace Elem Res. 2025 Jun 27. doi: 10.1007/s12011-024-04398-9.
2
Zinc oxide nanoparticles improve lactation and metabolism in dairy goats by modulating the rumen microbiota.氧化锌纳米颗粒通过调节瘤胃微生物群改善奶山羊的泌乳和代谢。
Front Microbiol. 2024 Nov 25;15:1483680. doi: 10.3389/fmicb.2024.1483680. eCollection 2024.
3
Dietary supplementation of poly-dihydromyricetin-fused zinc nanoparticles alleviates fatty liver hemorrhagic syndrome by improving antioxidant capacity, intestinal health and lipid metabolism of laying hens.

本文引用的文献

1
Oocyte exposure to ZnO nanoparticles inhibits early embryonic development through the γ-H2AX and NF-κB signaling pathways.卵母细胞暴露于氧化锌纳米颗粒会通过γ-H2AX和NF-κB信号通路抑制早期胚胎发育。
Oncotarget. 2017 Jun 27;8(26):42673-42692. doi: 10.18632/oncotarget.17349.
2
miRNA-132 induces hepatic steatosis and hyperlipidaemia by synergistic multitarget suppression.miRNA-132 通过协同多靶点抑制诱导肝脂肪变性和高脂血症。
Gut. 2018 Jun;67(6):1124-1134. doi: 10.1136/gutjnl-2016-312869. Epub 2017 Apr 5.
3
Cutaneous applied nano-ZnO reduce the ability of hair follicle stem cells to differentiate.
日粮补充聚二氢杨梅素融合锌纳米颗粒通过提高蛋鸡的抗氧化能力、肠道健康和脂质代谢来缓解脂肪肝出血综合征。
Poult Sci. 2024 Dec;103(12):104301. doi: 10.1016/j.psj.2024.104301. Epub 2024 Sep 5.
4
Oral Exposure to Titanium Dioxide E171 and Zinc Oxide Nanoparticles Induces Multi-Organ Damage in Rats: Role of Ceramide.经口暴露于二氧化钛 E171 和氧化锌纳米颗粒会导致大鼠多器官损伤:神经酰胺的作用。
Int J Mol Sci. 2024 May 28;25(11):5881. doi: 10.3390/ijms25115881.
5
Metabolomics-directed nanotechnology in viral diseases management: COVID-19 a case study.代谢组学导向的纳米技术在病毒性疾病管理中的应用:以COVID-19为例
Pharmacol Rep. 2023 Oct;75(5):1045-1065. doi: 10.1007/s43440-023-00517-w. Epub 2023 Aug 16.
6
Zinc Oxide Nanoparticles Significant Role in Poultry and Novel Toxicological Mechanisms.氧化锌纳米颗粒在禽类中的重要作用及新的毒理学机制
Biol Trace Elem Res. 2024 Jan;202(1):268-290. doi: 10.1007/s12011-023-03651-x. Epub 2023 Apr 15.
7
Proteomics and Metabolomics Analysis Reveals the Toxicity of ZnO Quantum Dots on Human SMMC-7721 Cells.蛋白质组学和代谢组学分析揭示了 ZnO 量子点对人 SMMC-7721 细胞的毒性。
Int J Nanomedicine. 2023 Jan 15;18:277-291. doi: 10.2147/IJN.S389535. eCollection 2023.
8
Nanomaterials and hepatic disease: toxicokinetics, disease types, intrinsic mechanisms, liver susceptibility, and influencing factors.纳米材料与肝脏疾病:毒代动力学、疾病类型、内在机制、肝脏易感性及影响因素
J Nanobiotechnology. 2021 Apr 16;19(1):108. doi: 10.1186/s12951-021-00843-2.
9
Heavy metals interfere with plasma metabolites, including lipids and amino acids, in patients with breast cancer.重金属会干扰乳腺癌患者的血浆代谢物,包括脂质和氨基酸。
Oncol Lett. 2020 Apr;19(4):2925-2933. doi: 10.3892/ol.2020.11402. Epub 2020 Feb 17.
10
Evaluation of heavy metals and metabolites in the urine of patients with breast cancer.乳腺癌患者尿液中重金属及代谢物的评估。
Oncol Lett. 2020 Feb;19(2):1331-1337. doi: 10.3892/ol.2019.11206. Epub 2019 Dec 11.
经皮涂抹纳米氧化锌降低毛囊干细胞的分化能力。
Nanotoxicology. 2017 May;11(4):465-474. doi: 10.1080/17435390.2017.1310947. Epub 2017 Apr 6.
4
Tissue-Specific Regulation of the Contents and Correlations of Mineral Elements in Hens by Zinc Oxide Nanoparticles.纳米氧化锌对蛋鸡组织中矿物元素含量及相关性的组织特异性调控
Biol Trace Elem Res. 2017 Jun;177(2):353-366. doi: 10.1007/s12011-016-0847-4. Epub 2016 Nov 10.
5
Copper oxide nanoparticle toxicity profiling using untargeted metabolomics.使用非靶向代谢组学分析氧化铜纳米颗粒的毒性
Part Fibre Toxicol. 2016 Sep 8;13(1):49. doi: 10.1186/s12989-016-0160-6.
6
NMR-based metabolomics to determine acute inhalation effects of nano- and fine-sized ZnO particles in the rat lung.基于核磁共振的代谢组学用于确定纳米级和细颗粒级氧化锌颗粒对大鼠肺部的急性吸入影响。
Nanotoxicology. 2016 Sep;10(7):924-34. doi: 10.3109/17435390.2016.1144825. Epub 2016 Mar 8.
7
Regulation of neuroendocrine cells and neuron factors in the ovary by zinc oxide nanoparticles.氧化锌纳米颗粒对卵巢中神经内分泌细胞和神经元因子的调节作用。
Toxicol Lett. 2016 Aug 10;256:19-32. doi: 10.1016/j.toxlet.2016.05.007. Epub 2016 May 20.
8
Metabolomics of silver nanoparticles toxicity in HaCaT cells: structure-activity relationships and role of ionic silver and oxidative stress.银纳米颗粒对HaCaT细胞毒性的代谢组学研究:构效关系以及离子银和氧化应激的作用
Nanotoxicology. 2016 Oct;10(8):1105-17. doi: 10.1080/17435390.2016.1177744. Epub 2016 May 4.
9
Regulation of egg quality and lipids metabolism by Zinc Oxide Nanoparticles.氧化锌纳米颗粒对卵质量和脂质代谢的调节作用
Poult Sci. 2016 Apr;95(4):920-33. doi: 10.3382/ps/pev436. Epub 2016 Feb 15.
10
Defining the role of omics in assessing ecosystem health: Perspectives from the Canadian environmental monitoring program.界定组学在评估生态系统健康中的作用:来自加拿大环境监测项目的观点。
Environ Toxicol Chem. 2016 Jan;35(1):20-35. doi: 10.1002/etc.3218. Epub 2015 Dec 3.