Technology Innovation Lab, New York Genome Center, New York, NY, 10013, USA.
Hospital for Special Surgery, New York, NY, 10021, USA.
Nat Commun. 2018 Feb 23;9(1):791. doi: 10.1038/s41467-017-02659-x.
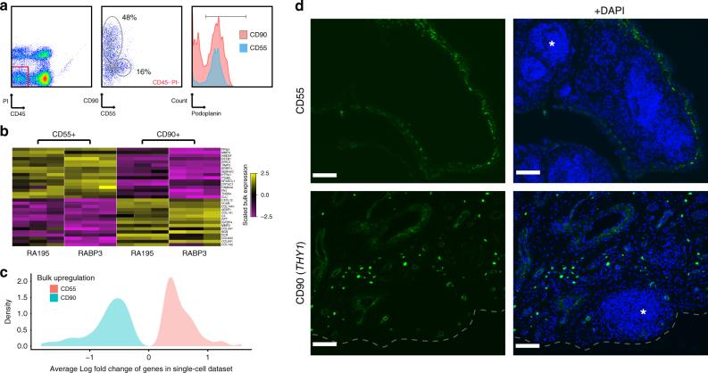
Droplet-based single-cell RNA-seq has emerged as a powerful technique for massively parallel cellular profiling. While this approach offers the exciting promise to deconvolute cellular heterogeneity in diseased tissues, the lack of cost-effective and user-friendly instrumentation has hindered widespread adoption of droplet microfluidic techniques. To address this, we developed a 3D-printed, low-cost droplet microfluidic control instrument and deploy it in a clinical environment to perform single-cell transcriptome profiling of disaggregated synovial tissue from five rheumatoid arthritis patients. We sequence 20,387 single cells revealing 13 transcriptomically distinct clusters. These encompass an unsupervised draft atlas of the autoimmune infiltrate that contribute to disease biology. Additionally, we identify previously uncharacterized fibroblast subpopulations and discern their spatial location within the synovium. We envision that this instrument will have broad utility in both research and clinical settings, enabling low-cost and routine application of microfluidic techniques.
基于液滴的单细胞 RNA 测序技术已经成为一种强大的细胞高通量分析技术。虽然该方法有望解决疾病组织中细胞异质性的问题,但缺乏经济高效且易于使用的仪器设备,限制了液滴微流控技术的广泛应用。为了解决这个问题,我们开发了一种 3D 打印的低成本液滴微流控控制仪器,并将其部署在临床环境中,对 5 名类风湿关节炎患者的分离滑膜组织进行单细胞转录组分析。我们对 20387 个单细胞进行测序,揭示了 13 个转录上不同的簇。这些簇涵盖了一个未被监督的自身免疫浸润图谱,有助于了解疾病生物学。此外,我们还鉴定了以前未被描述的成纤维细胞亚群,并确定了它们在滑膜中的空间位置。我们设想这个仪器将在研究和临床环境中具有广泛的应用价值,能够实现低成本和常规应用的微流控技术。