Suppr超能文献

转糖基化淀粉调节猪肝脏和脂肪组织中的肠道微生物群以及与脂质合成相关的基因表达。

Transglycosylated Starch Modulates the Gut Microbiome and Expression of Genes Related to Lipid Synthesis in Liver and Adipose Tissue of Pigs.

作者信息

Newman Monica A, Petri Renée M, Grüll Dietmar, Zebeli Qendrim, Metzler-Zebeli Barbara U

机构信息

Institute of Animal Nutrition and Functional Plant Compounds, Department for Farm Animals and Veterinary Public Health, University of Veterinary Medicine Vienna, Vienna, Austria.

Agrana Research & Innovation Center GmbH, Tulln, Austria.

出版信息

Front Microbiol. 2018 Feb 13;9:224. doi: 10.3389/fmicb.2018.00224. eCollection 2018.

Abstract

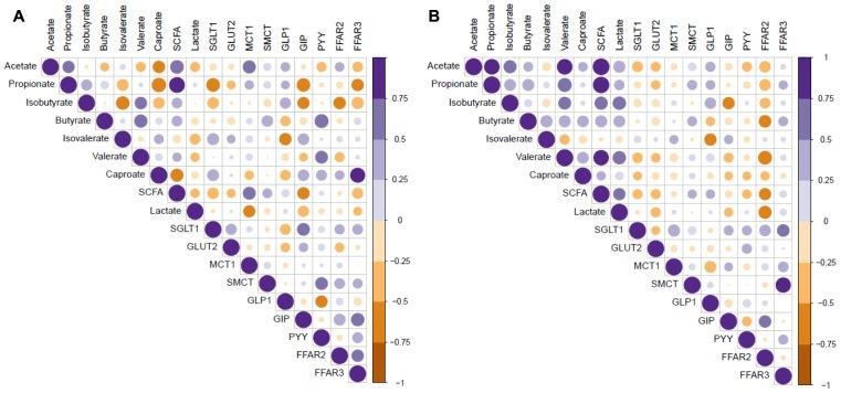
Dietary inclusion of resistant starches can promote host health through modulation of the gastrointestinal microbiota, short-chain fatty acid (SCFA) profiles, and lipid metabolism. This study investigated the impact of a transglycosylated cornstarch (TGS) on gastric, ileal, cecal, proximal-colonic, and mid-colonic bacterial community profiles and fermentation metabolites using a growing pig model. It additionally evaluated the effect of TGS on the expression of host genes related to glucose and SCFA absorption, incretins, and satiety in the gut as well as host genes related to lipid metabolism in hepatic and adipose tissue. Sixteen growing pigs (4 months of age) were fed either a TGS or control (CON) diet for 11 days. Bacterial profiles were determined via Illumina MiSeq sequencing of the V3-5 region of the 16S rRNA gene, whereas SCFA and gene expression were measured using gas chromatography and reverse transcription-quantitative PCR. , which was increased at all gut sites, began to benefit from TGS feeding in gastric digesta, likely through cross-feeding with other microbes, such as . Shifts in the bacterial profiles from dietary TGS consumption in the cecum, proximal colon, and mid colon were similar. Relative abundances of and unclassified genus were lower, whereas that of unclassified genus was higher in TGS- compared to CON-fed pigs ( < 0.05). TGS consumption also increased ( < 0.05) concentrations of SCFA, especially propionate, and lactate in the distal hindgut compared to the CON diet which might have up-regulated expression in the cecum ( < 0.05) and mid colon compared to the control diet ( < 0.10). TGS-fed pigs showed increased hepatic and decreased adipocyte expression of genes for lipid synthesis (, and ) compared to CON-fed pigs, which may be related to postprandial portal nutrient flow and reduced systemic insulin signaling. Overall, our data show that TGS consumption may affect gastrointestinal bacterial signaling, caused by changes in gut bacterial profiles and the action of propionate, and host lipid metabolism.

摘要

在饮食中添加抗性淀粉可通过调节胃肠道微生物群、短链脂肪酸(SCFA)谱和脂质代谢来促进宿主健康。本研究使用生长猪模型,研究了转糖基化玉米淀粉(TGS)对胃、回肠、盲肠、近端结肠和中段结肠细菌群落谱以及发酵代谢产物的影响。此外,还评估了TGS对肠道中与葡萄糖和SCFA吸收、肠促胰岛素和饱腹感相关的宿主基因表达以及肝脏和脂肪组织中与脂质代谢相关的宿主基因表达的影响。16头生长猪(4月龄)分别饲喂TGS或对照(CON)日粮11天。通过对16S rRNA基因V3-5区域进行Illumina MiSeq测序来确定细菌谱,而使用气相色谱和逆转录定量PCR来测量SCFA和基因表达。在所有肠道部位均增加,在胃消化物中可能通过与其他微生物(如 )交叉喂养而从TGS喂养中受益。盲肠、近端结肠和中段结肠中因食用日粮TGS导致的细菌谱变化相似。与CON喂养的猪相比,TGS喂养的猪中未分类的 属和 属的相对丰度较低,而未分类的 属的相对丰度较高(P<0.05)。与CON日粮相比,食用TGS还增加了(P<0.05)远端后肠中SCFA尤其是丙酸和乳酸的浓度,这可能上调了盲肠(P<0.05)和中段结肠中 表达(与对照日粮相比P<0.10)。与CON喂养的猪相比,TGS喂养的猪肝脏中脂质合成基因( 、 和 )的表达增加,脂肪细胞中的表达减少,这可能与餐后门静脉营养流和全身胰岛素信号传导减少有关。总体而言,我们的数据表明,食用TGS可能会影响胃肠道细菌信号传导,这是由肠道细菌谱变化和丙酸的作用以及宿主脂质代谢引起的。

https://cdn.ncbi.nlm.nih.gov/pmc/blobs/e544/5816791/c35ef574bec7/fmicb-09-00224-g001.jpg

文献检索

告别复杂PubMed语法,用中文像聊天一样搜索,搜遍4000万医学文献。AI智能推荐,让科研检索更轻松。

立即免费搜索

文件翻译

保留排版,准确专业,支持PDF/Word/PPT等文件格式,支持 12+语言互译。

免费翻译文档

深度研究

AI帮你快速写综述,25分钟生成高质量综述,智能提取关键信息,辅助科研写作。

立即免费体验