Suppr超能文献

温度对. 减数分裂重组率的可塑性

Plasticity of Meiotic Recombination Rates in Response to Temperature in .

机构信息

Institut Jean-Pierre Bourgin, Institut National de la Recherche Agronomique, AgroParisTech, Centre National de la Recherche Scientifique, Université Paris-Saclay, 78000 Versailles, France

Department of Cell and Developmental Biology, John Innes Centre, Norwich, NR4 7UH, United Kingdom

出版信息

Genetics. 2018 Apr;208(4):1409-1420. doi: 10.1534/genetics.117.300588. Epub 2018 Mar 1.

Abstract

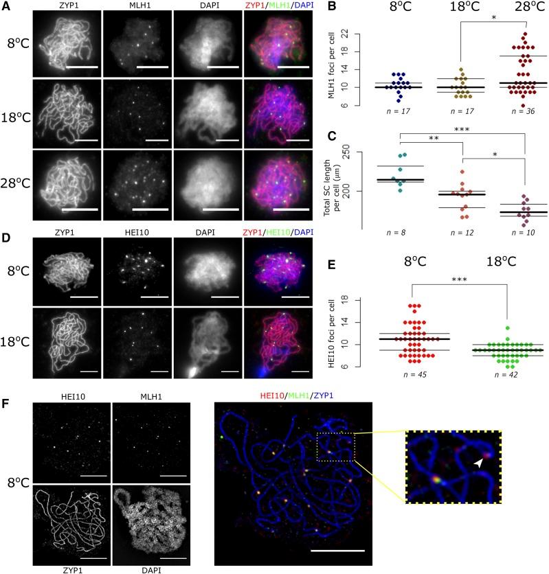
Meiotic recombination shuffles genetic information from sexual species into gametes to create novel combinations in offspring. Thus, recombination is an important factor in inheritance, adaptation, and responses to selection. However, recombination is not a static parameter; meiotic recombination rate is sensitive to variation in the environment, especially temperature. That recombination rates change in response to both increases and decreases in temperature was reported in a century ago, and since then in several other species. But it is still unclear what the underlying mechanism is, and whether low- and high-temperature effects are mechanistically equivalent. Here, we show that, as in , both high and low temperatures increase meiotic crossovers in We show that, from a nadir at 18°, both lower and higher temperatures increase recombination through additional class I (interfering) crossovers. However, the increase in crossovers at high and low temperatures appears to be mechanistically at least somewhat distinct, as they differ in their association with the DNA repair protein MLH1. We also find that, in contrast to what has been reported in barley, synaptonemal complex length is negatively correlated with temperature; thus, an increase in chromosome axis length may account for increased crossovers at low temperature in , but cannot explain the increased crossovers observed at high temperature. The plasticity of recombination has important implications for evolution and breeding, and also for the interpretation of observations of recombination rate variation among natural populations.

摘要

减数分裂重组将遗传信息从有性物种中混合到配子中,从而在后代中创造新的组合。因此,重组是遗传、适应和对选择响应的重要因素。然而,重组不是一个静态参数;减数分裂重组率对环境变化敏感,尤其是温度。一个世纪前就有报道称,重组率会响应温度的升高和降低而发生变化,此后在其他几个物种中也有报道。但目前尚不清楚其潜在机制是什么,以及低温和高温效应在机制上是否等效。在这里,我们表明,与 一样,高温和低温都会增加 中的减数交叉。我们表明,从 18°C 的最低点开始,较低和较高的温度都会通过额外的 I 类(干扰)交叉增加重组。然而,高温和低温下交叉的增加似乎在机制上至少有些不同,因为它们与 DNA 修复蛋白 MLH1 的关联不同。我们还发现,与大麦中报道的情况相反,联会复合体的长度与温度呈负相关;因此,染色体轴长度的增加可能解释了 在低温下交叉的增加,但不能解释在高温下观察到的交叉增加。重组的可塑性对进化和繁殖具有重要意义,也对解释自然种群中重组率变化的观察结果具有重要意义。

https://cdn.ncbi.nlm.nih.gov/pmc/blobs/f025/5887139/17256a30539d/1409fig1.jpg

文献AI研究员

20分钟写一篇综述,助力文献阅读效率提升50倍。

立即体验

用中文搜PubMed

大模型驱动的PubMed中文搜索引擎

马上搜索

文档翻译

学术文献翻译模型,支持多种主流文档格式。

立即体验