• 文献检索
  • 文档翻译
  • 深度研究
  • 学术资讯
  • Suppr Zotero 插件Zotero 插件
  • 邀请有礼
  • 套餐&价格
  • 历史记录
应用&插件
Suppr Zotero 插件Zotero 插件浏览器插件Mac 客户端Windows 客户端微信小程序
定价
高级版会员购买积分包购买API积分包
服务
文献检索文档翻译深度研究API 文档MCP 服务
关于我们
关于 Suppr公司介绍联系我们用户协议隐私条款
关注我们

Suppr 超能文献

核心技术专利:CN118964589B侵权必究
粤ICP备2023148730 号-1Suppr @ 2026

文献检索

告别复杂PubMed语法,用中文像聊天一样搜索,搜遍4000万医学文献。AI智能推荐,让科研检索更轻松。

立即免费搜索

文件翻译

保留排版,准确专业,支持PDF/Word/PPT等文件格式,支持 12+语言互译。

免费翻译文档

深度研究

AI帮你快速写综述,25分钟生成高质量综述,智能提取关键信息,辅助科研写作。

立即免费体验

逆转录病毒感染诱导的神经病理性疼痛中的硝化损伤。

Nitrosative damage during retrovirus infection-induced neuropathic pain.

机构信息

Department of Medicine, Neurovirology Laboratory, University of Minnesota Medical School, 3-107 Microbiology Research Facility, 689 23rd Ave. S.E, Minneapolis, MN, 55455, USA.

出版信息

J Neuroinflammation. 2018 Mar 5;15(1):66. doi: 10.1186/s12974-018-1107-7.

DOI:10.1186/s12974-018-1107-7
PMID:29506535
原文链接:https://pmc.ncbi.nlm.nih.gov/articles/PMC5836380/
Abstract

BACKGROUND

Peripheral neuropathy is currently the most common neurological complication in HIV-infected individuals, occurring in 35-50% of patients undergoing combination anti-retroviral therapy. Data have shown that distal symmetric polyneuropathy develops in mice by 6 weeks following infection with the LP-BM5 retrovirus mixture. Previous work from our laboratory has demonstrated that glial cells modulate antiviral T-cell effector responses through the programmed death (PD)-1: PD-L1 pathway, thereby limiting the deleterious consequences of unrestrained neuroinflammation.

METHODS

Using the MouseMet electronic von Frey system, we assessed hind-paw mechanical hypersensitivity in LP-BM5-infected wild-type (WT) and PD-1 KO animals. Using multi-color flow cytometry, we quantitatively assessed cellular infiltration and microglial activation. Using real-time RT-PCR, we assessed viral load, expression of IFN-γ, iNOS, and MHC class II. Using western blotting, we measured protein nitrosylation within the lumbar spinal cord (LSC) and dorsal root ganglion (DRG). Histochemical staining was performed to analyze the presence of CD3, ionized calcium binding adaptor molecule (Iba)-1, MHCII, nitrotyrosine, isolectin B4 (IB4) binding, and neurofilament 200 (NF200). Statistical analyses were carried out using graphpad prism.

RESULTS

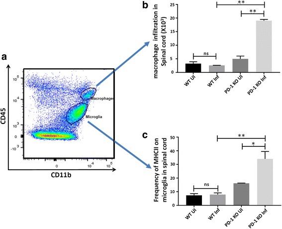
Hind-paw mechanical hypersensitivity observed in LP-BM5-infected animals was associated with significantly increased lymphocyte infiltration into the spinal cord and DRG. We also observed elevated expression of IFN-γ (in LSC and DRG) and MHC II (on resident microglia in LSC). We detected elevated levels of 3-nitrotyrosine within the LSC and DRG of LP-BM5-infected animals, an indicator of nitric oxide (NO)-induced protein damage. Moreover, we observed 3-nitrotyrosine in both small (IB4) and large (NF200) DRG sensory neurons. Additionally, infected PD-1 KO animals displayed significantly greater mechanical hypersensitivity than WT or uninfected mice at 4 weeks post-infection (p.i.). Accelerated onset of hind-paw hypersensitivity in PD-1 KO animals was associated with significantly increased infiltration of CD4 and CD8 T lymphocytes, macrophages, and microglial activation at early time points. Importantly, we also observed elevated levels of 3-nitrotyrosine and iNOS in infected PD-1 KO animals when compared with WT animals.

CONCLUSIONS

Results reported here connect peripheral immune cell infiltration and reactive gliosis with nitrosative damage. These data may help elucidate how retroviral infection-induced neuroinflammatory networks contribute to nerve damage and neuropathic pain.

摘要

背景

周围神经病变是目前 HIV 感染者最常见的神经并发症,在接受联合抗逆转录病毒治疗的患者中发生率为 35-50%。数据显示,LP-BM5 逆转录病毒混合物感染后 6 周,小鼠会发生远端对称性多神经病。我们实验室的先前工作表明,通过程序性死亡 (PD)-1: PD-L1 途径,神经胶质细胞调节抗病毒 T 细胞效应反应,从而限制神经炎症失控的有害后果。

方法

使用 MouseMet 电子 von Frey 系统,我们评估了 LP-BM5 感染的野生型 (WT) 和 PD-1 KO 动物的后爪机械性超敏反应。使用多色流式细胞术,我们定量评估细胞浸润和小胶质细胞激活。使用实时 RT-PCR,我们评估病毒载量、IFN-γ、iNOS 和 MHC Ⅱ类的表达。使用 Western blot,我们测量了腰椎脊髓 (LSC) 和背根神经节 (DRG) 中的蛋白硝化。进行组织化学染色以分析 CD3、离子钙结合接头分子 (Iba)-1、MHCII、硝基酪氨酸、异硫氰酸荧光素 B4 (IB4) 结合和神经丝 200 (NF200) 的存在。使用 GraphPad Prism 进行统计分析。

结果

LP-BM5 感染动物观察到的后爪机械性超敏反应与脊髓和 DRG 中淋巴细胞浸润显著增加有关。我们还观察到 IFN-γ (在 LSC 和 DRG 中) 和 MHC II (在 LSC 中的常驻小胶质细胞上) 的表达升高。我们在 LP-BM5 感染动物的 LSC 和 DRG 中检测到 3-硝基酪氨酸水平升高,这是一氧化氮 (NO) 诱导的蛋白损伤的指标。此外,我们还在小 (IB4) 和大 (NF200) DRG 感觉神经元中观察到 3-硝基酪氨酸。此外,与 WT 或未感染的小鼠相比,感染 PD-1 KO 动物在感染后 4 周时表现出明显更大的机械性超敏反应 (p.i.)。PD-1 KO 动物后爪超敏反应的加速发作与 CD4 和 CD8 T 淋巴细胞、巨噬细胞和小胶质细胞激活的早期显著增加有关。重要的是,与 WT 动物相比,我们还在感染的 PD-1 KO 动物中观察到 3-硝基酪氨酸和 iNOS 水平升高。

结论

这里报告的结果将外周免疫细胞浸润和反应性神经胶质与硝化损伤联系起来。这些数据可能有助于阐明逆转录病毒感染诱导的神经炎症网络如何导致神经损伤和神经病理性疼痛。

https://cdn.ncbi.nlm.nih.gov/pmc/blobs/f2e2/5836380/71e456dedc87/12974_2018_1107_Fig9_HTML.jpg
https://cdn.ncbi.nlm.nih.gov/pmc/blobs/f2e2/5836380/f59af433847b/12974_2018_1107_Fig1_HTML.jpg
https://cdn.ncbi.nlm.nih.gov/pmc/blobs/f2e2/5836380/7e34f89d96cc/12974_2018_1107_Fig2_HTML.jpg
https://cdn.ncbi.nlm.nih.gov/pmc/blobs/f2e2/5836380/1ecea13c26e2/12974_2018_1107_Fig3_HTML.jpg
https://cdn.ncbi.nlm.nih.gov/pmc/blobs/f2e2/5836380/0aaf39a181ed/12974_2018_1107_Fig4_HTML.jpg
https://cdn.ncbi.nlm.nih.gov/pmc/blobs/f2e2/5836380/da9d3bdd5014/12974_2018_1107_Fig5_HTML.jpg
https://cdn.ncbi.nlm.nih.gov/pmc/blobs/f2e2/5836380/ac13cfa40cc2/12974_2018_1107_Fig6_HTML.jpg
https://cdn.ncbi.nlm.nih.gov/pmc/blobs/f2e2/5836380/476a08d95176/12974_2018_1107_Fig7_HTML.jpg
https://cdn.ncbi.nlm.nih.gov/pmc/blobs/f2e2/5836380/d5ef164ca8ce/12974_2018_1107_Fig8_HTML.jpg
https://cdn.ncbi.nlm.nih.gov/pmc/blobs/f2e2/5836380/71e456dedc87/12974_2018_1107_Fig9_HTML.jpg
https://cdn.ncbi.nlm.nih.gov/pmc/blobs/f2e2/5836380/f59af433847b/12974_2018_1107_Fig1_HTML.jpg
https://cdn.ncbi.nlm.nih.gov/pmc/blobs/f2e2/5836380/7e34f89d96cc/12974_2018_1107_Fig2_HTML.jpg
https://cdn.ncbi.nlm.nih.gov/pmc/blobs/f2e2/5836380/1ecea13c26e2/12974_2018_1107_Fig3_HTML.jpg
https://cdn.ncbi.nlm.nih.gov/pmc/blobs/f2e2/5836380/0aaf39a181ed/12974_2018_1107_Fig4_HTML.jpg
https://cdn.ncbi.nlm.nih.gov/pmc/blobs/f2e2/5836380/da9d3bdd5014/12974_2018_1107_Fig5_HTML.jpg
https://cdn.ncbi.nlm.nih.gov/pmc/blobs/f2e2/5836380/ac13cfa40cc2/12974_2018_1107_Fig6_HTML.jpg
https://cdn.ncbi.nlm.nih.gov/pmc/blobs/f2e2/5836380/476a08d95176/12974_2018_1107_Fig7_HTML.jpg
https://cdn.ncbi.nlm.nih.gov/pmc/blobs/f2e2/5836380/d5ef164ca8ce/12974_2018_1107_Fig8_HTML.jpg
https://cdn.ncbi.nlm.nih.gov/pmc/blobs/f2e2/5836380/71e456dedc87/12974_2018_1107_Fig9_HTML.jpg

相似文献

1
Nitrosative damage during retrovirus infection-induced neuropathic pain.逆转录病毒感染诱导的神经病理性疼痛中的硝化损伤。
J Neuroinflammation. 2018 Mar 5;15(1):66. doi: 10.1186/s12974-018-1107-7.
2
Antiallodynic Effects of Cannabinoid Receptor 2 (CBR) Agonists on Retrovirus Infection-Induced Neuropathic Pain.大麻素受体 2 (CBR) 激动剂对逆转录病毒感染诱导的神经病理性疼痛的抗痛觉过敏作用。
Pain Res Manag. 2019 Jul 4;2019:1260353. doi: 10.1155/2019/1260353. eCollection 2019.
3
Immunotherapy of murine retrovirus-induced acquired immunodeficiency by CD4 T regulatory cell depletion and PD-1 blockade.通过耗尽 CD4 T 调节性细胞和 PD-1 阻断治疗鼠逆转录病毒诱导的获得性免疫缺陷。
J Virol. 2011 Dec;85(24):13342-53. doi: 10.1128/JVI.00120-11. Epub 2011 Sep 14.
4
T-cell reconstitution during murine acquired immunodeficiency syndrome (MAIDS) produces neuroinflammation and mortality in animals harboring opportunistic viral brain infection.在感染机会性病毒的动物中,获得性免疫缺陷综合征(MAIDS)期间 T 细胞的重建会导致神经炎症和动物死亡。
J Neuroinflammation. 2013 Jul 31;10:98. doi: 10.1186/1742-2094-10-98.
5
Characterisation of Immune and Neuroinflammatory Changes Associated with Chemotherapy-Induced Peripheral Neuropathy.化疗诱导的周围神经病变相关免疫和神经炎症变化的特征分析
PLoS One. 2017 Jan 26;12(1):e0170814. doi: 10.1371/journal.pone.0170814. eCollection 2017.
6
Characterization of the CD154-positive and CD40-positive cellular subsets required for pathogenesis in retrovirus-induced murine immunodeficiency.逆转录病毒诱导的小鼠免疫缺陷发病机制中所需的CD154阳性和CD40阳性细胞亚群的特征
J Virol. 2001 Apr;75(8):3581-9. doi: 10.1128/JVI.75.8.3581-3589.2001.
7
Reactive glia promote development of CD103 CD69 CD8 T-cells through programmed cell death-ligand 1 (PD-L1).反应性神经胶质通过程序性细胞死亡配体 1(PD-L1)促进 CD103 CD69 CD8 T 细胞的发育。
Immun Inflamm Dis. 2018 Jun;6(2):332-344. doi: 10.1002/iid3.221. Epub 2018 Mar 30.
8
Murine immunodeficiency virus-induced peripheral neuropathy and the associated cytokine responses.鼠类免疫缺陷病毒诱导的周围神经病及其相关细胞因子反应。
J Immunol. 2012 Oct 1;189(7):3724-33. doi: 10.4049/jimmunol.1201313. Epub 2012 Sep 5.
9
The role of indoleamine 2,3-dioxygenase in LP-BPM5 murine retroviral disease progression.吲哚胺 2,3-双加氧酶在 LP-BPM5 鼠逆转录病毒疾病进展中的作用。
Virol J. 2013 May 17;10:154. doi: 10.1186/1743-422X-10-154.
10
Interleukin-17 contributes to neuroinflammation and neuropathic pain following peripheral nerve injury in mice.白细胞介素-17 促进小鼠外周神经损伤后的神经炎症和神经病理性疼痛。
J Pain. 2011 Mar;12(3):370-83. doi: 10.1016/j.jpain.2010.08.003.

引用本文的文献

1
Effect of Acute Administration of Caffeine on Neuropathic Pain and the Role of Nitric Oxide Pathway in an Animal Model of Chronic Constriction Injury.急性给予咖啡因对神经性疼痛的影响及一氧化氮途径在慢性缩窄性损伤动物模型中的作用
Basic Clin Neurosci. 2024 Sep-Oct;15(5):659-670. doi: 10.32598/bcn.2024.5523.1. Epub 2024 Sep 1.
2
PD-L1/PD-1 pathway: a potential neuroimmune target for pain relief.PD-L1/PD-1通路:缓解疼痛的潜在神经免疫靶点。
Cell Biosci. 2024 Apr 20;14(1):51. doi: 10.1186/s13578-024-01227-3.
3
PD-1/PD-L Axis in Neuroinflammation: New Insights.

本文引用的文献

1
Spinal mechanisms of neuropathic pain: Is there a P2X4-BDNF controversy?神经性疼痛的脊髓机制:P2X4与脑源性神经营养因子之间存在争议吗?
Neurobiol Pain. 2017 Jan-Jul;1:1-5. doi: 10.1016/j.ynpai.2017.04.001.
2
Flow cytometry analysis of inflammatory cells isolated from the sciatic nerve and DRG after chronic constriction injury in mice.对小鼠坐骨神经和背根神经节慢性压迫损伤后分离出的炎性细胞进行流式细胞术分析。
J Neurosci Methods. 2017 Jun 1;284:47-56. doi: 10.1016/j.jneumeth.2017.04.012. Epub 2017 Apr 23.
3
Roles for CD8 T Cells and IL-10 in the Resolution of Paclitaxel-Induced Neuropathic Pain.
神经炎症中的PD-1/PD-L轴:新见解
Front Neurol. 2022 Jun 9;13:877936. doi: 10.3389/fneur.2022.877936. eCollection 2022.
4
Chronic Pain in HIV.HIV 相关慢性疼痛
Mol Pain. 2020 Jan-Dec;16:1744806920927276. doi: 10.1177/1744806920927276.
5
Antiallodynic Effects of Cannabinoid Receptor 2 (CBR) Agonists on Retrovirus Infection-Induced Neuropathic Pain.大麻素受体 2 (CBR) 激动剂对逆转录病毒感染诱导的神经病理性疼痛的抗痛觉过敏作用。
Pain Res Manag. 2019 Jul 4;2019:1260353. doi: 10.1155/2019/1260353. eCollection 2019.
6
Glial Cell Expression of PD-L1.胶质细胞表达程序性死亡配体 1。
Int J Mol Sci. 2019 Apr 4;20(7):1677. doi: 10.3390/ijms20071677.
7
Restriction of H1N1 influenza virus infection by selenium nanoparticles loaded with ribavirin via resisting caspase-3 apoptotic pathway.载利巴韦林的硒纳米粒通过抑制 caspase-3 凋亡通路限制 H1N1 流感病毒感染。
Int J Nanomedicine. 2018 Sep 26;13:5787-5797. doi: 10.2147/IJN.S177658. eCollection 2018.
CD8 T细胞和白细胞介素-10在紫杉醇诱导的神经性疼痛消退中的作用。
J Neurosci. 2017 Mar 15;37(11):2803-2805. doi: 10.1523/JNEUROSCI.3917-16.2017.
4
Carvedilol prevents functional deficits in peripheral nerve mitochondria of rats with oxaliplatin-evoked painful peripheral neuropathy.卡维地洛可预防奥沙利铂诱发的疼痛性周围神经病变大鼠外周神经线粒体的功能缺陷。
Toxicol Appl Pharmacol. 2017 May 1;322:97-103. doi: 10.1016/j.taap.2017.03.009. Epub 2017 Mar 9.
5
Modulation of Microglial Cell Fcγ Receptor Expression Following Viral Brain Infection.病毒脑感染后小胶质细胞 Fcγ 受体表达的调节。
Sci Rep. 2017 Feb 6;7:41889. doi: 10.1038/srep41889.
6
Characterisation of Immune and Neuroinflammatory Changes Associated with Chemotherapy-Induced Peripheral Neuropathy.化疗诱导的周围神经病变相关免疫和神经炎症变化的特征分析
PLoS One. 2017 Jan 26;12(1):e0170814. doi: 10.1371/journal.pone.0170814. eCollection 2017.
7
Pain regulation by non-neuronal cells and inflammation.非神经元细胞与炎症对疼痛的调节
Science. 2016 Nov 4;354(6312):572-577. doi: 10.1126/science.aaf8924.
8
CD8+ T Cells and Endogenous IL-10 Are Required for Resolution of Chemotherapy-Induced Neuropathic Pain.化疗诱导的神经性疼痛的缓解需要CD8 + T细胞和内源性白细胞介素-10 。
J Neurosci. 2016 Oct 26;36(43):11074-11083. doi: 10.1523/JNEUROSCI.3708-15.2016.
9
Glial cells suppress postencephalitic CD8+ T lymphocytes through PD-L1.神经胶质细胞通过程序性死亡配体1(PD-L1)抑制脑炎后CD8 + T淋巴细胞。
Glia. 2014 Oct;62(10):1582-94. doi: 10.1002/glia.22701. Epub 2014 Jun 3.
10
Peripheral neuropathy in ART-experienced patients: prevalence and risk factors.ART 经验患者的周围神经病:患病率和危险因素。
J Neurovirol. 2013 Dec;19(6):557-64. doi: 10.1007/s13365-013-0216-4. Epub 2013 Dec 3.