• 文献检索
  • 文档翻译
  • 深度研究
  • 学术资讯
  • Suppr Zotero 插件Zotero 插件
  • 邀请有礼
  • 套餐&价格
  • 历史记录
应用&插件
Suppr Zotero 插件Zotero 插件浏览器插件Mac 客户端Windows 客户端微信小程序
定价
高级版会员购买积分包购买API积分包
服务
文献检索文档翻译深度研究API 文档MCP 服务
关于我们
关于 Suppr公司介绍联系我们用户协议隐私条款
关注我们

Suppr 超能文献

核心技术专利:CN118964589B侵权必究
粤ICP备2023148730 号-1Suppr @ 2026

文献检索

告别复杂PubMed语法,用中文像聊天一样搜索,搜遍4000万医学文献。AI智能推荐,让科研检索更轻松。

立即免费搜索

文件翻译

保留排版,准确专业,支持PDF/Word/PPT等文件格式,支持 12+语言互译。

免费翻译文档

深度研究

AI帮你快速写综述,25分钟生成高质量综述,智能提取关键信息,辅助科研写作。

立即免费体验

膜衍生囊泡促进细菌毒力并在小鼠感染模型中赋予保护性免疫。

Membrane-Derived Vesicles Promote Bacterial Virulence and Confer Protective Immunity in Murine Infection Models.

作者信息

Askarian Fatemeh, Lapek John D, Dongre Mitesh, Tsai Chih-Ming, Kumaraswamy Monika, Kousha Armin, Valderrama J Andrés, Ludviksen Judith A, Cavanagh Jorunn P, Uchiyama Satoshi, Mollnes Tom E, Gonzalez David J, Wai Sun N, Nizet Victor, Johannessen Mona

机构信息

Research Group of Host Microbe Interactions, Department of Medical Biology, Faculty of Health Sciences, UiT - The Arctic University of Norway, Tromsø, Norway.

Division of Host-Microbe Systems and Therapeutics, Department of Pediatrics, University of California, San Diego, La Jolla, CA, United States.

出版信息

Front Microbiol. 2018 Feb 20;9:262. doi: 10.3389/fmicb.2018.00262. eCollection 2018.

DOI:10.3389/fmicb.2018.00262
PMID:29515544
原文链接:
https://pmc.ncbi.nlm.nih.gov/articles/PMC5826277/
Abstract

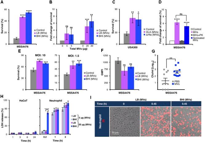
produces membrane-derived vesicles (MVs), which share functional properties to outer membrane vesicles. Atomic force microscopy revealed that -derived MVs are associated with the bacterial surface or released into the surrounding environment depending on bacterial growth conditions. By using a comparative proteomic approach, a total of 131 and 617 proteins were identified in MVs isolated from grown in Luria-Bertani and brain-heart infusion broth, respectively. Purified MVs derived from the bacteria grown in either media induced comparable levels of cytotoxicity and neutrophil-activation. Administration of exogenous MVs increased the resistance of to killing by whole blood or purified human neutrophils and increased survival . Finally, immunization of mice with -derived MVs induced production of IgM, total IgG, IgG1, IgG2a, and IgG2b resulting in protection against subcutaneous and systemic infection. Collectively, our results suggest MVs can influence bacterial-host interactions during systemic infections and provide protective immunity in murine models of infection.

摘要

产生膜衍生囊泡(MVs),其与外膜囊泡具有共同的功能特性。原子力显微镜显示,根据细菌生长条件,衍生的MVs与细菌表面相关或释放到周围环境中。通过使用比较蛋白质组学方法,分别在从生长于Luria-Bertani和脑心浸液肉汤中的分离出的MVs中鉴定出总共131种和617种蛋白质。从在两种培养基中生长的细菌衍生的纯化MVs诱导了相当水平的细胞毒性和中性粒细胞活化。外源性MVs的施用增加了对全血或纯化的人中性粒细胞杀伤的抵抗力,并提高了存活率。最后,用衍生的MVs免疫小鼠诱导了IgM、总IgG、IgG1、IgG2a和IgG2b的产生,从而提供了针对皮下和全身感染的保护。总体而言,我们的结果表明MVs可在全身感染期间影响细菌与宿主的相互作用,并在小鼠感染模型中提供保护性免疫。

https://cdn.ncbi.nlm.nih.gov/pmc/blobs/7c3e/5826277/7e95d26f4aab/fmicb-09-00262-g004.jpg
https://cdn.ncbi.nlm.nih.gov/pmc/blobs/7c3e/5826277/7c08431cbd8d/fmicb-09-00262-g001.jpg
https://cdn.ncbi.nlm.nih.gov/pmc/blobs/7c3e/5826277/2a36f7362036/fmicb-09-00262-g002.jpg
https://cdn.ncbi.nlm.nih.gov/pmc/blobs/7c3e/5826277/746c6f9b7c60/fmicb-09-00262-g003.jpg
https://cdn.ncbi.nlm.nih.gov/pmc/blobs/7c3e/5826277/7e95d26f4aab/fmicb-09-00262-g004.jpg
https://cdn.ncbi.nlm.nih.gov/pmc/blobs/7c3e/5826277/7c08431cbd8d/fmicb-09-00262-g001.jpg
https://cdn.ncbi.nlm.nih.gov/pmc/blobs/7c3e/5826277/2a36f7362036/fmicb-09-00262-g002.jpg
https://cdn.ncbi.nlm.nih.gov/pmc/blobs/7c3e/5826277/746c6f9b7c60/fmicb-09-00262-g003.jpg
https://cdn.ncbi.nlm.nih.gov/pmc/blobs/7c3e/5826277/7e95d26f4aab/fmicb-09-00262-g004.jpg

相似文献

1
Membrane-Derived Vesicles Promote Bacterial Virulence and Confer Protective Immunity in Murine Infection Models.膜衍生囊泡促进细菌毒力并在小鼠感染模型中赋予保护性免疫。
Front Microbiol. 2018 Feb 20;9:262. doi: 10.3389/fmicb.2018.00262. eCollection 2018.
2
Staphylococcus aureus produces membrane-derived vesicles that induce host cell death.金黄色葡萄球菌产生膜衍生小泡,诱导宿主细胞死亡。
PLoS One. 2011;6(11):e27958. doi: 10.1371/journal.pone.0027958. Epub 2011 Nov 16.
3
Bacterial membrane vesicles shape Staphylococcus aureus skin colonization and induction of innate immune responses.细菌膜泡影响金黄色葡萄球菌在皮肤的定殖并诱导固有免疫应答。
Exp Dermatol. 2022 Mar;31(3):349-361. doi: 10.1111/exd.14478. Epub 2021 Oct 29.
4
Staphylococcus aureus Releases Proinflammatory Membrane Vesicles To Resist Antimicrobial Fatty Acids.金黄色葡萄球菌释放促炎膜泡以抵抗抗菌脂肪酸。
mSphere. 2020 Sep 30;5(5):e00804-20. doi: 10.1128/mSphere.00804-20.
5
Variation among Staphylococcus aureus membrane vesicle proteomes affects cytotoxicity of host cells.金黄色葡萄球菌膜泡蛋白质组的差异影响宿主细胞的细胞毒性。
Microb Pathog. 2016 Apr;93:185-93. doi: 10.1016/j.micpath.2016.02.014. Epub 2016 Feb 27.
6
Bacterial Membrane-Derived Vesicles Attenuate Vancomycin Activity against Methicillin-Resistant .细菌膜衍生囊泡减弱万古霉素对耐甲氧西林菌的活性 。 (原英文文本似乎不完整)
Microorganisms. 2021 Sep 29;9(10):2055. doi: 10.3390/microorganisms9102055.
7
Contribution of Extracellular Membrane Vesicles To the Secretome of Staphylococcus aureus.金黄色葡萄球菌胞外膜囊泡对其分泌组的贡献。
mBio. 2023 Feb 28;14(1):e0357122. doi: 10.1128/mbio.03571-22. Epub 2023 Feb 6.
8
Antibiotics Stimulate Formation of Vesicles in in both Phage-Dependent and -Independent Fashions and via Different Routes.抗生素以噬菌体依赖和非依赖的方式并通过不同途径刺激 衣壳形成小泡。
Antimicrob Agents Chemother. 2019 Jan 29;63(2). doi: 10.1128/AAC.01439-18. Print 2019 Feb.
9
Effect of Polyphenols on Inflammation Induced by Membrane Vesicles from .多酚对由……的膜泡诱导的炎症的影响 。 你提供的原文似乎不完整,“from”后面缺少具体内容。
Cells. 2024 Feb 23;13(5):387. doi: 10.3390/cells13050387.
10
Loaded delta-hemolysin shapes the properties of membrane vesicles.负载的δ-溶血素塑造了膜囊泡的特性。
Front Microbiol. 2023 Oct 6;14:1254367. doi: 10.3389/fmicb.2023.1254367. eCollection 2023.

引用本文的文献

1
Interactions between extracellular vesicles and microbiome in human diseases: New therapeutic opportunities.细胞外囊泡与微生物群在人类疾病中的相互作用:新的治疗机遇
Imeta. 2023 Feb 6;2(2):e86. doi: 10.1002/imt2.86. eCollection 2023 May.
2
Staphylococcus aureus membrane vesicles: an evolving story.金黄色葡萄球菌膜泡:一个不断发展的故事。
Trends Microbiol. 2024 Nov;32(11):1096-1105. doi: 10.1016/j.tim.2024.04.003. Epub 2024 Apr 26.
3
Interactions of Gram-Positive Bacterial Membrane Vesicles and Hosts: Updates and Future Directions.

本文引用的文献

1
Prophage-triggered membrane vesicle formation through peptidoglycan damage in Bacillus subtilis.枯草芽孢杆菌中通过肽聚糖损伤引发的噬菌体触发膜泡形成。
Nat Commun. 2017 Sep 7;8(1):481. doi: 10.1038/s41467-017-00492-w.
2
Vancomycin-induced biofilm formation by methicillin-resistant Staphylococcus aureus is associated with the secretion of membrane vesicles.耐甲氧西林金黄色葡萄球菌由万古霉素诱导形成生物膜与膜泡的分泌有关。
Microb Pathog. 2017 Sep;110:225-231. doi: 10.1016/j.micpath.2017.07.004. Epub 2017 Jul 4.
3
Effect of the anticoagulant, storage time and temperature of blood samples on the concentrations of 27 multiplex assayed cytokines - Consequences for defining reference values in healthy humans.
革兰氏阳性菌膜泡与宿主的相互作用:最新进展与未来方向
Int J Mol Sci. 2024 Mar 1;25(5):2904. doi: 10.3390/ijms25052904.
4
Slightly acidic electrolyzed water inhibits inflammation induced by membrane vesicles of .微酸性电解水可抑制由……的膜泡诱导的炎症。 (原文中“of”后面内容缺失)
Front Microbiol. 2024 Jan 12;14:1328055. doi: 10.3389/fmicb.2023.1328055. eCollection 2023.
5
Membrane Vesicles of Clostridioides difficile and Other Clostridial Species.艰难梭菌和其他梭状芽孢杆菌属物种的膜囊泡。
Adv Exp Med Biol. 2024;1435:315-327. doi: 10.1007/978-3-031-42108-2_14.
6
Enterococcal Membrane Vesicles as Vaccine Candidates.肠球菌膜囊泡作为疫苗候选物。
Int J Mol Sci. 2023 Nov 7;24(22):16051. doi: 10.3390/ijms242216051.
7
Loaded delta-hemolysin shapes the properties of membrane vesicles.负载的δ-溶血素塑造了膜囊泡的特性。
Front Microbiol. 2023 Oct 6;14:1254367. doi: 10.3389/fmicb.2023.1254367. eCollection 2023.
8
An update on our understanding of Gram-positive bacterial membrane vesicles: discovery, functions, and applications.革兰氏阳性菌膜泡的研究进展:发现、功能与应用
Front Cell Infect Microbiol. 2023 Oct 4;13:1273813. doi: 10.3389/fcimb.2023.1273813. eCollection 2023.
9
Bacterial Membrane Vesicles: Physiological Roles, Infection Immunology, and Applications.细菌膜泡:生理作用、感染免疫学及应用。
Adv Sci (Weinh). 2023 Sep;10(25):e2301357. doi: 10.1002/advs.202301357. Epub 2023 Jun 25.
10
The Phospholipase A1 Activity of Glycerol Ester Hydrolase (Geh) Is Responsible for Extracellular 2-12()-Methyltetradecanoyl-Lysophosphatidylglycerol Production in Staphylococcus aureus.甘油酯水解酶(Geh)的磷脂酶 A1 活性负责金黄色葡萄球菌细胞外 2-12()-甲基十四烷酰基-Lysophosphatidylglycerol 的产生。
mSphere. 2023 Apr 20;8(2):e0003123. doi: 10.1128/msphere.00031-23. Epub 2023 Mar 28.
抗凝剂、血液样本储存时间和温度对 27 种多重分析细胞因子浓度的影响 - 对健康人群参考值定义的影响。
Cytokine. 2017 Sep;97:86-95. doi: 10.1016/j.cyto.2017.05.014. Epub 2017 Jun 6.
4
Potential Usefulness of Extracellular Membrane Vesicles as Antibacterial Vaccines.细胞外膜囊泡作为抗菌疫苗的潜在用途。
J Immunol Res. 2017;2017:7931982. doi: 10.1155/2017/7931982. Epub 2017 Jan 22.
5
Staphylococcus aureus-derived membrane vesicles exacerbate skin inflammation in atopic dermatitis.金黄色葡萄球菌衍生的膜泡会加剧特应性皮炎中的皮肤炎症。
Clin Exp Allergy. 2017 Jan;47(1):85-96. doi: 10.1111/cea.12851. Epub 2016 Dec 2.
6
A Two-Component Regulatory System Impacts Extracellular Membrane-Derived Vesicle Production in Group A Streptococcus.一种双组分调控系统影响A群链球菌细胞外膜衍生囊泡的产生。
mBio. 2016 Nov 1;7(6):e00207-16. doi: 10.1128/mBio.00207-16.
7
Serine-Aspartate Repeat Protein D Increases Staphylococcus aureus Virulence and Survival in Blood.丝氨酸-天冬氨酸重复蛋白D增强金黄色葡萄球菌的毒力及在血液中的存活率。
Infect Immun. 2016 Dec 29;85(1). doi: 10.1128/IAI.00559-16. Print 2017 Jan.
8
Evaluation of Staphylococcus aureus Lipoproteins: Role in Nutritional Acquisition and Pathogenicity.金黄色葡萄球菌脂蛋白的评估:在营养获取和致病性中的作用
Front Microbiol. 2016 Sep 13;7:1404. doi: 10.3389/fmicb.2016.01404. eCollection 2016.
9
Environmentally controlled bacterial vesicle-mediated export.环境控制的细菌囊泡介导的输出。
Cell Microbiol. 2016 Nov;18(11):1525-1536. doi: 10.1111/cmi.12676.
10
Exploring the transcriptome of Staphylococcus aureus in its natural niche.探索金黄色葡萄球菌在其自然栖息地的转录组。
Sci Rep. 2016 Sep 19;6:33174. doi: 10.1038/srep33174.