Suppr超能文献

过表达 通过靶向己糖激酶 2 使伊马替尼耐药的慢性髓系白血病细胞重新敏感化。

Overexpression of resensitizes imatinib resistant chronic myeloid leukemia cells through targetting Hexokinase 2.

机构信息

Department of Abdominal Surgery, Affiliated Cancer Hospital and Institute of Guangzhou Medical University, Guangzhou, Guangdong, China 510095.

Department of Clinical Laboratory, Affiliated Cancer Hospital and Institute of Guangzhou Medical University, Guangzhou, Guangdong,China 510095.

出版信息

Biosci Rep. 2018 May 8;38(3). doi: 10.1042/BSR20171383. Print 2018 Jun 29.

Abstract

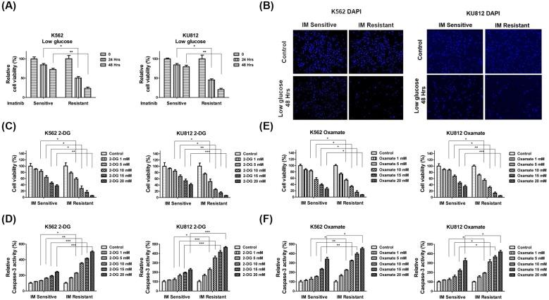
Chronic myeloid leukemia (CML) is a myeloproliferative disease which uniquely expresses a constitutively active tyrosine kinase, BCR/ABL. As a specific inhibitor of the BCR-ABL tyrosine kinase, imatinib becomes the first choice for the treatment of CML due to its high efficacy and low toxicity. However, the development of imatinib resistance limits the long-term treatment benefits of it in CML patients. In the present study, we aimed to investigate the roles of in the regulation of imatinib sensitivity in CML cell lines and the possible mechanisms involved in this process. We found was down-regulated in seven CML cell lines by quantitative reverse-transcription PCR (qRT-PCR) analysis. Overexpression of significantly suppressed proliferation rates of CML cells. By establishing imatinib resistant cell lines originating from K562 and KU812 cells, we observed expressions of were down-regulated by imatinib treatments and imatinib resistant CML cell lines exhibited lower level of On the contrary, imatinib resistant CML cell lines displayed up-regulated glycolysis rate than sensitive cells with the evidence that glucose uptake, lactate production, and key glycolysis enzymes were elevated in imatinib resistant cells. Importantly, the imatinib resistant CML cell lines were more sensitive to glucose starvation and glycolysis inhibitors. In addition, we identified Hexokinase 2 (HK2) as a direct target of in CML cell lines. Overexpression of sensitized imatinib resistant CML through the -mediated glycolysis inhibition by targetting HK2. Finally, we provided the clinical relevance that was down-regulated in CML patients and patients with lower expression displayed higher HK2 expression. The present study will provide new aspects on the miRNA-modulated tyrosine kinase inhibitor (TKI) sensitivity in CML, contributing to the development of new therapeutic anticancer drugs.

摘要

慢性髓性白血病(CML)是一种骨髓增生性疾病,其独特地表达一种组成性激活的酪氨酸激酶,BCR/ABL。作为 BCR-ABL 酪氨酸激酶的特异性抑制剂,伊马替尼由于其高效低毒而成为 CML 治疗的首选药物。然而,伊马替尼耐药的发展限制了其在 CML 患者中的长期治疗效果。在本研究中,我们旨在研究 在调节 CML 细胞系对伊马替尼敏感性中的作用及其在该过程中涉及的可能机制。我们通过定量逆转录 PCR(qRT-PCR)分析发现, 在七个 CML 细胞系中表达下调。 过表达显著抑制了 CML 细胞的增殖率。通过建立源于 K562 和 KU812 细胞的伊马替尼耐药细胞系,我们观察到 表达在伊马替尼处理后下调,而伊马替尼耐药 CML 细胞系表现出较低水平的 。相反,伊马替尼耐药 CML 细胞系表现出比敏感细胞更高的糖酵解率,这表明葡萄糖摄取、乳酸生成和关键糖酵解酶在伊马替尼耐药细胞中升高。重要的是,伊马替尼耐药 CML 细胞系对葡萄糖饥饿和糖酵解抑制剂更敏感。此外,我们鉴定出己糖激酶 2(HK2)是 CML 细胞系中 的直接靶标。 通过靶向 HK2 抑制糖酵解,过表达 使伊马替尼耐药 CML 敏感化。最后,我们提供了临床相关性,即 在 CML 患者中表达下调,表达水平较低的患者显示出更高的 HK2 表达。本研究将为 miRNA 调节的酪氨酸激酶抑制剂(TKI)在 CML 中的敏感性提供新的方面,有助于开发新的抗癌治疗药物。

https://cdn.ncbi.nlm.nih.gov/pmc/blobs/eb5c/5938424/9f131bdeead3/bsr-38-bsr20171383-g1.jpg

文献检索

告别复杂PubMed语法,用中文像聊天一样搜索,搜遍4000万医学文献。AI智能推荐,让科研检索更轻松。

立即免费搜索

文件翻译

保留排版,准确专业,支持PDF/Word/PPT等文件格式,支持 12+语言互译。

免费翻译文档

深度研究

AI帮你快速写综述,25分钟生成高质量综述,智能提取关键信息,辅助科研写作。

立即免费体验